一、四大地理区域的划分
(一)秦岭一淮河线
1. 秦岭一淮河线的地理意义
(1) 1月0℃等温线经过的地方
(2) 800毫米等降水量线经过的地方
(3) 暖温带与亚热带分界线
(4) 温带季风气候与亚热带季风气候分界线
(5) 温带落叶阔叶林和亚热带常绿阔叶林分界线
(6) 湿润地区与半湿润地区分界线
(7) 河流有无结冰期分界线
(8) 黄河流域与长江流域分界线
(9) 水田与旱地分界线
(10) 北方地区与南方地区分界线
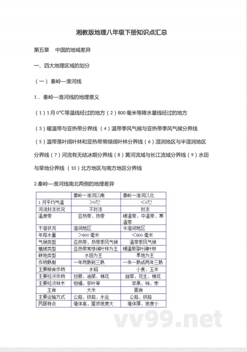
2. 秦岭一淮河线南北两侧的地理差异
秦岭一淮河以南:
1月平均气温:不封冻
气候:亚热带、热带季风气候
年降水量:>800毫米
植被类型:亚热带常绿阔叶林为主
耕地类型:水田为主
作物熟制:年两熟到三熟
主要粮食作物:水稻
主要经济作物:甘蔗、油菜、棉花
主要经济林木:柑橘、茶叶等
主要运输方式:公路、铁路、水运
民居特点:墙体高、屋顶坡度大
秦岭一淮河以北:
1月平均气温:<0℃封冻
气候:暖温带、中温带、寒温带季风气候
年降水量:<800毫米
植被类型:温带落叶阔叶林
耕地类型:旱地为主
作物熟制:年一熟或两年三熟
主要粮食作物:小麦、玉米
主要经济作物:甜菜、花生、棉花
主要经济林木:苹果、柿、枣
主要运输方式:公路、铁路
民居特点:墙体厚、坡度小
四大地理区域
1. 分界线:秦岭一淮河线、400毫米等降水量线、青藏高原边缘线
2. 四大地理区域:北方地区、南方地区、西北地区、青藏地区
3. 确定分界线的主导因素:
北方地区和南方地区:气候
西北地区和北方地区:夏季风
青藏地区和其他地区:地形地势(或平均海拔)
二、北方地区
1. 位置:秦岭一淮河以北,长城以南,青藏高原、大兴安岭以东
2. 面积和人口:面积约占全国的20%,人口约占全国的40%
3. 地形:以平原和高原为主
4. 气候:温带季风气候
5. 重要农业区:东北平原、华北平原、关中平原
6. 商品粮基地:三江平原、松嫩平原
说明:本文档为学习资料,仅供教学与自学使用,资源免费下载,不含任何诱导下载或捆绑程序。
小提示:上面此文档内容仅展示完整文档里的部分内容, 若需要下载完整文档请 点击免费下载完整文档。




