1、除法算式各部分名称:23 ÷ 4 = 5···3,23是被除数,4是除数,5是商,3是余数。
2、在有余数除法算式中,余数一定要比除数小,例:在17 ÷ 7 中,余数最大是6。
3、应用题当中,除数和余数的单位根据问题决定,商的单位和问题的单位相同。
4、解决生活问题,如提的问题是“至少需要几条船?”,用“进一法”例:有22个人,每条船限乘4人,至少要租6条船。
5、如提的是问题是“最多做几件衣服?”,商作为最后的答案。例:做一套衣服要用3米花布,25米花布最多能做8套衣服。
第二章-方向与位置(认识方向)
1、地图是按照:上(北)、下(南)、左(西)、右(东)绘制的。
2、辨认方向时,要认准中心点。例:“小猫在小狗的()方”,中心点是小狗。
3、每天早晨太阳从东边升起,西边落下。
4、指南针一头指着南方,一头指着北方。
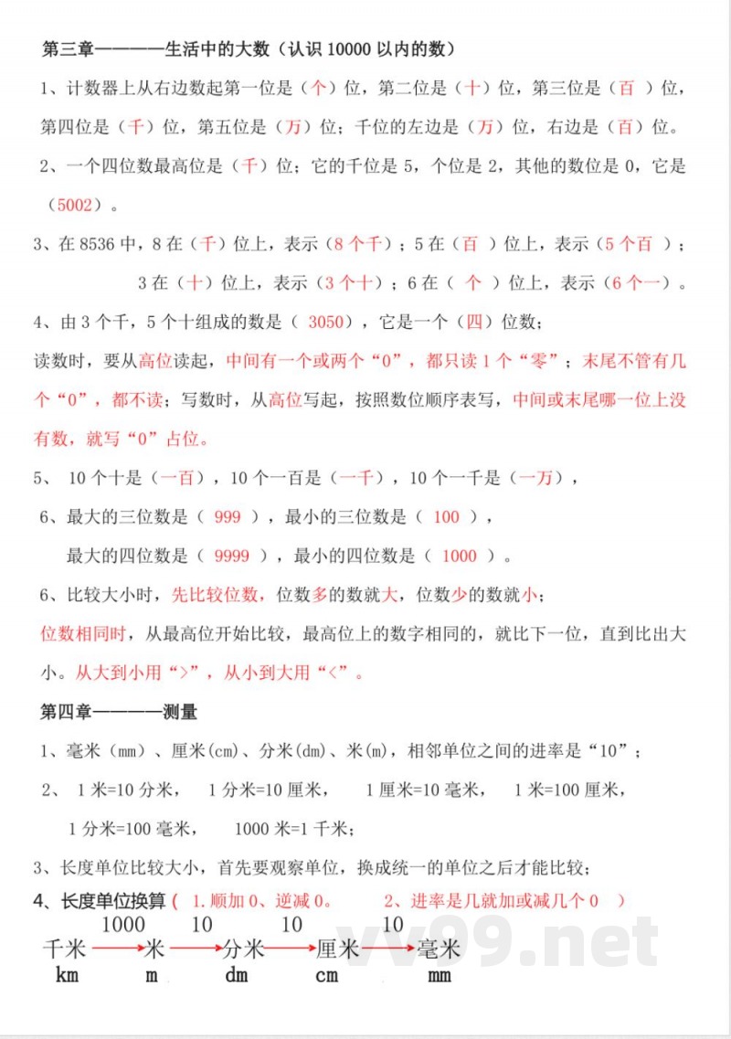
第三章-生活中的大数(认识10000以内的数)
1、计数器上从右边数起第一位是个位,第二位是十位,第三位是百位,第四位是千位,第五位是万位。
2、一个四位数最高位是千位,千位左边是万位,右边是百位。
3、在8536中,8在千位上,表示8个千;5在百位上,表示5个百;3在十位上,表示3个十;6在个位上,表示6个一。
第四章-测量
1、毫米(mm)、厘米(cm)、分米(dm)、米(m)相邻单位之间的进率是“10”。
2、1米=10分米,1分米=10厘米,1厘米=10毫米,1000米=1千米。
3、长度单位比较大小时,要观察单位,换成统一的单位之后才能比较。
第五章-加与减
1、口算整百数加减时,想成几个百加减几个百,加减整十数的算理也相同。
2、计算时要注意:(1)相同数位要对齐,从个位算起;(2)计算加法时,哪一位相加满十,要向前一位进一;(3)计算减法时,哪一位不够减时,要向前一位借1。
说明:本文档为学习资料,仅供教学与自学使用,资源免费下载,不含任何诱导下载或捆绑程序。
小提示:上面此文档内容仅展示完整文档里的部分内容, 若需要下载完整文档请 点击免费下载完整文档。




