1. 地球的形状:两极稍扁、赤道略鼓的不规则球体,最早证明地球是球体的事件是麦哲伦环球航行。
2. 地球的大小:平均半径6371千米,赤道周长约为4万千米,表面积5.1亿平方千米,赤道半径(6378千米)大于极半径(6357千米)。
第二章 地球仪的知识
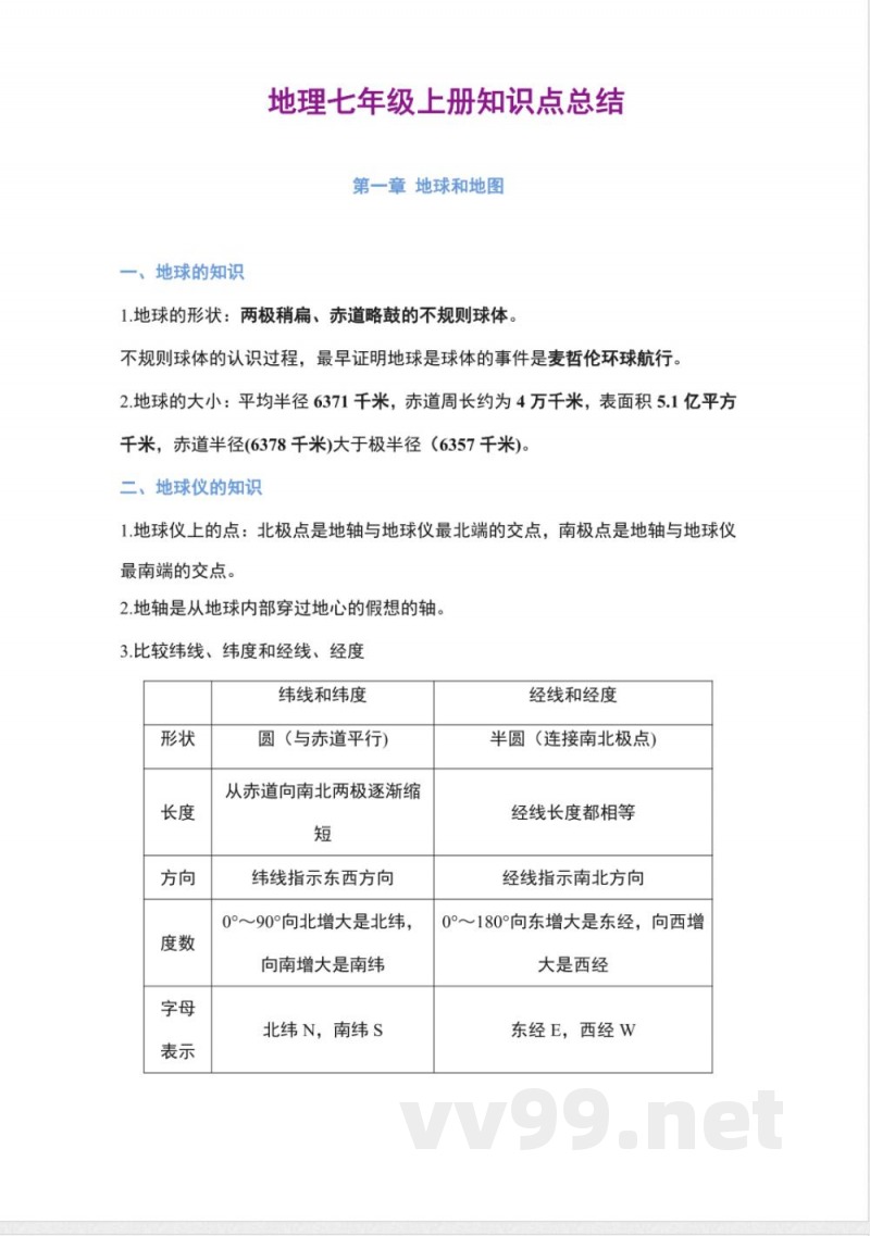
1. 地球仪上的点:北极点是地轴与地球仪最北端的交点,南极点是地轴与地球仪最南端的交点。
2. 地轴是从地球内部穿过地心的假想轴。
第三章 纬线、纬度与经线、经度
1. 纬线和纬度:纬线是圆(与赤道平行),从赤道向南北两极逐渐缩短,指示东西方向,纬度从0°到90°,北纬N,南纬S。
2. 经线和经度:经线是半圆,连接南北极点,长度都相等,指示南北方向,度数从0°到180°,东经E,西经W。
3. 重要的经纬线:赤道(0°)是南北半球的分界线,最长的纬线。南北回归线分别是23.5°N和23.5°S,南北极圈分别是66.5°N和66.5°S。
第四章 经纬网定位
1. 经纬网定位:利用经纬度确定地球上的位置。例如,BA(0°,60°W)、AB(30°S, 75°W)等。
2. 经度与纬度的划分:东经度与西经度划分为0°和180°;东半球和西半球的划分是20°W到160°E,东半球是20°W到0°到160°E。
第五章 地球的运动
1. 地球的自转和公转:地球绕自身轴自转,产生昼夜交替;地球围绕太阳公转,产生四季变化。
说明:本文档为学习资料,仅供教学与自学使用,资源免费下载,不含任何诱导下载或捆绑程序。
小提示:上面此文档内容仅展示完整文档里的部分内容, 若需要下载完整文档请 点击免费下载完整文档。




