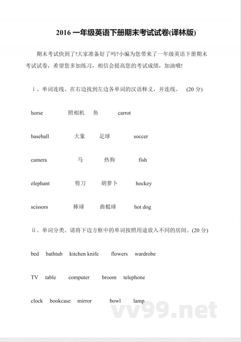
i、单词连线。在右边找到左边各单词的汉语释义,并连线。
horse → 马
baseball → 棒球
camera → 照相机
elephant → 大象
scissors → 剪刀
carrot → 胡萝卜
soccer → 足球
fish → 鱼
hockey → 曲棍球
hot dog → 热狗
ii、单词分类。请将下边方框中的单词按照用途放入不同的房间。
bedroom: bed, mirror, bookcase, lamp, chair, sofa
bathroom: bathtub, towel
kitchen: refrigerator, kitchen knife
living room: TV, clock, computer, table, flowers, bowl, telephone, cupboard
iii、情景交际。请从B栏中找出A栏各句的答语,并将其字母序号填入题前括号中。
A
1. What's he doing? (e)
2. Where are my cats? (c)
3. Have you got a computer? (g)
4. What do you do at school? (j)
5. How are you? (f)
6. What's her favourite sport? (a)
7. Do you like bananas? (d)
8. What's your name? (i)
9. Please have some chicken. (h)
10. How old are you? (b)
iv、读短文,判断正误。
I like sports. My favourite sport is badminton. At 7:00 a.m., I go to school and play badminton with my friends. In the afternoon, I play badminton. In the evening, I watch badminton games on TV. Do you like playing badminton?
1. I don’t like sports. (错)
2. My favourite sport is table tennis. (错)
3. I go to school at seven in the morning. (对)
4. I watch TV in the afternoon. (错)
5. I play badminton with my friends in the morning. (对)
v、找单词。你能在下面的字母格中找出10个单词并圈出来吗? (横行、竖行、斜行均可)
nmae, ice, cyd, book, chair, lamp, bed, table, tree, pen
更多关于一年级英语下册期末考试试卷的内容请关注小学频道,我们与您一起成长!更多内容请点击一年级期末试卷获取。
说明:本文档为学习资料,仅供教学与自学使用,资源免费下载,不含任何诱导下载或捆绑程序。
小提示:上面此文档内容仅展示完整文档里的部分内容, 若需要下载完整文档请 点击免费下载完整文档。




