教学内容:第一单元 倍数与因数第1课时
因数、倍数西师版义务教育课程标准实验教科书五年级(下册)1一4页例题及相关练习。
教学目标:1、让学生能够结合具体情境初步理解倍数的因数的含义,初步理解倍数和因数之间是相互依存的关系。
2、依据倍数和因数的含义和已有的知识经验,自主探索找一个数倍数和因数的方法,并能总结它们各自的特点。3、使学生在认识倍数和因数以及探索一个数的倍数或因数过程中,培养学生抽象、概括的能力,渗透事物之间相互联系、相互依存的辩证唯物主义的观点。
教学重难点:1、认识倍数和因数的含义,理解它们之间是相互依存的关系。2、自主探索并总结找一个数的倍数和因数的方法教具学具准备:
1、一张写有自已学号的卡片。2、教师准备多媒体课件。
教学过程:一、创设情境,导入新课。
孩子们:看过或听过“韩信点兵”的故事吗?教师讲述故事:(秦朝末年,楚汉相争。一次,韩信带兵1500名与楚军交战。苦战一场,楚军败退回营,汉军也死伤四五百人,于是,韩信也整兵返回大本营。当行至一山坡,忽有后军来报,说有楚军追来。只见远方尘土飞扬,杀声震天。汉军本已十分疲惫,顿时队伍大哗。韩信马到坡顶,见来敌不足五百骑,便急速点兵迎敌。他命令士兵3人一排,结果多出2名;接着命令士兵5人一排,结果多出3名;他又命令士兵7人一排,结果又多出2名。韩信马上向将士们宣布:我军有1073名勇士,敌军不足五百,我众敌寡,定能败敌。汉军本来就信服自已的统帅,这一来更认为韩信是“神仙下凡”、“神机妙算”。于是士气大振。交战不久,楚军大败而逃。)
师:韩信厉害不?“韩信点兵”实际上也可以说是“点名”一--数数,这里面可有大学问呢!想探究吗?(想)这节课我们将随着韩信点兵的故事进入第一单元的学习---倍数与因数。(板书课题)二、师生合作,探究新知。
1.揭示自然数的概念。在以前的学习中,你在哪里见到过因数或倍数这两个词儿吗?(生答)今天我们要认识的因数与在乘法算式中见过的因数可有区别了,乘法算式中的因数是乘号前后两个数在算式中的名称,而今天要认识的因数是指数与数之间的联系,什么样的数之间会有怎样的联系呢?看!这里有一群数,(板书:0和1、2、3、4、5..·)平时咱们都叫它们什么数来着?(整数)。在数学王国里它们还有一个特殊的名字叫一一自然数(板书),本单元我们将在非零自然数中研究数与数之间许多非常有趣的联系。首先,我们一起去认识一下因数与倍数吧!
2.倍数与因数的意义。师:请看大屏幕。(出示例1)
(1)同桌说一说:可以排成几排,每排几人?怎样列式?:(2)抽生汇报。(师板书算式)(3)选择一组算式揭示倍数和因数的概念。(板书)(4)请学生选择你喜欢的一组算式说一说谁是谁的倍数,谁是谁的因数?(5)谁也能列举一道乘法算式或除法算式说出谁是谁的倍数,谁是谁的因数?
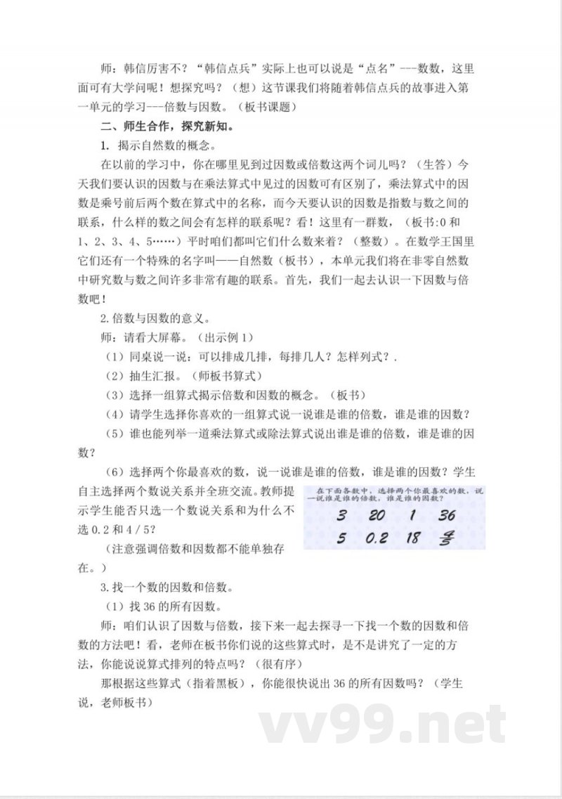
(6)选择两个你最喜欢的数,说一说谁是谁的倍数,谁是谁的因数?学生自主选择两个数说关系并全班交流。教师提示学生能否只选一个数说关系和为什么不选0.2和4/5?
(注意强调倍数和因数都不能单独存在。)
3.找一个数的因数和倍数。(1)找36的所有因数。
-优延更靠龄患数染排更鑫雷囊欢的数, 说320136
0.218号5师:咱们认识了因数与倍数,接下来一起去探寻一下找一个数的因数和倍数的方法吧!看,老师在板书你们说的这些算式时,是不是讲究了一定的方法,你能说说算式排列的特点吗?(很有序)那根据这些算式(指着黑板),你能很快说出36的所有因数吗?(学生说,老师板书)
共同总结:怎样找出36所有因数呢?一对一对地找是好法,要使得不遗漏不重复,可以用乘法看哪两个整数相乘得这个数,或用整除的方法用这个数依次尝试除以1、2、3、4·看是否得到整数商,从最小的自然数1找起,也就是从最小的因数找起,一直找到它的本身,找的过程中一对一对地找,写的时候从小到大写或一对一对地写。(2)学生尝试找出18的所有因数。师:已经有一些找因数的经验了,你能独立找出18的所有因数吗?试一试!
(3)抽生汇报。(4)观察并总结因数特点。
小提示:上面此文档内容仅展示完整文档里的部分内容, 若需要下载完整文档请 点击免费下载完整文档 。




