1.1 认识地球面貌
人类对地球形状的认识,经历了一个从直觉到推测、证明和亲眼目睹的漫长的探索过程。
地球的形状是球体,描述地球大小的三个数据:表面积5.1亿平方千米,平均半径6371千米,最大圆周长约4万千米。
地球仪上的点主要是南北两极点;地球仪上的线主要是经线和纬线。
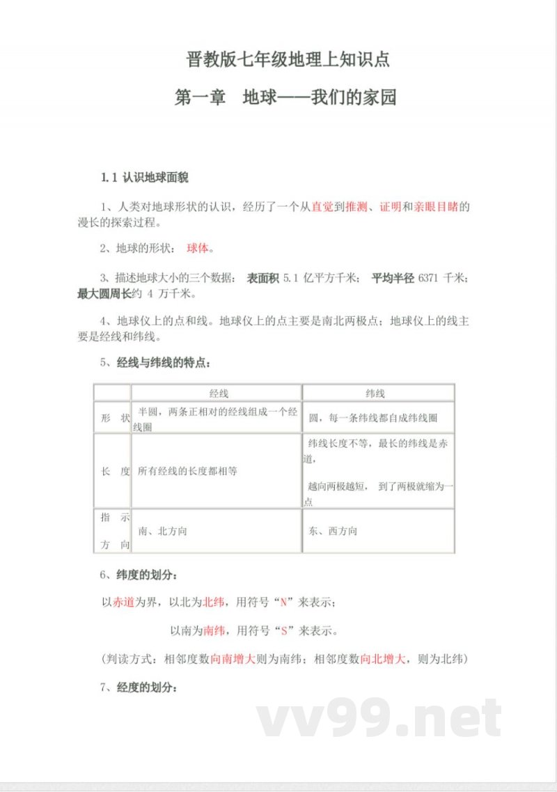
经线与纬线的特点:经线形状为长状半圆,两条正相对的经线组成一个经线圈,所有经线的长度都相等。
纬度的划分:纬线每一条纬线都自成纬线圈,纬线长度不等,最长的纬线是赤道,越向两极越短。
以赤道为界,北为北纬,用符号“N”表示;南为南纬,用符号“S”表示。
经度的划分:以本初子午线为界,以东为东经,用符号“E”表示;以西为西经,用符号“W”表示。
特殊的纬线:赤道(0°)、北回归线(23.5°N)、南回归线(23.5°S)、北极圈(66.5°N)、南极圈(66.5°S)。
特殊的经线:本初子午线(0°经线)是计算经度的起始线;东经180°与西经180°线是同一条经线。
纬度和经度的范围:纬度是以赤道为0°,从赤道向南北两极递增;经度是以本初子午线为0°,向东西两侧递增。
经纬网广泛应用于军事、交通、气象等领域,服务于人们的生产和生活。
1.2 感受地球运动
地球自转和公转的异同:
自转是地球绕其自转轴的旋转运动,方向自西向东,周期为一天,造成昼夜更替;
公转是地球绕太阳的运动,方向自西向东,周期为一年,造成季节变化。
说明:本文档为学习资料,仅供教学与自学使用,资源免费下载,不含任何诱导下载或捆绑程序。
小提示:上面此文档内容仅展示完整文档里的部分内容, 若需要下载完整文档请 点击免费下载完整文档。




