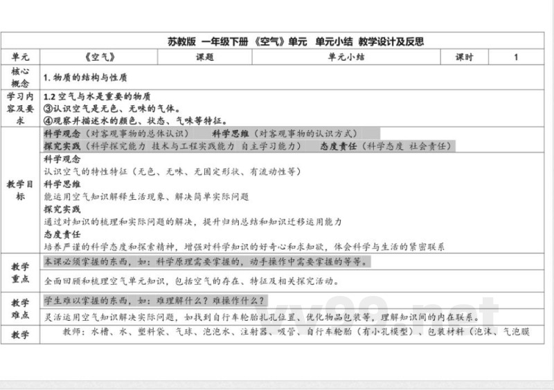
教学重点教学难点教学《空气》1.物质的结构与性质
1.2空气与水是重要的物质苏教版一年级下册《空气》单元单元小结教学设计及反思课题
③认识空气是无色、无味的气体。④观察并描述水的颜色、状态、气味等特征,科学观念(对客观事物的总体认识)单元小结
科学思维(对客观事物的认识方式探究实践(科学探究能力技术与工程实践能力自主学习能力)科学观念
认识空气的特性特征(无色、无味、无固定形状、有流动性等)科学思维
能运用空气知识解释生活现象、解决简单实际问题探究实践
态度责任(科学态度社会责任)通过对知识的梳理和实际问题的解决,提升归纳总结和知识迁移运用能力态度责任
培养严谨的科学态度和探索精神,增强对科学知识的好奇心和求知欲,体会科学与生活的紧密联系本课必须掌握的东西,如:科学原理需要掌握的,动手操作中需要掌握的等等。全面回顾和梳理空气单元知识,包括空气的存在、特征及相关探究活动。学生难以掌握的东西,如:难理解什么?难操作什么?课时
灵活运用空气知识解决实际问题,如找到自行车轮胎扎孔位置、优化物品包装等,理解知识间的内在联系。1
教师:水槽、水、塑料袋、气球、泡泡水、注射器、吸管、自行车轮胎(有小孔模型)、包装材料(泡沫、气泡膜准备
教学环节等)、常见物品(海绵、粉笔等)。教学相关PPT(《找空气》《这里有空气吗?》《玩空气》)、知识梳理表格学生:记录纸、笔
教学过程教学活动同学们好!上课仪式
好,我们开始上课了。我们将要一起来继续探究空气。1.教师展示充满气的气球,提问:“同学们,看到这个气球,一、导入
课题二、知识回顾(15分钟)能想到我们学过的哪些和空气有关的知识?”鼓励学生自由发言。
2.引导语:“在之前的学习中,我们从多个方面探索了空气,今天一起来对空气单元进行小结,看看大家都有哪些收获。”1.空气的存在
展示《找空气》PPT,回顾将空气装进袋子的实验以及证明袋子里有空气的方法,如挤压有洞塑料袋感受气流、水中扎袋观察气泡等。
设计思路1.和学生简单互动拉近距离。2.让学生意识到进入上
课状态。以熟悉的气球引入,唤起学生对空气知识的记忆,激发
学生参与课堂的积极性,自然过渡到单元小结教学内
说明:本文档为学习资料,仅供教学与自学使用,资源免费下载,不含任何诱导下载或捆绑程序。
小提示:上面此文档内容仅展示完整文档里的部分内容, 若需要下载完整文档请 点击免费下载完整文档。




