细心认真填一填。(每空1分,共32分)
1、22个32的和是(),480是30的()。
2、在括号上填上最大的数:50×()<31670×()倍。
3、在括号里选择合适的单位填在横线上。
一瓶矿泉水是596毫升,一瓶果汁是250毫升。
30×()<208(L、mL);一桶花生油是5(L、mL);一小瓶眼药水是54毫升。
4、口3762,如果商是一位数,口中最大填()。
5、在既有乘除法又有加减法的混合运算里,应该先算(),如果有小括号就要先算。
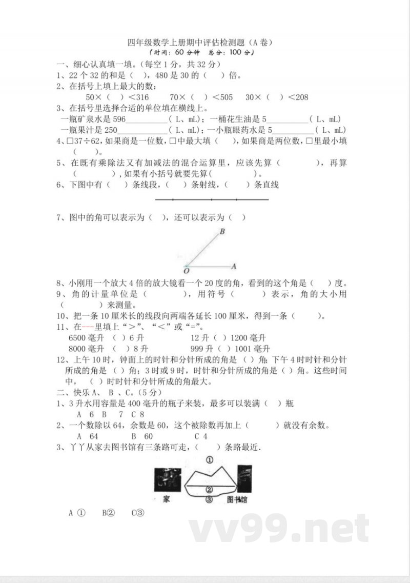
6、下图中有()条线段,()条射线,()条直线。
7、图中的角可以表示为(),还可以表示为()B(A)。
8、小刚用一个放大4倍的放大镜看一个20度的角,看到的这个角是()。
9、角的计量单位是()度,角的大小用符号()表示。
10、把一条10厘米长的线段向两端各延长100厘米,得到一条()厘米的线段。
11、在括号里填上“>”、“<”或“=”。
6500毫升()6升,8000毫升()8升。
12升()1200毫升,999升()1001毫升。
12、上午10时,钟面上的时针和分针所成的角是()角;下午4时时针和分针所成的角是()角;3时或9时,时针和分针所成的角是()角。这些时间中,()时时针和分针所成的角最大。
二、快乐A、B、C。
1、3升水用容量是400毫升的瓶子来装,最多可以装满()瓶。
A6 B7 C8
2、一个数除以64,余数是60,这个被除数再加上()。
A64 B60 C43
3、丫丫从家去图书馆有三条路可走,(家 A① B② C③)条路最近,图书馆就没有余数。
4、学校买来5盒乒乓球,每盒12元,一共用去210元,每个乒乓球多少钱?列式为()。
A210÷5÷12 B210×5÷12 C210-5-12
5、红红和丫丫去书店每人要买一本同样的词典,红红带了40元钱,丫丫带了68元钱,他们俩把钱凑在一块正好每人买了一本,回家后红红要还丫丫()元钱。
说明:本文档为学习资料,仅供教学与自学使用,资源免费下载,不含任何诱导下载或捆绑程序。
小提示:上面此文档内容仅展示完整文档里的部分内容, 若需要下载完整文档请 点击免费下载完整文档。




