一、力与运动
1. 牛顿第一定律:一切物体在没有受到外力作用的时候,总保持静止或匀速直线运动状态。
2. 惯性:一切物体都有保持静止状态或匀速直线运动的性质,物体惯性的大小只与物体的质量有关。
3. 如果一个力产生的效果与几个力产生的效果相同,那么这个力叫那几个力的合力。求几个力的合力叫力的合成。
4. 同一直线上方向相同的两个力的合力,大小等于这两个力之和,方向与两个力的方向相同。公式:F=F1+F2。
5. 同一直线上方向相反的两个力的合力,大小等于这两个力之差,方向与较大的力的方向相同。公式:F=F1-F2 (F1>F2)。
6. 平衡状态:物体受到力的作用时,如果能保持静止或匀速直线运动状态,称物体处于平衡状态。
7. 物体只受两个力作用而平衡时叫二力平衡。
8. 二力平衡的条件是:等大、反向、共线。
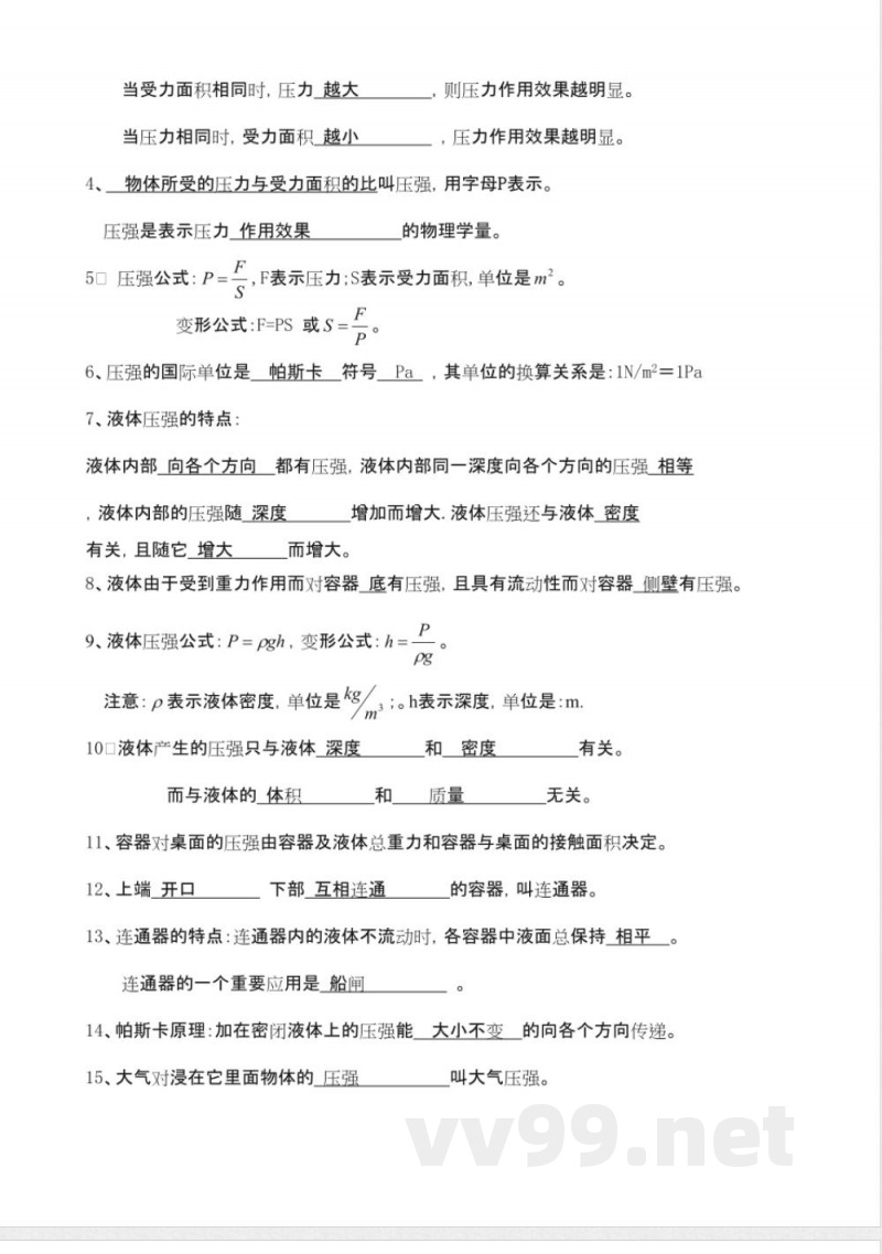
二、压强
1. 压力:垂直作用在物体受压表面上的力叫压力。
2. 受压面积:物体与另一物体接触的面积大小。当物体水平放置时,压力的大小等于物体的重力;在斜面上时,压力小于物体的重力。
3. 压力作用效果不仅与压力的大小有关,还与受力面积的大小有关。当受力面积相同,压力越大,作用效果越明显。
4. 压强:物体所受的压力与受力面积的比叫压强,公式为P=F/S。压强的国际单位是帕斯卡(Pa)。
5. 液体压强:液体的压强与液体的深度和密度有关,液体内部的压强随深度增加而增大。公式:P=pgh,变形公式:h=P/pg。
6. 连通器:上端开口下部互相连通的容器叫连通器,液体在连通器内的液面总保持平衡。连通器的应用包括船舶浮力的原理。
7. 帕斯卡原理:加在密闭液体上的压强能大小不变地向各个方向传递。
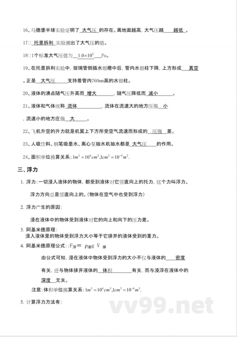
8. 大气压:大气对浸在其中物体的压强叫大气压,随着高度的增加,大气压逐渐减小。托里拆利实验证明了大气压的存在。
9. 液体的沸点随气压升高而增大。
10. 流体:液体和气体统称为流体,流速小的地方流体压强大,流速大的地方流体压强小。
说明:本文档为学习资料,仅供教学与自学使用,资源免费下载,不含任何诱导下载或捆绑程序。
小提示:上面此文档内容仅展示完整文档里的部分内容, 若需要下载完整文档请 点击免费下载完整文档。




