1. 了解奥斯特实验,知道电流的磁效应。
2. 通过观察体验电流周围存在磁场,初步了解电和磁之间的联系。
3. 通过实验探究通电螺线管外部磁场的分布规律及磁场方向。
4. 能用右手螺旋定则判定通电螺线管的极性。
重点难点
重点:探究通电螺线管外部磁场分布特点。
难点:确定通电螺线管的极性与电流方向的关系。
教学用具
长直导线,小磁针,螺线管,有机玻璃板,铁屑,开关,变阻器,电池组,多媒体等。
教学过程
一、创设情境,导入新知
物理学是研究力、热、光、声、电、磁等现象的科学。我们对这几类物理学的分支都有学习,那么它们之间是否存在联系呢?电与磁之间是否有相互作用,是否能够相互转换呢?这是一个非常重要的哲学思想。本节课我们将学习电与磁之间的联系。
二、自主合作,感受新知
阅读教材并结合生活实际,完成《探究在线·高效课堂》“预习导学”部分。
三、师生互动,理解新知
(一)电流的磁场
在学习新课之前,我们先复习一下电和磁的基本特征:电荷能吸引小物体,磁体能吸引钢铁类物质;电荷有正负两种,磁极有南北之分;同种电荷相互排斥,异种电荷相互吸引;同名磁极互相排斥,异名磁极互相吸引。它们之间有巨大的相似之处。
提问:电与磁之间有何关系?是哪位科学家首先研究这种关系?历史上有不少的科学家认为电与磁之间存在着联系,而丹麦科学家奥斯特经过多年的研究,于1820年首先发现了电流的磁效应,揭示出了电与磁之间的第一个重要联系。
思考:在学习电流的磁效应之前,同学们如何设计实验去研究电流的磁效应呢?首先研究电流的磁效应就需要有电流通过导线,同时也需要通过磁铁去验证,这就说明在实验时需要电流,也需要磁铁。
请大家想象一下怎么通过实验去验证电流的磁效应?我们来看活动1,将小磁针放置在桌子上,然后在其上方平行放置一段导线,然后在导线上通过电流,观察小磁针的偏转。
实验:根据刚才的分析,请同学们进行实验,验证实验结果,写出得到的结论。教师指导学生完成上述实验。
教师指出:我们发现,在导体中施加电流,小磁针发生了偏转,这说明电流产生了磁场。改变电流方向,小磁针发生偏转,这说明电流方向的改变使电流产生的磁场方向改变。
典例解读
【例1】如图所示是奥斯特实验的装置图,它揭示了以下几个现象,其中有错误的是
A. 电流周围存在磁场
B. 电流的磁场方向跟电流方向有关
C. 电流的磁场方向可由小磁针的转动方向判断
D. 电流周围存在磁感线
【解析】由奥斯特实验可知,电流周围存在磁场,而且电流的磁场的方向与电流的方向有关,由小磁针偏转的方向可以判定,故A、B、C的说法是正确的;磁感线是形象描述磁场而假设的线,不是客观存在的,因此电流周围存在磁感线的说法是错误的。
【答案】D
(二)通电螺线管的磁场
思考:直导线通电以后周围产生磁场,如果将导线按照一定的方向弯曲围绕成螺线管,通电后其周围是否也会产生磁场呢?如果有磁场,与通电直导线的磁场是否相同?
1. 介绍通电螺线管
我们把用导线在圆柱形空心筒上绕成的螺纹状线圈,叫做螺线管。这是一种重要的电磁器件。
师生互动:
(1) 实物演示螺线管的两种绕法;
(2) 在画好的螺线管正面标电流方向。
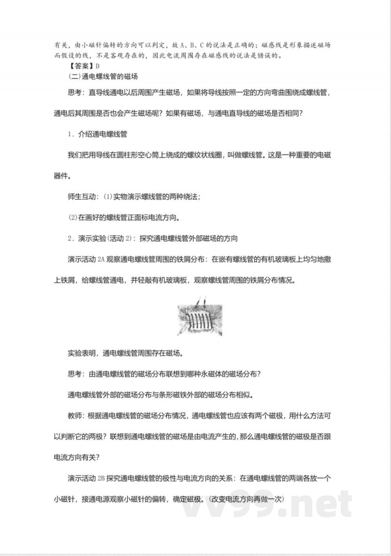
2. 演示实验(活动2):探究通电螺线管外部磁场的方向
演示活动2A:观察通电螺线管周围的铁屑分布。在嵌有螺线管的有机玻璃板上均匀地撒上铁屑,给螺线管通电,并轻敲有机玻璃板,观察螺线管周围的铁屑分布情况。实验表明,通电螺线管周围存在磁场。
思考:由通电螺线管的磁场分布联想到哪种永磁体的磁场分布?通电螺线管外部的磁场分布与条形磁铁外部的磁场分布相似。
教师:根据通电螺线管的磁场分布情况,通电螺线管也应该有两个磁极,用什么方法可以判断它的两极?
联想到通电螺线管的磁场是由电流产生的,那么通电螺线管的磁极是否跟电流方向有关?
演示活动2B:探究通电螺线管的极性与电流方向的关系。在通电螺线管的两端各放一个小磁针,接通电源观察小磁针的偏转,确定磁极。(改变电流方向再做一次,实验结论:通电螺线管的磁极随电流方向的改变而改变,通电螺线管的磁极与电流方向有确定的关系。)
教师提问引发思考:
(1) 假如没有小磁针又该如何确定螺线管的磁极?
(2) 螺线管有两种绕线方法,螺线管和电源相接有两种接法,那么螺线管绕法不同或者与电源正负极接法不同,螺线管的磁极是否相同?
介绍右手螺旋定则:用右手握住螺线管,让四指弯曲跟螺线管中的电流方向一致,则大拇指所指的一端就是通电螺线管的N极。为了进一步熟悉右手螺旋定则,老师可以出示不同绕线法的螺线管,让学生用右手螺旋定则判断实验记录下的螺线管线圈中的电流方向和磁极的关系,看看与用小磁针判断出来的是否一致。
说明:本文档为学习资料,仅供教学与自学使用,资源免费下载,不含任何诱导下载或捆绑程序。
小提示:上面此文档内容仅展示完整文档里的部分内容, 若需要下载完整文档请 点击免费下载完整文档。




