1.合数:一个数,如果除了1和它本身还有别的因数,这样的数叫做(合数)。最小的质数是(2),最小的合数是(4),最小的偶数是(0),最小的奇数是(1)。
2.个位上是0,2,4,6,8的数是2的倍数。比如:一个数的最小倍数是18,这个数是(18)。
3.因数:一个数的最小因数是(1),最大的因数是(它本身)。一个数的因数的个数是(有限的)。
比如:一个数的最大因数是18,这个数是(18)。
4.倍数:一个数的最小倍数是(它本身),没有最大的倍数。一个数的倍数的个数是(无限的)。
5.个位上是0或5的数,是5的倍数。同时是2和5的倍数的最小3位数是(100),最小两位数是(10)。
每日晚默第1天
1.合数:一个数,如果除了1和它本身还有别的因数,这样的数叫做()。最小的质数是(),最小的合数是(),最小的偶数是(),最小的奇数是()。
2.个位上是0,2,4,6,8的数是的倍数。比如:一个数的最小倍数是18,这个数是()
3.因数:一个数的最小因数是(),最大的因数是()。一个数的因数的个数是()。
比如:一个数的最大因数是18,这个数是()。
4.倍数:一个数的最小倍数是()是()。一个数的倍数的个数是()。
5.个位上是0或5的数,是5的倍数。同时是2和5的倍数的最小3位数是(),最小两位数是()。
五年级下册数学重点晨读晚默每日一练每日早读第2天
6.一个数各位上的数的和是3的倍数,这个数就是3的倍数。既是2又是3的倍数的最小3位数是(102),既是2和3的倍数,还是5的倍数的最小位数是(120)。
7.质数:一个数,如果只有1和它本身两个因数,这样的数叫做质数(或素数),1不是质数,也不是合数。
8.奇偶数:自然数中,是2的倍数的数叫做偶数(0也是偶数),不是2的倍数的数叫奇数。最小的偶数是(0),最小的奇数是(1)。
9.相交于(一个顶点)的三条棱的长度分别叫做长方体的长、宽、高。一个长方体有4条长、4条宽、4条高。
10.在一个长方体中,(相对)的面完全(相同),(相对)的棱的长度(相等)。共有6个面、12条棱、8个顶点。
每日晚默第2天
6.一个数各位上的数的和是3的倍数,这个数就是3的倍数。既是2又是3的倍数的是(102)。
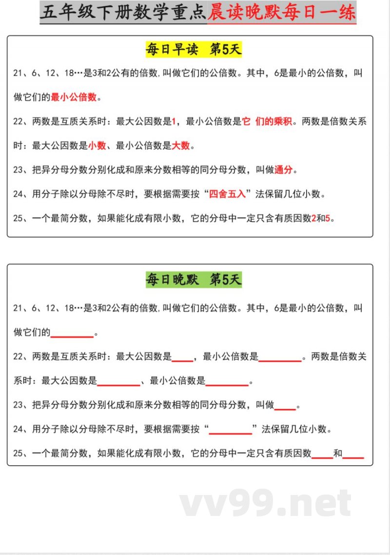
7.质数:(或素数),1不是质数,也不是合数。
8.奇偶数:自然数中,是2的倍数的数叫做偶数,最小的偶数是(0)。
9.相交于(一个顶点)的三条棱的长度分别叫做长方体的长、宽、高。
10.在一个长方体中,相对的面完全相同,相对的棱的长度相等。
五年级下册数学重点晨读晚默每日一练每日早读第3天
11.正方体:由6个完全相同的正方形围成的立体图形。正方体可以看成是长、宽、高都相等的(长方体)。
①正方体的棱长总和=棱长×12②正方体的棱长=棱长总和一12
12.长方体或正方体的6个面的总面积叫做它的(表面积)。
13.1dm³=1000cm³
说明:本文档为学习资料,仅供教学与自学使用,资源免费下载,不含任何诱导下载或捆绑程序。
小提示:上面此文档内容仅展示完整文档里的部分内容, 若需要下载完整文档请 点击免费下载完整文档。




