第一章 人的由来
第1课时 人类的起源和发展
1. 进化论的建立者:达尔文。现代类人猿和人类的共同祖先是森林古猿。
2. 人类起源于东非大裂谷。
3. 证据:古人类化石。
(1)就“露西少女的骨骼化石”来看,她的髓骨较宽阔,下肢骨的股骨较粗壮,和现代人类较为相似,所以她的运动方式可能是直立行走。
(2)从“东非人”使用石块的形状来推测,“东非人”已经具有制造和使用工具的能力。
4. 巧记·规律总结:森林古猿 → 直立行走 → 前肢解放 → 制造和使用工具 → 大脑发达 → 形成意识和产生语言 → 人类社会。
5. 现代类人猿与人类的区别:
(1)人类能够直立行走,现代类人猿不能;
(2)人类能够制造和使用各种简单和复杂的工具,现代类人猿不能;
(3)人类的脑容量较大,现代类人猿的脑容量小。
6. 直立行走是人猿分界的一个重要标准。
第2课时 人的生殖和发育
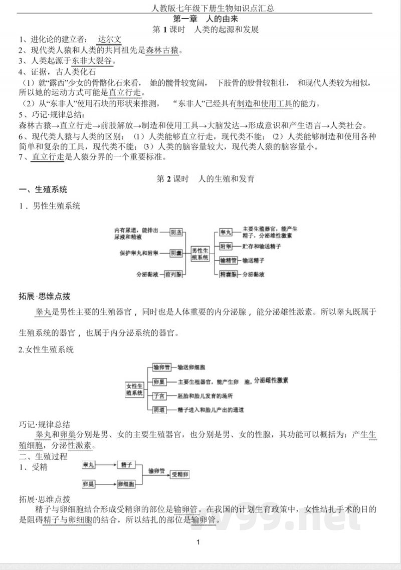
一、生殖系统
1. 男性生殖系统:
男性生殖系统内有尿道,能排出尿液和精液。睾丸是男性主要的生殖器官,能产生精子并分泌雄性激素。
附睾贮存和输送精子,输精管输送精子,前列腺分泌黏液。
2. 女性生殖系统:
卵巢是主要生殖器官,能产生卵细胞并分泌雌性激素。
子宫是胚胎和胎儿发育的场所,阴道是精子进入和胎儿产出的通道。
3. 生殖过程:
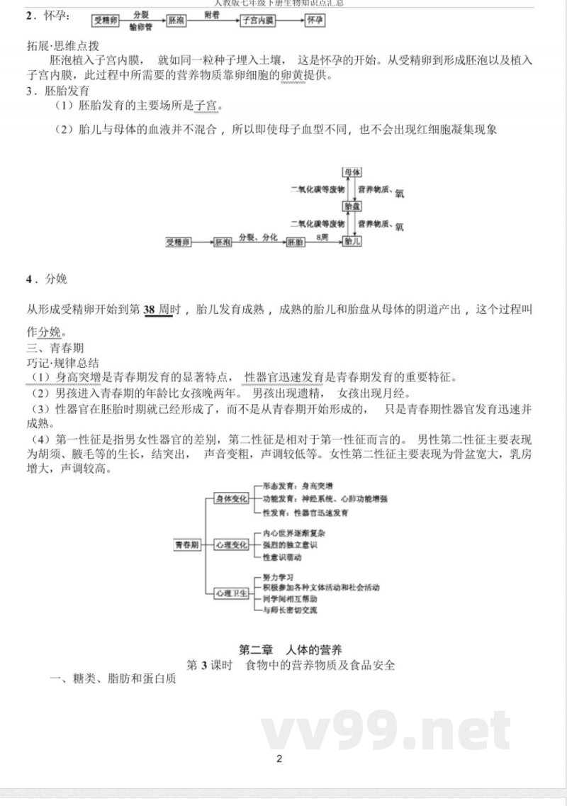
(1)受精:精子与卵细胞结合形成受精卵的部位是输卵管。
(2)怀孕:受精卵分裂,形成胚泡,胚泡附着在子宫内膜上,怀孕开始。
(3)胚胎发育:胚胎发育的主要场所是子宫,胎儿与母体的血液并不混合,胎儿通过胎盘获得营养物质和氧气。
4. 分娩:经过8周,胎儿发育完成,准备分娩。
说明:本文档为学习资料,仅供教学与自学使用,资源免费下载,不含任何诱导下载或捆绑程序。
小提示:上面此文档内容仅展示完整文档里的部分内容, 若需要下载完整文档请 点击免费下载完整文档。




