教材分析、学情分析、核心素养目标、教学重点、教学难点、教学准备
课题:12.1函数
年级:八年级上册
课时:1课时
本课是函数概念的起始课,核心在于引导学生理解“变量间的唯一对应关系”。教材通过生活实例引入函数定义,为后续学习一次函数奠定基础。教学重点在于函数概念的建立,难点在于从具体情境中抽象出函数关系并理解“唯一确定性”。学生已掌握变量与常量概念,能列简单代数式,但对函数“唯一对应”本质理解不足,易混淆函数与方程。认知上依赖具体实例,对抽象符号接受度低,常见误区包括忽视定义域、误判多值对应为函数。
教学目标:
1. 联系自己的学习和生活实际,通过具体情境领悟函数的概念。
2. 了解常量、变量,知道自变量与函数,能写出简单的函数表达式。
3. 探究变量的发现和函数概念的形成,提高学生分析和解决问题的能力,分析变化过程中的变量与常量,以及两个变量之间的关系。
教学准备:挂图、多媒体课件、坐标纸
教学过程:
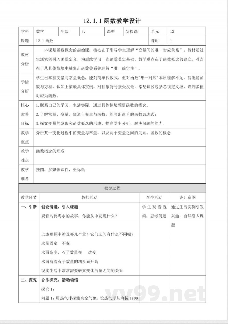
一、引入
教师活动:观看“乌鸦喝水”的故事,引导学生发现其中涉及的量及其不同变化。
学生活动:思考视频内容,合作探究活动领悟函数概念。
二、探究
探究1:热气球升空实验
教师活动:通过生活实例引发兴趣,自然引入课题。热气球从海拔1800m升空,在一定时间内匀速上升。记录热气球升空时间t与高度h的关系。
学生活动:观察数据表,回答:涉及哪些量?平均每分钟升高多少米?求出3分钟和6分钟的海拔高度。
解答示例:t=3时,h=1890m;t=6时,h=1980m。
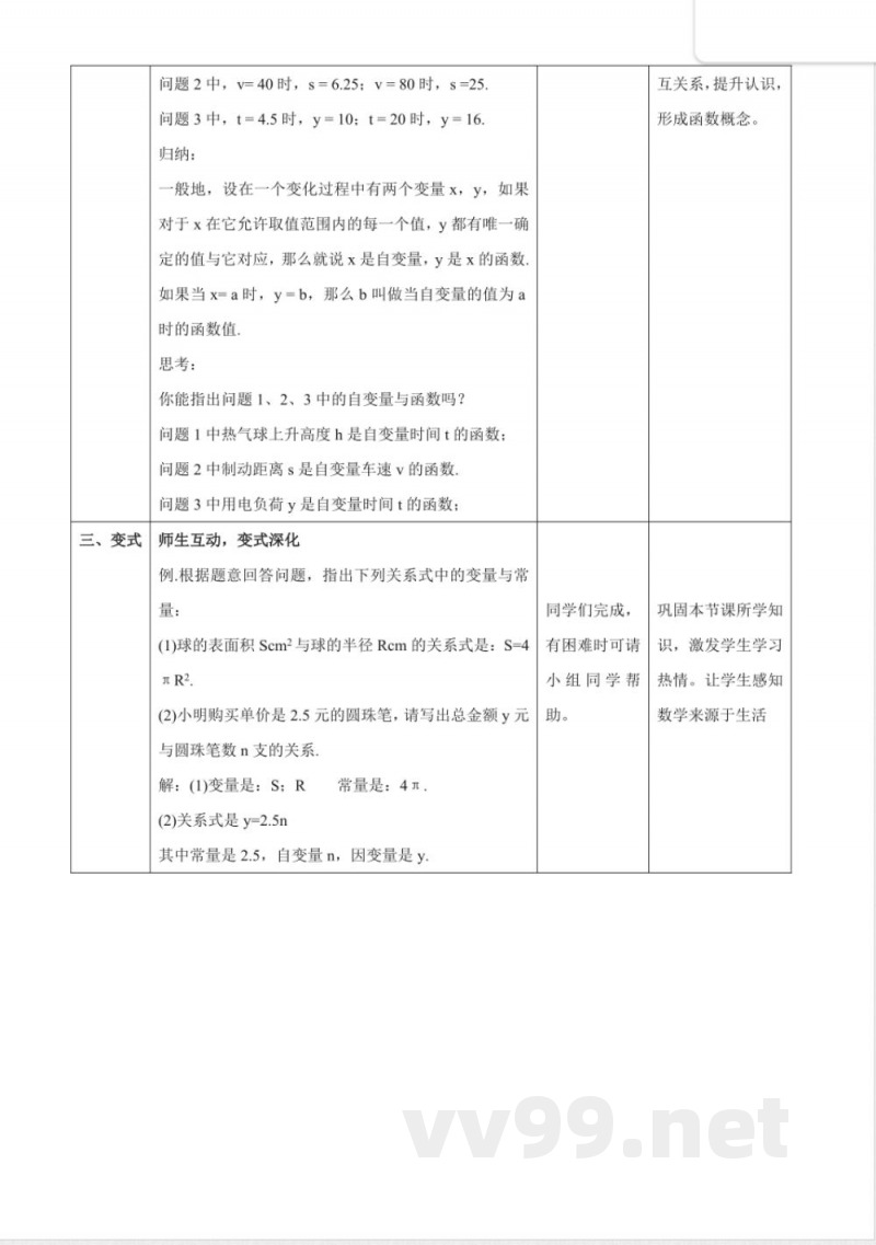
探究2:汽车刹车距离分析
教师活动:讲解刹车距离s与车速v之间的经验公式S=f(v),说明在分析事故原因中的应用。
学生活动:分析公式涉及的量,计算当车速为40km/h和80km/h时的制动距离。
说明:本文档为学习资料,仅供教学与自学使用,资源免费下载,不含任何诱导下载或捆绑程序。
小提示:上面此文档内容仅展示完整文档里的部分内容, 若需要下载完整文档请 点击免费下载完整文档。




