1.答题前,请考生先将自已的姓名、准考证号填写清楚,并认真核对条形码上的姓名、准考证号、考室和座位号;
2.必须在答题卡上答题,在草稿纸、试题卷上答题无效;
3.答题时,请考生注意各大题题号后面的答题提示;
4.请勿折叠答题卡,保持字体工整、笔迹清晰、卡面清洁;
5.答题卡上不得使用涂改液、涂改胶和贴纸;
6.本学科试卷共34个小题,考试时量60分钟,满分100分。
一、单项选择题(本大题共25小题,每小题2分,共50分。在每小题给出的四个选项中,只有一项是符合题目要求的)
1.制作洋葱鳞片叶内表皮细胞临时装片时,下列材料用具中不需要用到的是()A.碘液 B.显微镜 C.生理盐水 D.镊子
2.资料中体现了生物的特征是()A.生物的生活需要营养 B.生物都有遗传和变异的特性 C.生物能排出体内产生的废物 D.生物能进行呼吸
3.勺嘴落脚的“红树林保护区”不仅是候鸟天堂,“海岸卫士”红树林还能保护海岸免受风浪侵蚀。这体现了()A.环境适应生物 B.生物影响环境 C.环境影响生物 D.生物适应环境
4.心脏属于生物体结构层次中的()A.组织 B.器官 C.系统
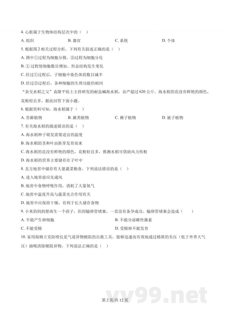
5.根据图2相关过程分析,下列有关叙述正确的是()A.图中①过程为细胞分裂,②过程为细胞分化 B.①过程使细胞数目增加、形态结构发生变化 C.经过①过程后,子细胞中染色体的数目减半 D.经过②过程后,各种细胞的生理功能仍相同
6.根据资料可知,海水稻属于()A.苔藓植物 B.蕨类植物
7.有关海水稻的描述错误的是()A.海水稻种子萌发需要适宜的温度 B.海水稻的茎和叶由胚芽发育而来 C.裸子植物 D.海水稻的花没有鲜艳的颜色,花粉轻且多,推测水稻可借助风力传粉
8.北方地窖中储存有大量蔬菜粮食,下列说法错误的是()A.进入地窖前应先通风 B.地窖中食物呼吸作用,消耗了大量氧气 C.地窖中温度升高与蔬菜光合作用有关 D.地窖中应保持干燥,有利于长久储存食物
9.小米的妈妈想再生一个孩子,但因输卵管堵塞,一直没有备孕成功。输卵管堵塞会造成()A.不能产生卵细胞 B.不能分泌雌性激素 C.不能受精 D.受精卵不能发育
10.家用海姆立克防仪是气道异物梗阻的自救工具,能够迅速而有效地通过精准的负压(低于外界大气压)抽吸清除梗阻异物。下列说法正确的是()A.仪器产生负压时,膈肌收缩使胸腔容积扩大 B.负压抽吸主要依赖肺泡壁的主动收缩运动 C.异物被吸出时,仪器内气压低于患者气道气压 D.该过程与人体正常吸气原理完全相同
小米带着奶奶去医院体检,测量了血压、视力,做了胸片、泌尿系统彩超等项目。
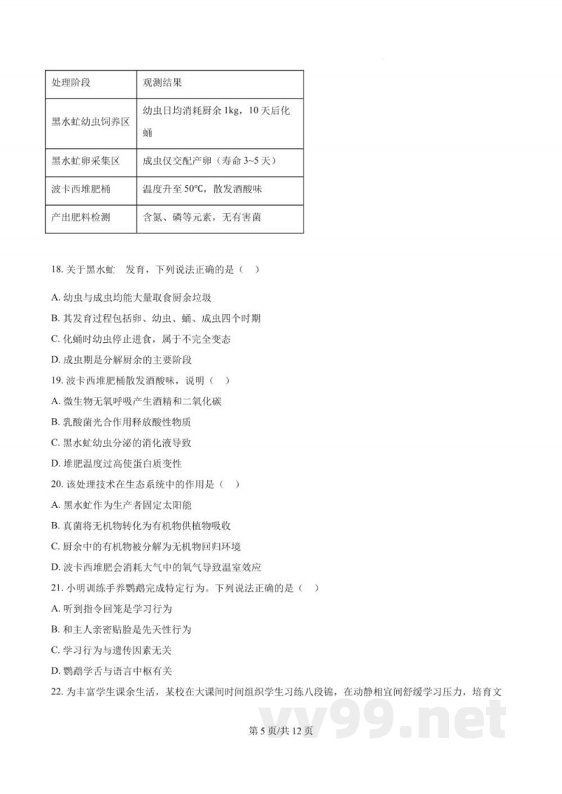
说明:本文档为学习资料,仅供教学与自学使用,资源免费下载,不含任何诱导下载或捆绑程序。
小提示:上面此文档内容仅展示完整文档里的部分内容, 若需要下载完整文档请 点击免费下载完整文档。





