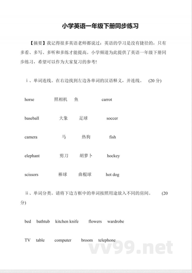
单词连线:在右边找到左边各单词的汉语释义,并将它们连线,如 horse、camera、elephant、scissors、baseball 等。
单词分类:请将方框中的单词按照用途放入不同的房间,包括 bedroom、bathroom、kitchen 和 living room。
情景交际:请从 B 栏中找出 A 栏各句的答语,并将对应的字母序号填入括号中,如问候、自我介绍、年龄、爱好等日常英语表达。
阅读理解:短文介绍了作者对运动的喜爱,尤其是羽毛球,并根据短文内容判断句子正误。
只要多听、多看、多练,英语成绩就能逐步提高,希望本同步练习能对大家的学习有所帮助。
说明:本文档为学习资料,仅供教学与自学使用,资源免费下载,不含任何诱导下载或捆绑程序。
小提示:上面此文档内容仅展示完整文档里的部分内容, 若需要下载完整文档请 点击免费下载完整文档。



