(一)英语句子中的语调
语调是指人们说话时嗓音的高低、音调的升降。不同的语调可以表达不同的情感。英语句子的基本语调有两种:升调和降调。在朗读一般疑问句时常使用升调,朗读陈述句和特殊疑问句时常使用降调。在表示命令的祈使句中,若句末有please,则先降后升;若please置于句首或没有please,通常使用降调。
例如:
Are you a teacher? 你是一位老师吗?
How old are you? 你几岁了?
Let's go home. 让我们回家吧。
Sit down, please. 请坐下。
(二)英语句子中的连读
在意义上关系非常密切的一组词中,如果前一个词以辅音音素结尾,后一个词以元音音素开头,这两个音往往可以连起来读,这种现象称为连读。
例如:
This is a pear. 这是一个梨。
拓展:如果句中的短语之间或句子之间有停顿,则相邻的音不连读。
例如:
Can you speak English or French? 你会说英语还是法语?(句中的English与or不连读)
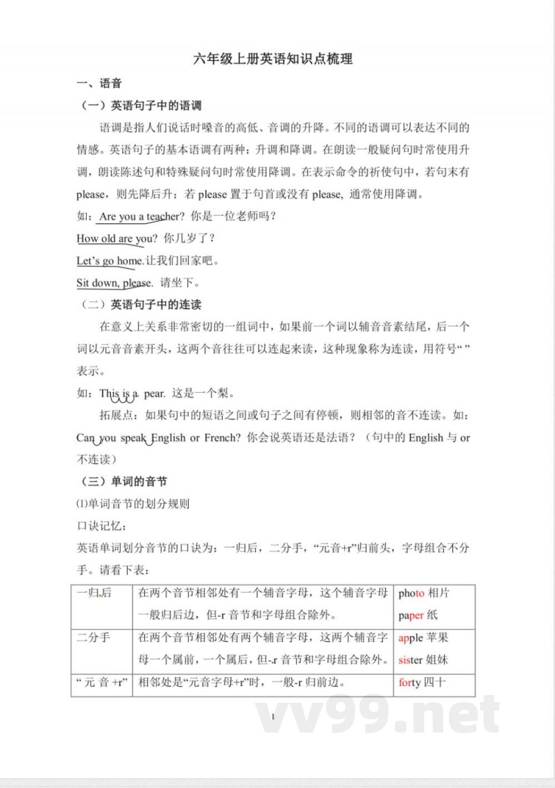
(三)单词的音节
1. 单词音节的划分规则:
口决记忆:英语单词划分音节的口决为:一归后,二分手,“元音+r”归前头,字母组合不分手。
例如:
paper(纸)
apple(苹果)
sister(姐妹)
forty(四十)
2. 重读音节与非重读音节:
dirty(脏的)
daughter(女儿)
brother(兄弟)
在音标中,符号“\”后面的那个音节是重读音节,其他音节是非重读音节。
(四)句子重音
句子重音是指对句中的某个或某些词加以强调,重音的特点是发音用力较多,音量较大,时间较长。
(五)停顿
英语句子一般根据意群来停顿。一个句子可根据意思和语法结构分成若干小段,每一小段称之为一个意群。
例如:
In Papa Westray, Scotland, the children go to school by ferry, too. 在苏格兰的帕帕韦斯特雷岛,孩子们也乘轮渡去上学。
(六)爆破音/t/
爆破音/t/的发音过程可以分为两个步骤:第一步是舌尖抵上齿龈在口腔形成阻碍;第二步是气流冲破阻碍发出声音,这叫做爆破。当/t/接连出现两次或是其他爆破音时,前面的/t/只形成阻碍,不爆破,即不发音,这叫失去爆破现象。
例如:
atten(在十点)
sit down(坐下)
get back(回来)
二、词汇
(一)地点类:
post office(邮局)
bookstore(书店)
cinema(电影院)
hospital(医院)
science museum(科学博物馆)
crossing(十字路口)
factory(工厂)
supermarket(超市)
restaurant(餐馆)
club(俱乐部)
gym(体育馆)
(二)交通工具类:
on foot(步行)
plane(飞机)
bus(公共汽车)
taxi(出租车)
train(火车)
ship(大船)
subway(地铁)
sled(雪撬)
ferry(轮渡)
【注意】表达乘某种交通工具的词组是:by+交通工具类单词,如:by bus(乘公共汽车)。但是步行是on foot。
(三)时间类:
next week(下周)
tomorrow(明天)
evening(晚上)
tonight(今晚)
this morning(今天上午)
说明:本文档为学习资料,仅供教学与自学使用,资源免费下载,不含任何诱导下载或捆绑程序。
小提示:上面此文档内容仅展示完整文档里的部分内容, 若需要下载完整文档请 点击免费下载完整文档。




