1、除法算式各部分名称23-45......323是被除数,4是除数,5是商,3是余数2、在有余数除法算式中,余数一定要比除数小,也可以说,除数要比余数大例:在-7中,如果有余数,余数最大是(6),余数要求小于除数7。在-5=6.中,最大是☆4)。余数要求小于除数5。3、应用题当中,除数和余数的单位根据问题决定,商的单位和问题的单位相同,余数的单位和被除数的单位相同;4、解决生活问题,如提的问题是“至少需要几条船?”,用“进一法(用商加1)”;例:有22个人,每条船限乘4人,至少要租几条船?22-4-5(条)......2(个)
5+1=6(条)答:至少要租6条船。5、如提的是问题是“最多做几件衣服?”,商作为最后的答案。例:做一套衣服要用3米花布,25米花布最多能做几套衣服?25-3=8(套)......1(米)
答:最多可以做8套衣服。6、计算有余数除法算式的各部分数例:(51)-6=8......3
先算6×8=48,再算48+3=51。51- ( 6) =8......3
先算51-3-48,再算48-8=6。( 47 ) +7=6.....5先算7×6-42,再算42+5=47。
26-()=4......2先算26-2=24,再算24-4=6。第二章
方向与位置(认识方向)1、地图是按照:上(北)、下(南),左(西)、右(东)绘制的。2、辨认方向时,要认准中心点。例“小猫在小狗的()方”,中心点是小狗3、每天早晨太阳从(东)边升起,(西)边落下;4、指南针一头指着(南)方,一头指着(北)方。5、早晨起床,前面是(东),后面是(西),左面是(北),右面是(南)。6、大树年轮较疏的向着(南)方,较密的向着(北)方。7、北风是由(北)向(南)吹,8、方向扳:
西北西西南北南先找出:上北下南,左西右东。再确定:东北(东和北之间部分)东南(东和南之间部分)
西南风是由(西南)向(东北)吹。东北
东东南西北(西和北之间部分)西南(西和南之间部分)
第三章生活中的大数(认识10000以内的数)1、计数器上从右边数起第一位是(个)位,第二位是(十)位,第三位是(百)位,第四位是(千)位,第五位是(万)位;千位的左边是(万)位,右边是(百)位2、一个四位数最高位是(千)位;它的千位是5,个位是2,其他的数位是0,它是(5002)。3、在8536中,8在(千)位上,表示(8个千);5在(百)位上,表示(5个百);3在(十)位上,表示(3个十);6在(个)位上,表示(6个一)。4、由3个千,5个十组成的数是(3050),它是一个(四)位数;读数时,要从高位读起,中间有一个或两个“0\,都只读1个“零”;未尾不管有几个“0”,都不读;写数时,从高位写起,按照数位顺序表写,中间或未尾哪一位上没有数,就写“0\占位。
5、10个十是(一百),10个一百是(一千),10个一千是(一万),6、最大的三位数是(999),最小的三位数是(100),最大的四位数是(9999),最小的四位数是(1000)。6、比较大小时,先比较位数,位数多的数就大,位数少的数就小;位数相同时,从最高位开始比较,最高位上的数字相同的,就比下一位,直到比出大小。从大到小用“>\,从小到大用“<”。第四章-
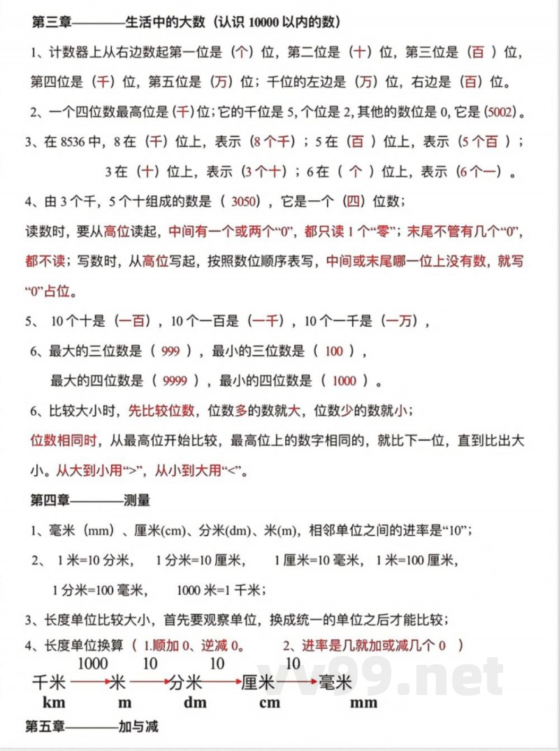
—测量1、毫米(mm)、厘米(cm)、分米(dm)、米(m),相邻单位之间的进率是\10\;2、1米=10分米,1分米=10厘米,1厘米=10毫米,1米=100厘米,1000米=1千米;
1分米=100毫米,3、长度单位比较大小,首先要观察单位,换成统一的单位之后才能比较:4、长度单位换算(1.顺加0、逆减0。1000
10102、进率是几就加或减几个0)10厘米→毫米
千米——米——分米km第五章m-加与减dm
cmmm1、口算整百数加减整百数时,想成几个百加减几个百,加减整十数的算理也相同;2、计算时要注意:(1)、相同数位要对齐,从个位算起。(2)、计算加法时,哪一位相加满十,要向前一位“进一”,计算前一位时不要忘加进位1;
(3)、计算减法时,哪一位不够减时,要向前一位“借1”,计算前一位时不要减借位1;
3、加数+加数=和 一个加数 =和一 另一个加数如:()+156=368280+()=7604、被减数一减数=差被减数=减数+差减数=被减数一差()-156=368(求被减数:用156+368计算)如
说明:本文档为学习资料,仅供教学与自学使用,资源免费下载,不含任何诱导下载或捆绑程序。
小提示:上面此文档内容仅展示完整文档里的部分内容, 若需要下载完整文档请 点击免费下载完整文档。




