第21章 生物的生殖与发育
第一节、生物的无性生殖
1、无性生殖:是不经过两性生殖细胞的结合,由母体直接产生新个体的生殖方式。
2、无性生殖的方式有:分裂生殖、出芽生殖、孢子生殖、营养生殖。
3、出芽生殖的有:酵母菌、水等;营养生殖的有:马铃薯、景天等;分裂生殖的有:细菌,蓝菌,变形虫,草履虫等单细胞生物;孢子生殖的有:根霉、青霉等。
4、植物的无性生殖:
(1)植物的营养器官:根、茎、叶。
(2)营养生殖:植物依靠营养器官进行的无性生殖。
(3)营养生殖的优点:能够保持植物亲本的优良性状,加快植物繁殖的速度。
(4)常用的营养生殖方法:嫁接、托插和压条。
5、植物的组织培养:将植物的器官、组织或细胞等,在无菌的条件下,培养在含有多种营养物质和植物激素的培养基上,使它逐渐发育成完整的植物体。
第二节、植物的有性生殖
1.植物的有性生殖:由亲代产生生殖细胞,通过两性生殖细胞的结合,成为受精卵,进而发育成新个体。
2. 传粉:植物开花后,雄蕊花药中的花粉通过不同途径传送到雌蕊柱头上的过程。
3. 受精:花粉管从珠孔进入胚珠后,精子释放出来,与卵细胞结合,成为受精卵。
4、果实和种子的形成:受精卵发育成胚,胚珠发育成种子,子房发育成果实。
第三节、昆虫的生殖和发育
1、完全变态:发育经历四个时期:卵、幼虫、蛹、成虫。
2、不完全变态:发育经历三个时期:卵、幼虫、成虫。
3、减少蝗虫的方法:通过植树造林,改变环境与气候,减少蝗虫产卵和孵化的适宜场所来防治蝗虫。
第四节、两栖动物的生殖和发育
1、蛙的生殖:体外受精,卵生,变态发育。
2、两栖类的主要特征:幼体生活在水中,用鳃呼吸;成体陆生或水生,一般用肺呼吸。
第五节、鸟的生殖和发育
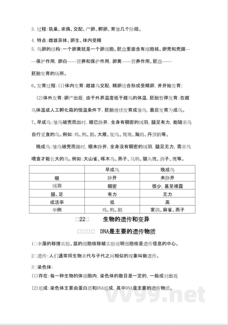
1、鸟卵结构:卵壳、卵白、卵细胞、气室等。
说明:本文档为学习资料,仅供教学与自学使用,资源免费下载,不含任何诱导下载或捆绑程序。
小提示:上面此文档内容仅展示完整文档里的部分内容, 若需要下载完整文档请 点击免费下载完整文档。




