九年级化学下册知识点大全金属材料:金属材料包括纯金属以及它们的合金。金属的物理性质在常温下一般为固态(汞为液态),有金属光泽(大多数金属呈银白色,铜呈紫红色,金呈黄色);导电性、导热性、熔点较高、有延展性、能够弯曲、硬度较大、密度较大。
金属之最:地壳中含量最多的金属元素——铝;人体中含量最多的金属元素——钙;目前世界年产量最多的金属——铁(铁>铝>铜);导电、导热性最好的金属——银(银>铜>金>铝);熔点最高的金属——钨;熔点最低的金属——汞;硬度最大的金属——铬;密度最大的金属——铂;密度最小的金属——锂。
金属的分类:黑色金属通常指铁、锰、铬及它们的合金;有色金属通常是指除黑色金属以外的其他金属,如铜、锌、铅等。金属物质的性质在很大程度上决定了物质的用途,但还需要考虑价格、资源、外观、使用便利性、回收性和环境影响等因素。
常见的金属应用:铜、铝用于电线——导电性好、价格低廉;钨用于灯丝——熔点高;铬用于电镀——硬度大;铁用于菜刀、镰刀、锤子等;汞用于体温计、液柱保温瓶内胆;铝用于“银粉”、锡箔纸等。
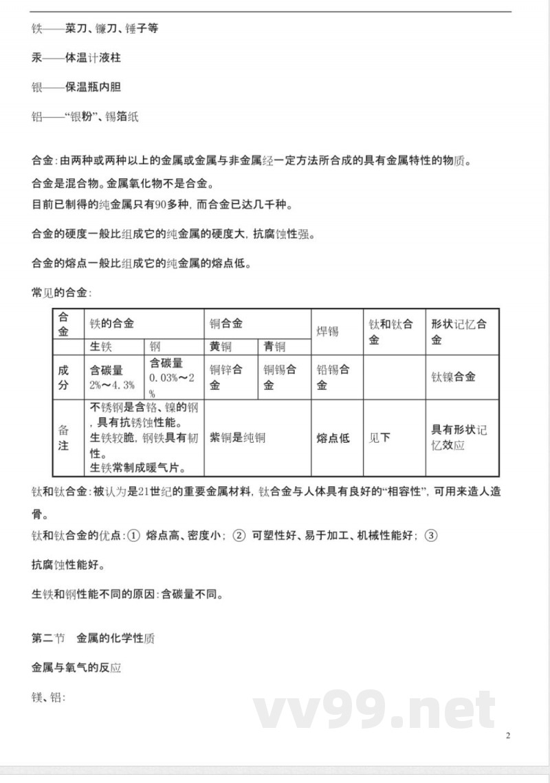
合金:由两种或两种以上的金属或金属与非金属经一定方法所合成的具有金属特性的物质。合金是混合物。金属氧化物不是合金。目前已制得的纯金属只有90多种,而合金已达几千种。合金的硬度一般比组成它的纯金属的硬度大,抗腐蚀性强,熔点一般比组成它的纯金属的熔点低。常见合金包括:
铁的合金:生铁含碳量2%~4.3%,钢含碳量0.03%~2%,不锈钢含铬、镍,具有抗锈蚀性能。生铁较脆,钢铁具有韧性。生铁常制成暖气片。
铜合金:黄铜是铜锌合金,青铜是铜锡合金,紫铜是纯铜,焊锡是铅锡合金,熔点低。
钛和钛合金:钛镍合金具有形状记忆效应,钛和钛合金被认为是21世纪的重要金属材料,钛合金与人体具有良好的相容性,可用来造人造骨。钛和钛合金的优点包括:①熔点高、密度小;②可塑性好、易于加工、机械性能好;③抗腐蚀性能好。
说明:本文档为学习资料,仅供教学与自学使用,资源免费下载,不含任何诱导下载或捆绑程序。
小提示:上面此文档内容仅展示完整文档里的部分内容, 若需要下载完整文档请 点击免费下载完整文档。




