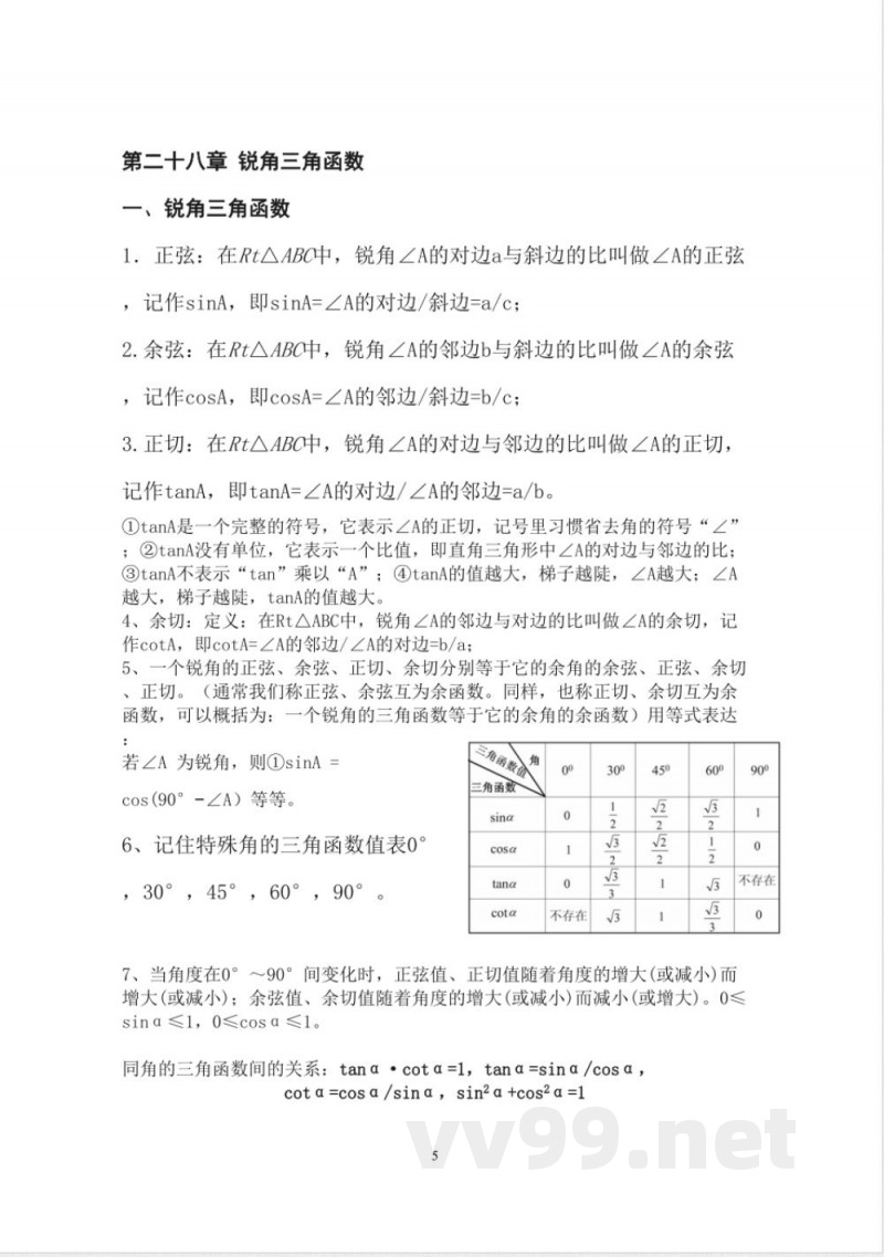
一、二次函数
1、一般地,如果y=ax²+bx+c(a, b, c是常数,a≠0),那么叫做x的二次函数。x是自变量。其中,a是二次项系数,b是一项系数,c是常数项。
2、二次函数由特殊到一般,可分为以下几种形式:
① y=ax²; ② y=ax²+k; ③ y=a(x-h); ④ y=a(x-h)+k; ⑤ y=ax²+bx+c。
3、二次函数的图象:y=ax²+bx+c(a,b,c是常数,a≠0)的图像是抛物线。抛物线与它的对称轴的交点叫抛物线的顶点。顶点是抛物线的最高点或最低点。
4、求抛物线顶点(最大或最小值)和对称轴的方法:
(1)配方法:运用配方的方法,将抛物线 y=ax²+bx+c 的解析式化为 y=a(x-h)+k 的形式,得到顶点为(h,k),对称轴是直线 x=h。
(2)公式:顶点坐标为 (-b/2a, 4ac-b²)/4a,对称轴是直线 x=-b/2a。
5、二次函数的图象的特点:
(1)抛物线 y=ax² 的顶点是坐标原点,对称轴是 y 轴;
(2)抛物线 y=a(x-h)+k 的顶点是(h,k),对称轴是 x=h;
(3)抛物线 y=ax²+bx+c 的顶点是 (-b/2a, 4ac-b²)/4a。
(4)几种特殊的二次函数的图像特征如下表:
函数解析式 y=ax², y=ax²+k, y=a(x-h), y=a(x-h)+k, y=ax²+bx+c
开口方向:当 a>0 时开口向上,当 a<0 时开口向下
对称轴:y 轴(x=0)
二、二次函数与二元一次方程的关系:
二次函数 y=ax²+bx+c,y=0 时:
1. 二次函数 y=ax²+bx+c,y=0 时,自变量 x 的取值是图像与 x 轴的交点;
2. 二次函数 y=ax²+bx+c,y=0 时,图像与 x 轴有一个交点时;
3. 二次函数 y=ax²+bx+c,y=0 时,图像与 x 轴有两个交点时;
4. 二次函数 y=ax²+bx+c,y=0 时,图像与 x 轴没有交点时。
说明:本文档为学习资料,仅供教学与自学使用,资源免费下载,不含任何诱导下载或捆绑程序。
小提示:上面此文档内容仅展示完整文档里的部分内容, 若需要下载完整文档请 点击免费下载完整文档。




