2. 做功的两个必要因素:
(1) 作用在物体上的力;
(2) 物体在力的方向上通过的距离。
3. 功的计算方法:力对物体做的功等于力与物体在力的方向上通过的距离的乘积。公式:功 = 力 × 距离,即W = F · S。
4. 机械功原理:使用机械只能省力或省距离,但不能省功。机械功原理是机械的重要定律,是能量守恒在机械中的体现。
5. 功率:物理学中,把单位时间里做的功叫做功率。功率计算公式:功率 = 功 / 时间。单位是瓦特(W)。
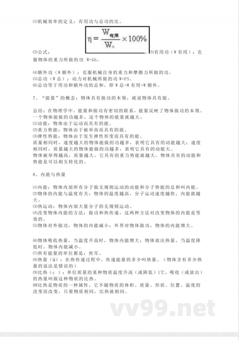
6. 机械效率:机械效率是有用功与总功的比值。
7. 能量:物体具有做功的本领就说物体具有能。能量和做功有密切联系,动能和势能是可以相互转化的。
8. 内能与热量:内能是物体内部分子做无规则运动的动能和分子势能的总和,物体的内能与温度有关。
9. 热机与效率:热机利用内能做功,热机效率是热机性能的一个重要指标。
说明:本文档为学习资料,仅供教学与自学使用,资源免费下载,不含任何诱导下载或捆绑程序。
小提示:上面此文档内容仅展示完整文档里的部分内容, 若需要下载完整文档请 点击免费下载完整文档。




