姓名1.一个盒子中有5个大小一样的小球,其中蓝球有2个,黄球有2个,红球有1个。从盒子中任意摸出一球,得到
可能性最小。2.某公交车站共有1路、12路、31路三路车停靠,已知1路车8分钟一辆;12路车5分钟一辆、31路车10分钟一辆,则在某一时刻,小明去公交车站最先等到可能性最大。
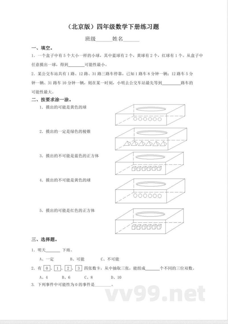
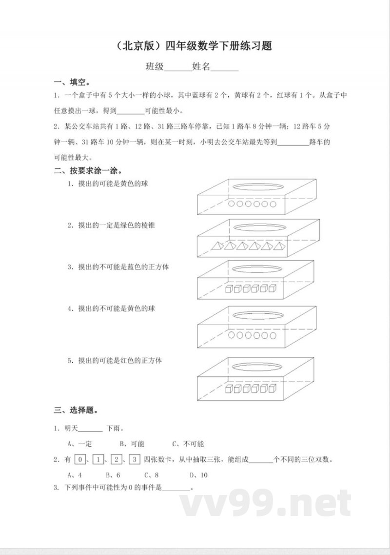
二、按要求涂一涂。1.摸出的可能是黄色的球
0000002.摸出的一定是绿色的棱锥A3.摸出的不可能是蓝色的正方体创创创创创仓
4.摸出的不可能是黄色的球0000oo5.摸出的可能是红色的正方体
创创创创创仓三、选择题。1.明天A、一定
下雨。B、可能C、不可能2.有、1、2、3四张数卡,从中抽取三张,能组成A、4
B、6c、83.下列事件中可能性为0的事件是D、10
路车的个不同的三位双数。A、掷两枚般子,同时出现数字“6\朝上B、小明从家里走到学校用了10分钟,从学校走到家里却用了15分钟C、某人骑自行车经过三个十字路口时,全是绿灯D、小胖连续两次数学考试得100分四、简答题。
1.一个游戏转盘分红、黄、蓝、绿四个区域,红、黄、蓝、绿四个扇形的圆心角度数分别是90°,60°,90°,120°。让转盘自由转动,当转盘停止后,指针落在哪个区域的可能性最大?在哪个区域的可能性最小?有可能性相等的情况吗?为什么?2.从0、2、4、6、8五张数卡中依次抽出两张,所得到的数字之和是几的可能性最大?
3.就“语文、数学、外语三门课程你喜欢哪门学科\对五年级学生进行问卷调查,结果从中抽取100张问卷进行统计:有15名学生只喜欢语文,有20名学生只喜欢数学,有10名学生只喜欢外语,有15名学生既喜欢语文也喜欢数学,但不喜欢外语,有18名学生既喜欢数学又喜欢外语,但不喜欢语文,有12名学生既喜欢语文又喜欢外语,但不喜欢数学,三门学科皆喜欢的学生有5名,其余的学生为三门学科皆不喜欢。从这些问卷中任意抽一张:抽中喜欢哪门学科的可能性大?
小提示:上面此文档内容仅展示完整文档里的部分内容, 若需要下载完整文档请 点击免费下载完整文档 。

