(1)地理与日常生活:地理与日常生活密切相关,我们可以了解天气,广泛了解世界各地的基本情况和风土人情等。
(2)地理与生产建设:我们生产活动不能随心所欲,它要受到地理环境的影响和制约。(3)学会收集地理信息:①查阅地理书籍②咨询有关人士③上网查阅资料等。2、学习地理,为了更好地生活
①尊重自然规律,做大自然的朋友;②因地制宜,扬长避短;③综合地分析问题;④具备可持续发展的观念。第一章地球和地图
一、地球和地球仪1、认识地球的形状和大小
(1)形状:地球是一个两极稍扁赤道略鼓的不规则球体。(2)大小:表面积=5.1亿平方公里;平均半径=6371千米;赤道周长=4万千米(3)能证明地球是球体的事实:麦哲伦环球航行的成功;地球的卫星照片;月食照片,是地球影子遮挡了照射的阳光。
(4)麦哲伦环球航行路线:西班牙→大西洋→麦哲伦海峡→太平洋→菲律宾群岛→印度洋→好望角→大西洋→西班牙。
2、地球的模型一一地球仪(1)含义:仿照地球的形状,按照一定的比例进行缩小的模型。(2)意义:可以方便我们知道地球的面貌,了解地球表面各种地理事物的分布。3、纬线和经线
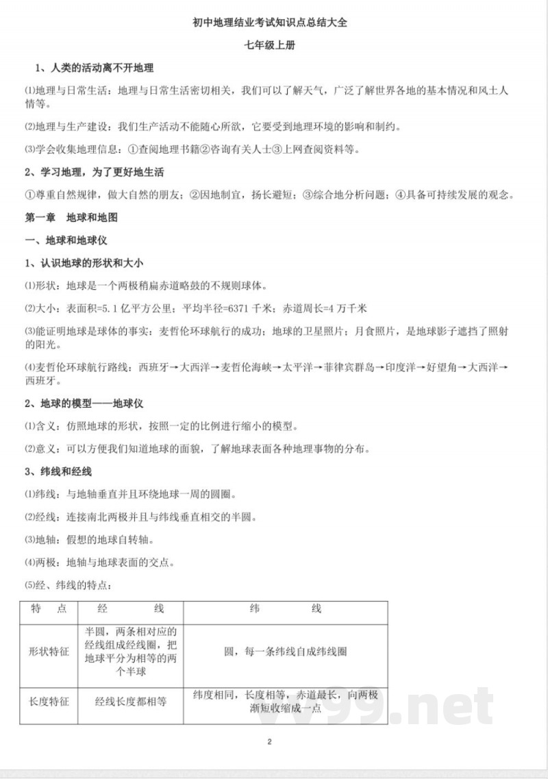
(1)纬线:与地轴垂直并且环绕地球一周的圆圈。(2)经线:连接南北两极并且与纬线垂直相交的半圆。(3)地轴:假想的地球自转轴。
(4)两极:地轴与地球表面的交点。(5)经、纬线的特点:
特点形状特征长度特征经线半圆,两条相对应的
经线组成经线圈,把地球平分为相等的两
个半球经线长度都相等纬线圆,每一条纬线自成纬线圈
纬度相同,长度相等,赤道最长,向两极渐短收缩成一点
2指示方向(6)特殊的经、纬线①特殊纬线
南北方向东西方向赤道一一是最长的纬线,既是纬度的起始点,以北为北纬用字母N表示;赤道以南为南纬用字母S表示,也是南北半球的划分界线。
30°纬线一一是低纬度与中纬度的分界线60°纬线是中低纬度与高纬度的分界线②特殊经线
0°经线-也叫本初子午线,是经度的起始点,以东为东经用字母E表示,以西为西经用字母W表示,通过英国伦敦格林尼治天文台的旧址。180°经线一一大致与“国际日期变更线”一致20°W一一以东是东半球,以西是西半球160°E一一以东是西半球,以西是东半球(7)南北半球的分界线:赤道(0°纬线):东西半球的分界线:20°W、160°E。(8)经度和纬度的变化规律:
(西经)180°赤道20°愈向西愈大南10°0°
本初子午(东经)10°90°20°10°0°10°20°
说明:本文档为学习资料,仅供教学与自学使用,资源免费下载,不含任何诱导下载或捆绑程序。
小提示:上面此文档内容仅展示完整文档里的部分内容, 若需要下载完整文档请 点击免费下载完整文档。




