含有小括号的四则混合运算
含有中括号的四则混合运算
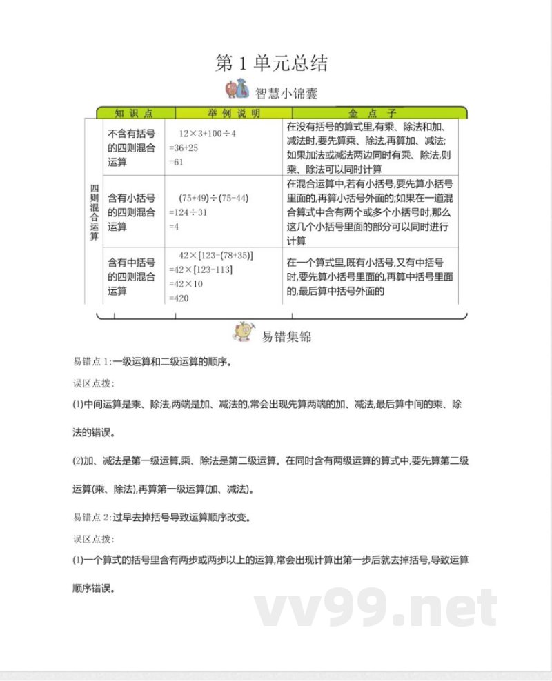
第1单元总结
智慧小锦囊举例说明
12×3+100÷4=36+25=61
(75+49)(75-44)=124÷31=44
2×[123-(78+35)]=42×[123-113]=42×10=420
易错点1:一级运算和二级运算的顺序。
误区点拨:金点子在没有括号的算式里,有乘、除法和加减法时,要先算乘、除法再算加、减法。
如果加法或减法两边同时有乘、除法,则乘、除法可以同时计算。
在混合运算中,若有小括号,要先算小括号里面的,再算小括号外面的。
如果在一道混合算式中含有两个或多个小括号时,那么这几个小括号里面的部分可以同时进行计算。
在一个算式里,既有小括号,又有中括号时,要先算小括号里面的,再算中括号里面的,最后算中括号外面的。
易错集锦:
(1)中间运算是乘、除法,两端是加、减法的,常会出现先算两端的加、减法,最后算中间的乘、除法的错误。
(2)加、减法是第一级运算,乘、除法是第二级运算。在同时含有两级运算的算式中,要先算第二级运算(乘、除法),再算第一级运算(加、减法)。
易错点2:过早去掉括号导致运算顺序改变。
误区点拨:
(1)一个算式的括号里含有两步或两步以上的运算,常会出现计算出第一步后就去掉括号,导致运算顺序错误。
(2)混合运算的括号中含有两步或两步以上运算的,应按运算规则一步一步进行计算,一定要把括号中的运算全部算完才能去掉括号。
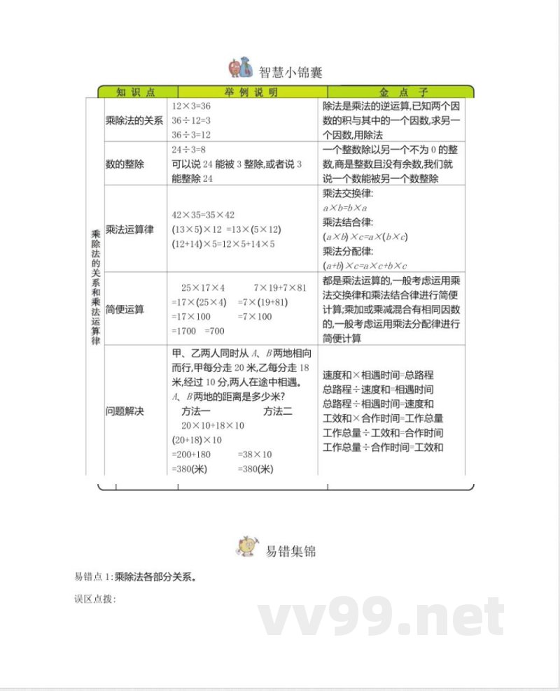
第2单元总结
乘除法的关系和乘法运算律知识点
乘除法的关系
数的整除
乘法运算律
简便运算问题解决
12×3=36
12÷3=4
24÷3=8
智慧小锦囊举例说明
可以说24能被3整除,或者说3能整除24
金点子
除法是乘法的逆运算,已知两个因数的积与其中的一个因数,求另一个因数用除法。
一个整数除以另一个不为0的整数,商是整数且没有余数,我们就说一个数能被另一个数整除。
乘法交换律:
42×35=35×42
(13×5)×12=13×(5×12)
(12+14)×5=12×5+14×5
25×17×47×19+7×81=17×(25×4)
说明:本文档为学习资料,仅供教学与自学使用,资源免费下载,不含任何诱导下载或捆绑程序。
小提示:上面此文档内容仅展示完整文档里的部分内容, 若需要下载完整文档请 点击免费下载完整文档。




