(一)单元主题本单元学习的主题是Rules,涉及“人与社会”主题范畴,学习使用祈使句发出指令或要求。本模块紧紧围绕谈论规则这一主线,学习运用句型“Don't+动词原形+宾语+其他.”,“Please+动词原形+宾语+其他.”发出指令,并能根据指令做出相应的动作。通过学习,在情景中整体感知祈使句在生活中的运用,并使用祈使句发出指令或要求,在学习过程中大胆运用所学语言遵守并制定生活中不同场合的规则,强化规则意识,培养学生养成遵守规章制度的好习惯。
(二)课标分析根据新课标,要求学生能在教师的引导和启发下,理解简答的语言材料,领悟其基本意义,运用所学语言与他人交流,传递信息,叙述事件,实现基本的沟通与交流。能根据获取的信息,提出自已的想法,有条理地表达自已的观点,学会换位思考,尝试多角度认识世界。能在教师的引导和启发下,基本认识到英语学习的重要性,兴趣逐渐增强。六年级的学生在教师的引导下,明确自已的学习需要和目标,对英语学习表现出较强的自信心。能在所设日常交际情景中听懂对话和小故事。能就熟悉的生活话题交流信息和简单的意见。能读懂短篇故事。能写便条和简单的书信。能尝试使用不同的教育资源,从口头和书面材料中提取信息,扩展知识,解决简单的问题并描述结果。能在学习中相互学习帮清华大助,克服困难。能合理计划和安排学习任务,积极探索适合自已的学习方法。在学习和日常交际中能注意到中外文化的差异。
1.主题:本模块紧紧围绕谈论规则这一主线,属于“人与社会”主题范畴。2.语篇:本模块第一单元课文是一篇日常生活对话,学习内容是Daming和Simon在图书馆的见闻,了解图书馆的规则:不能在图书馆大声喧哗,借书要排队。第二单元是图文阅读。学习内容是谈论行为规范和交通规则,课文介绍了八个交通标志以及相应的口令,依次为:停车,行驶,直行,此处禁止骑自行车,行人止步,行人通过,左转,此处禁止右转。
(三)学情分析六年级的学生对英语学习上有了很大的积累,所以他们对于英语已经有了一定的自主学习能力,学生在以前的学习中也初步接触过一些祈使句,为本课时的学习打下了基础。本单元,学生将在已了解祈使句基础上,运用祈使句来进行表述并以此养成良好的行为习惯。随着知识内容量增加,作为六年级的学生来说,有一部分同学求知欲会增强,但是也有一部分同学会产生惰性,两级分化很明显。针对学生的不同情况,须采取不同的教学方法,让他们都能有所收获。
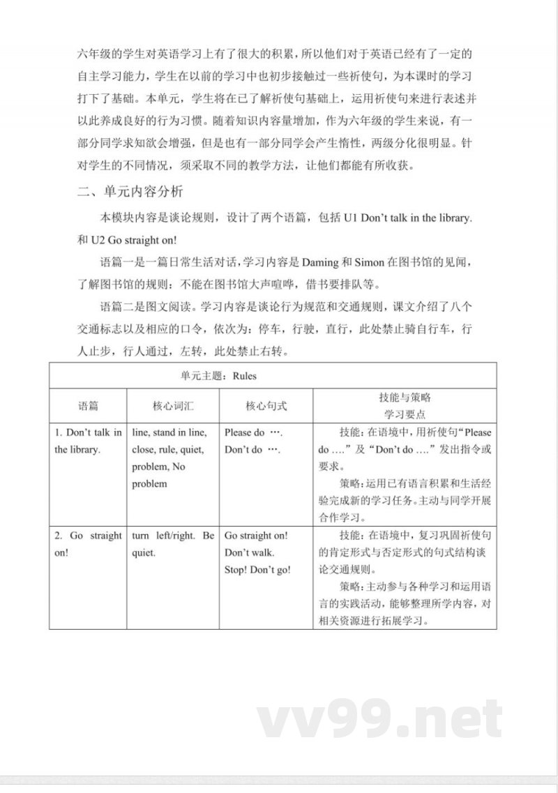
二、单元内容分析本模块内容是谈论规则,设计了两个语篇,包括U1Don'ttalk inthe library和U2Gostraighton!语篇一是一篇日常生活对话,学习内容是Daming和Simon在图书馆的见闻,了解图书馆的规则:不能在图书馆大声喧哗,借书要排队等。语篇二是图文阅读。学习内容是谈论行为规范和交通规则,课文介绍了八个交通标志以及相应的口令,依次为:停车,行驶,直行,此处禁止骑自行车,行人止步,行人通过,左转,此处禁止右转。单元主题:Rules语篇1. Don't talk inthe library.2. Go straighton!核心词汇line, stand in line,close, rule, quiet, problem, Noproblemturnleft/right.Bequiet.核心句式Please do ....Don't do ..Go straight on!Don't walk.Stop! Don't go!
技能与策略学习要点技能:在语境中,用祈使句“Pleasedo....”及“Don'tdo...”发出指令或要求。策略:运用已有语言积累和生活经验完成新的学习任务。主动与同学开展合作学习。技能:在语境中,复习巩固祈使句的肯定形式与否定形式的句式结构谈论交通规则。策略:主动参与各种学习和运用语言的实践活动,能够整理所学内容,对相关资源进行拓展学习。以下M10单元主题内容框架图Simon和Daming在图书馆的见闻,了解图书馆里的规则。M10U1:感知情景呈现新知体验学习(用祈使句“Pleasedo.”及“Don”tdo.”发出指令或要求。)Rules谈论日常生活中常见的行为规范和交通规则。M10U2:情景拓展,练习运用(复习巩固祈使句的肯定形式与否定形式的句式结构谈论交通规则。)通过学习,在情景中整体感知祈使句在生活中的运用,并使用祈使句发出指令或要求,在学习过程中大胆运用所学语言遵守并制定生活中不同场合的规则,强化规则意识,培养学生养成遵守规章制度的好习惯。
说明:本文档为学习资料,仅供教学与自学使用,资源免费下载,不含任何诱导下载或捆绑程序。
小提示:上面此文档内容仅展示完整文档里的部分内容, 若需要下载完整文档请 点击免费下载完整文档。


