教学方法学习内容与过程沪教版九年级化学上册知识点整理
九年级化学上册知识多为基础,中考考察以中等难度题为主,熟练掌握相关化学式、反应方程式的应用:理解氧气、二氧化碳、金属矿物性质;了解化学变化实质,熟练掌握化学语言化学式、化学方程式等;金属非金属性质等面授法、归纳总结法
第一章 开启化学之门
1.物理变化:没有新物质生成的变化(物质仅是形状、状态改变)化学变化:有新物质生成的变化
物理性质:颜色、状态、密度、熔沸点、硬度、气味、导电性等
化学性质:通过化学变化表现出来的性质。如:可燃性、毒性等【性质是物质固有的属性,描述性质用词:能、是、有、可以、会等。性质决定物质能否发生某种变化。变化是正在发生或已经发生的事件,体现了物质有何性质】
下列各组变化中,前者属于物理变化,后者属于化学变化的是A.铁丝生锈,轮胎爆炸
C.烧制陶瓷,红磷燃烧
下列物质的性质属于物理性质的是(A.木炭的可燃性)
B.灯泡发光,食物腐烂D.玻璃碎裂,工业制氧气
B.汽油的挥发性C.氧气的氧化性
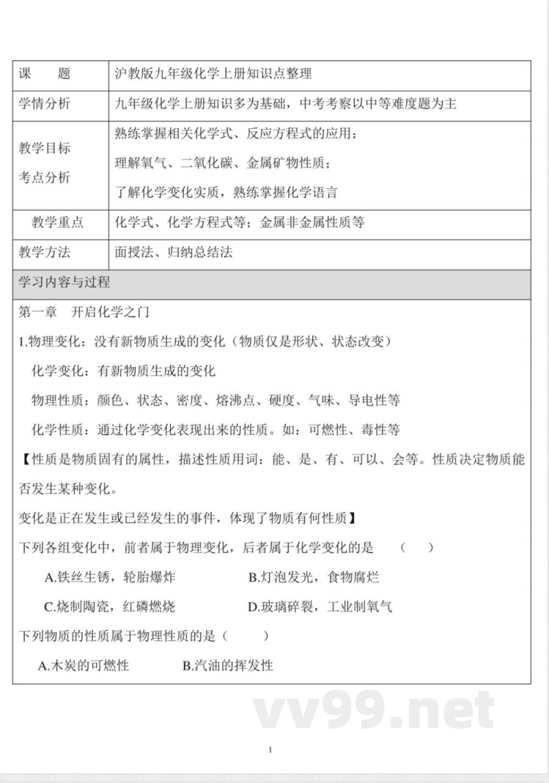
2.空气中氧气的含量
D.碳酸氢铵的不稳定性按右图组装仪器,关闭止水夹,通电使红磷燃烧。(1)燃烧的现象是
(2)红磷不足,对实验结果的影响是若反应后立即松开止水夹,对测定结果
(3)化学方程式
(4)空气中,氧气约占总体积的第二章身边的化学
2.02物理性质:密度比02化学:很活泼,有
C + 02 =点燃 CO2煮沸、蒸馏可降低水的硬度
溶于水点燃性,物质与氧气的反应称为氧化反应2H2+02===2H20
S+O燃==SO2(刺激性气味、有毒气体,大气污染物)
2Mg+O点=2MgO(在空气中剧烈燃烧,发出耀眼白光,生成白色固体)
3Fe + 20点== Fe304
4Al + 302 === 2A12033.CO2物理性质:(在氧气盅烈燃烧,火星四射,生成黑色固体)2Cu+O02===2Cu0(黑色固体)
2密度CO2化学性质:H2O + CO2 === H2CO3溶于水,固态CO2俗称
(CO2使紫色石蕊试液变红)Ca(OH)2 + CO2 === CaCO3 ↓ +H2OCO2用途:
(用石灰水检验CO2)人工降雨、制碳酸饮料、灭火(不可燃、不助燃,密度比空气大)氧气的实验室制法
说明:本文档为学习资料,仅供教学与自学使用,资源免费下载,不含任何诱导下载或捆绑程序。
小提示:上面此文档内容仅展示完整文档里的部分内容, 若需要下载完整文档请 点击免费下载完整文档。




