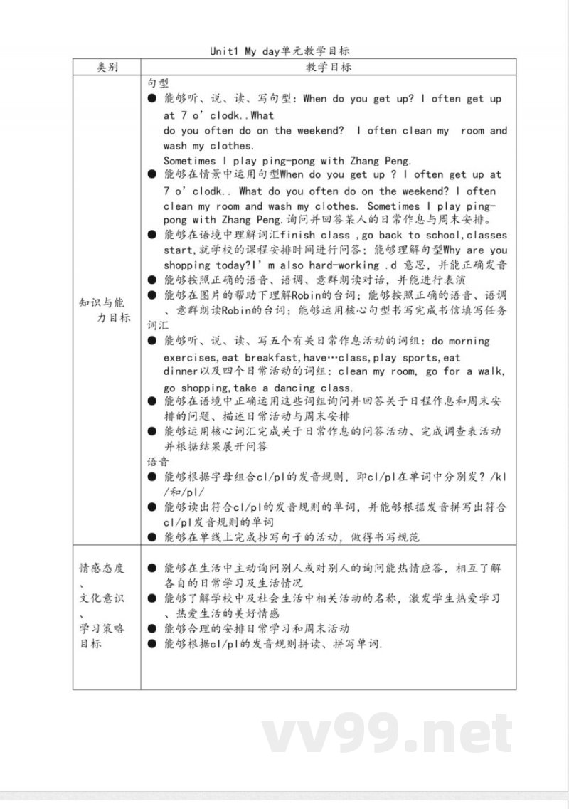
类别:知识与能力目标,情感态度,文化意识,学习策略
目标句型:
Unit 1 My day
单元教学目标:
●能够听、说、读、写句型:Whendoyougetup?I often get up at 7 o'clock. What do you often do on the weekend? I often clean my room and wash my clothes. Sometimes I play ping-pong with Zhang Peng.
●能够在情景中运用句型:whendoyougetup?I often get up at 7 o'clock. What do you often do on the weekend? I often clean my room and wash my clothes. Sometimes I play ping-pong with Zhang Peng.
询问并回答某人的日常作息与周末安排。
●能够在语境中理解词汇:finish class,go back to school,classes start,关于学校的课程安排时间进行问答;能够理解句型:why are you shopping today? I’m also hard-working. 并能正确发音。
●能够按照正确的语音、语调、意群朗读对话,并能进行表演。
●能够在图片的帮助下理解Robin的台词,并能够按照正确的语音、语调、意群朗读Robin的台词;能够运用核心句型书写完成书信填写任务。
词汇:
●能够听、说、读、写五个有关日常作息活动的词组:do morning exercises, eat breakfast, have class, play sports, eat dinner。
●能够在语境中正确运用这些词组询问并回答关于日程作息和周末安排的问题,描述日常活动与周末安排。
●能够运用核心词汇完成关于日常作息的问答活动,完成调查表活动并根据结果展开问答。
语音:
●能够根据字母组合 cl/pl 的发音规则,即 cl/pl 在单词中分别发 /kl/ 和 /pl/。
●能够读出符合 cl/pl 的发音规则的单词,并能够根据发音拼写出符合 cl/pl 发音规则的单词。
●能够在单线上完成抄写句子的活动,做得书写规范。
●能够在生活中主动询问别人或对别人的询问能热情应答,相互了解各自的日常学习及生活情况。
●能够了解学校中及社会生活中相关活动的名称,激发学生热爱学习、热爱生活的美好情感。
●能够合理的安排日常学习和周末活动。
●能够根据 cl/pl 的发音规则拼读、拼写单词。
Unit 1 My day
Period 1 Section A Let's learn Ask and write P5
教师寄语:(Always do your best. 凡事都要尽力去做。)
学习目标:
1. 能听、说、读、写:do morning exercises, eat breakfast, have class, play sports, eat dinner。
2. 会说句型:“When do you do morning exercises?” 并能回答“At 7 o'clock。”
重难点:
1. 掌握 Let's learn 中的动词短语,并能用于回答问询作息时间。
2. 掌握单词 exercises 的正确发音。
导学探究:
Step 1:预习温故(用时 5 分钟)
1) T: Hello, boys and girls! Welcome back to school! Ss: Hello, Miss... Nice to see you again, too.
2) T: What time is it? T: Nice to see you(可以课前在黑板上画一个钟面,张开手臂演示一个时间)。Ss: It's 9/10/11 o'clock.(注意给学生强调整点时间后面要用 o'clock)反复操练。
3) Go over these phrases: wash my clothes, watch TV, do homework, read books, play football. Let's do homework, read books, play football.
Step 2. 新课内容展示(用时 20 分钟)。
1. Use the cards to learn new phrases. T: do morning exercises, do morning exercises, follow me to read.
说明:本文档为学习资料,仅供教学与自学使用,资源免费下载,不含任何诱导下载或捆绑程序。
小提示:上面此文档内容仅展示完整文档里的部分内容, 若需要下载完整文档请 点击免费下载完整文档。




