原题:
题型:综合性学习
学校以“少年正是读书时”为主题,开展“书香满校园”的读书活动,请你参与并完成下列任务。
(1)学校准备在国旗下讲话时搞一个启动仪式,下面4句话中,有一项不符合的,请选出并说明理由。
A.让书香溢满校园,让心灵徜徉书海。
B.读书有三到:心到,眼到,口到。
C.读书好,好读书,读好书。
D.书籍是人类进步的阶梯,书籍是我们成长的拐杖。
答:不符合的是:______ (填序号),理由是:______ 。
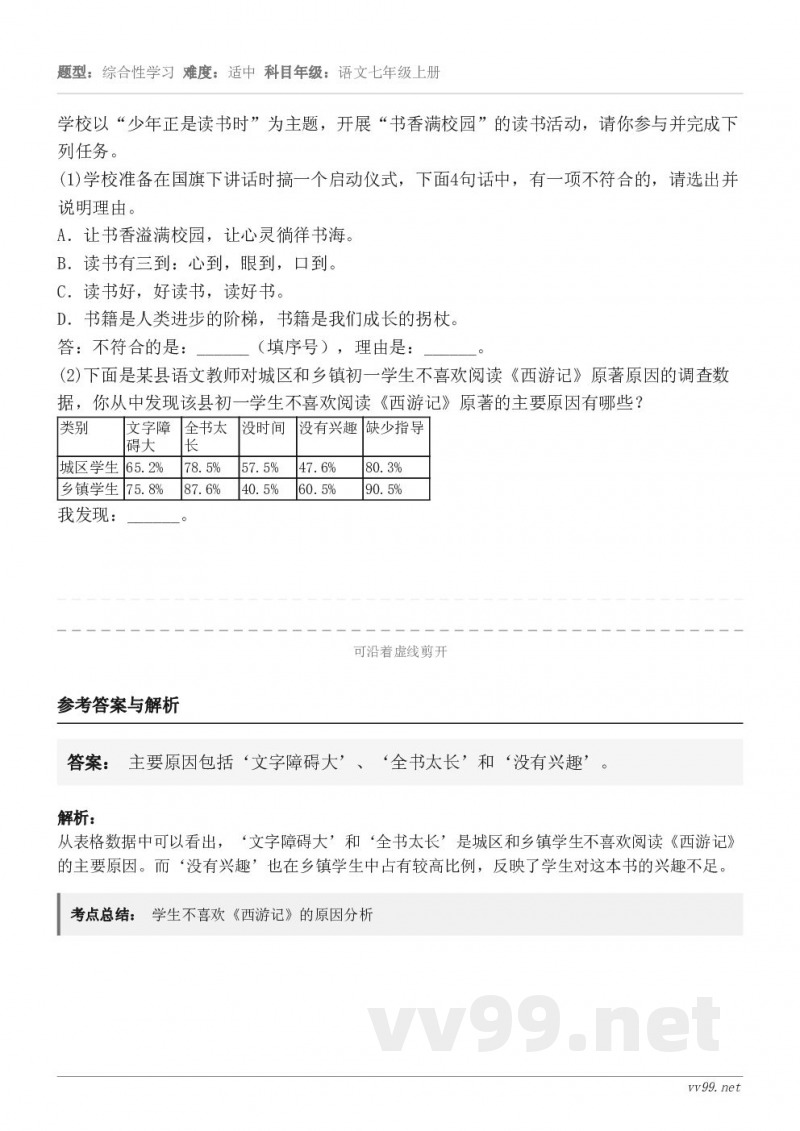
(2)下面是某县语文教师对城区和乡镇初一学生不喜欢阅读《西游记》原著原因的调查数据,你从中发现该县初一学生不喜欢阅读《西游记》原著的主要原因有哪些?
我发现:______。
(1)学校准备在国旗下讲话时搞一个启动仪式,下面4句话中,有一项不符合的,请选出并说明理由。
A.让书香溢满校园,让心灵徜徉书海。
B.读书有三到:心到,眼到,口到。
C.读书好,好读书,读好书。
D.书籍是人类进步的阶梯,书籍是我们成长的拐杖。
答:不符合的是:
(2)下面是某县语文教师对城区和乡镇初一学生不喜欢阅读《西游记》原著原因的调查数据,你从中发现该县初一学生不喜欢阅读《西游记》原著的主要原因有哪些?
| 类别 | 文字障碍大 | 全书太长 | 没时间 | 没有兴趣 | 缺少指导 |
| 城区学生 | 65.2% | 78.5% | 57.5% | 47.6% | 80.3% |
| 乡镇学生 | 75.8% | 87.6% | 40.5% | 60.5% | 90.5% |
题目考点:学生不喜欢《西游记》的原因分析
