原题:
题型:综合性学习
复兴中学七年级举办主题为“少年读书正当时”的综合性学习活动,请按要求答题。
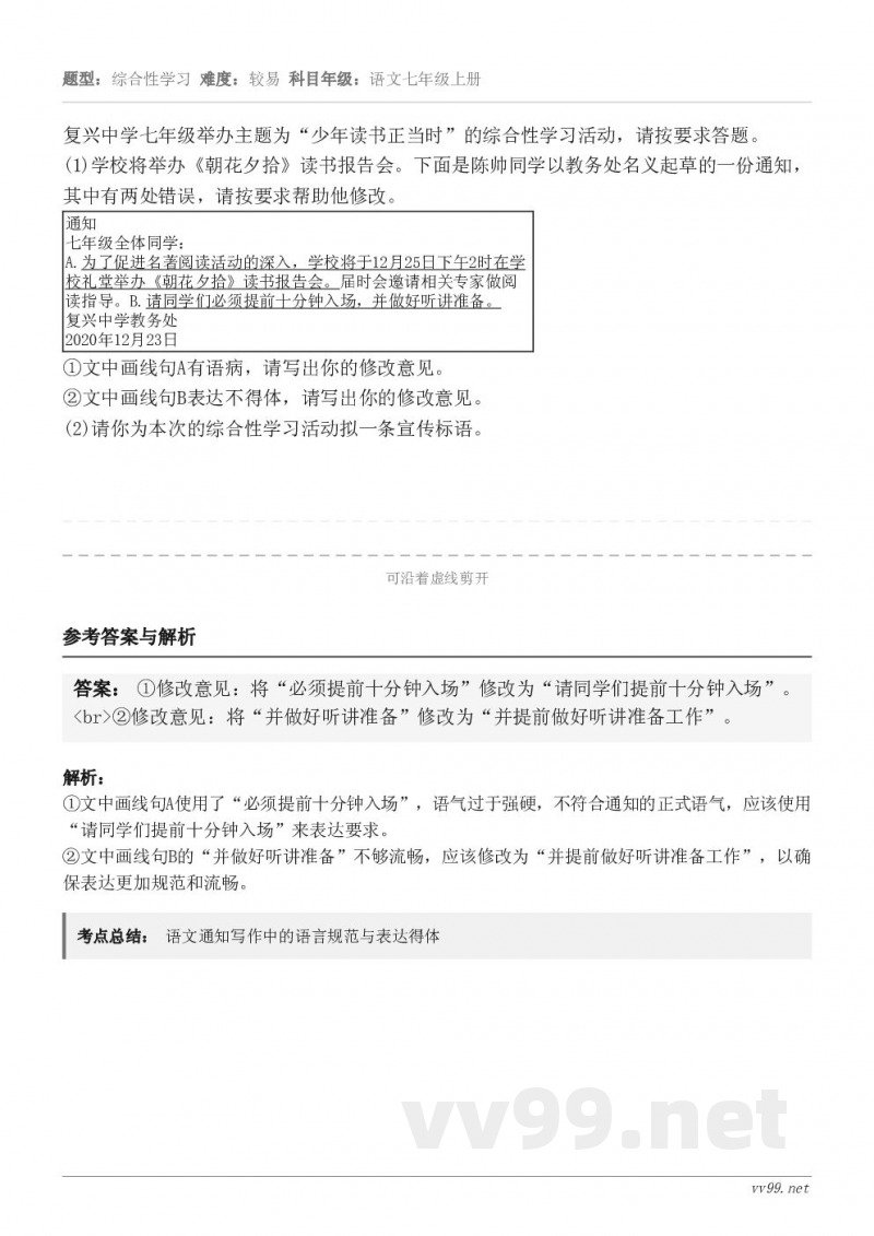
(1)学校将举办《朝花夕拾》读书报告会。下面是陈帅同学以教务处名义起草的一份通知,其中有两处错误,请按要求帮助他修改。
①文中画线句A有语病,请写出你的修改意见。
②文中画线句B表达不得体,请写出你的修改意见。
(2)请你为本次的综合性学习活动拟一条宣传标语。
(1)学校将举办《朝花夕拾》读书报告会。下面是陈帅同学以教务处名义起草的一份通知,其中有两处错误,请按要求帮助他修改。
|
通知 七年级全体同学:A.为了促进名著阅读活动的深入,学校将于12月25日下午2时在学校礼堂举办《朝花夕拾》读书报告会。届时会邀请相关专家做阅读指导。B.请同学们必须提前十分钟入场,并做好听讲准备。 复兴中学教务处 2020年12月23日 |
②文中画线句B表达不得体,请写出你的修改意见。
(2)请你为本次的综合性学习活动拟一条宣传标语。
题目考点:语文通知写作中的语言规范与表达得体
