小学科学版本四年级上册苏教版第1单元《动物大家族》
动物王国探秘者解锁生物多样性的密码4课时“运动的奥秘一一探索物体运动的规律与应用”围绕物体运动状态的变化、速度测量、运动形式及能量转化展开,引导学生理解运动与力的关系,培养科学探究能力与工程思维。
二、单元大情景
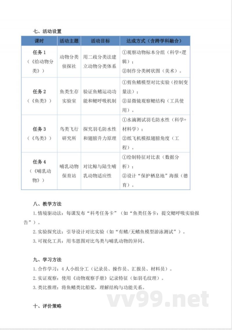
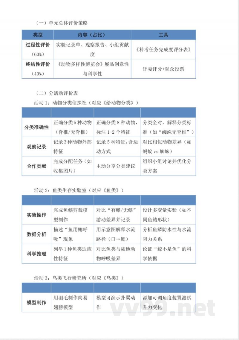
“动物王国科考队”科研任务学生化身“动物科考队员”,接受四项任务:任务一:分类侦察兵(对应《给动物分类》)一一建立动物分类档案库;任务二:鱼类解密组(对应《鱼类》)一一破解水生生物生存密码;任务三:鸟类追踪组(对应《鸟类》)一一探索天空征服者的飞行奥秘;任务四:哺乳动物保育站(对应《哺乳动物》)一一制定陆生动物保护计划。最终成果:制作《动物多样性科学报告》,举办“校园动物博览会”。
三、课程标准分析
核心概念7.生物体的结构与功能学习内容学段目标(3-4年级)7.1生物具有区别于非生物的特征;7.2动物、植物、微生物等不同类型的生物①描述动物共同特征(如运动、繁殖);②通过观察分析生物对环境的适应性;③学会用二歧分类法对生物进行简单分类。
四、单元教材分析
本单元包括《给动物分类》《鱼类》《鸟类》《哺乳动物》4课,围绕动物分类与特征展开系统性探究:
第1课《给动物分类》:引导学生根据形态、行为等特征对动物进行初步分类,重点区分脊椎动物(如鱼、鸟、哺乳动物)和无脊椎动物(如昆虫),建立分类思维框架。
第2课《鱼类》:通过观察鱼的外形(鳞片、鳍、鳃)、呼吸方式(鳃呼吸)和运动特点(游动),归纳鱼类的共同特征,理解水生适应性。
第3课《鸟类》:探究鸟类的羽毛、喙、卵生等特征,分析飞行适应性(如翅膀结构),对比不同鸟类的差异(如喙形与食性关联)。
第4课《哺乳动物》:聚焦胎生、哺乳、体表被毛等核心特征,通过案例(如猫、鲸)说明哺乳动物的多样性及陆生/水生的适应性。
《给动物分类》提供分类基础《鱼类》脊椎动物类群提供分类基础
《鸟类》脊椎动物类群核心具标理解动物特征与环境的适应性四课按“宏观分类→类群深化”递进:提供分类基础《哺乳动物》脊椎动物类群1.横向关联:
(1)第1课建立分类标准,为后续三类脊椎动物(鱼、鸟、哺乳动物)的学习奠定基础。
(2)第2-4课分别聚焦一类动物,通过“结构特征→功能→环境适应”的逻辑深化认知。
2.纵向进阶:(1)认知层级:分类概念(课1)→特征归纳(课2-4)→适应性分析(课2-4)。
(2)能力发展:观察比较(课1)→实验验证(课2鳃呼吸实验)→推理应用(课3喙的功能分析)。
通过本单元学习,学生将从分类走向深度观察,逐步构建“动物多样性-结构功能环境适应”的科学认知体系,培养归纳推理和实证探究能力。
五、教学目标
科学观念科学思维探究实践态度责任知道动物分类的基本方法(如脊椎有无):2.描述鱼类、鸟类、哺乳动物的典型特征。1.用比较法分析不同动物类群的差异;2.归纳动物结构与功能的适应性关系,1.设计观察方案(如鱼鳍的作用验证实验);2.制作动物特征思维导图。
说明:本文档为学习资料,仅供教学与自学使用,资源免费下载,不含任何诱导下载或捆绑程序。
小提示:上面此文档内容仅展示完整文档里的部分内容, 若需要下载完整文档请 点击免费下载完整文档。




