适用年级:六年级上学期总课时:38课时
设计者:(一)课标分析六年级下册道德与法治课程纲要课程信息
一、课程标课程标准是课程内容实施和评价的依据和归宿。六年级属于第三学段,立足道法政治认同、道德修养、法治观念、健全人格、责任意识五大核心素养和学业质量要求,确定学习程度。维
度政治认同道旭德修养法治观念健全人
格责任意识总目标1.价值向。践行和弘扬社会主义核心价值观,坚定共产主义远大理想和中国特色社会主义共同理想,增进中华民族价值认同和文化自信。2.家国情怀。对家庭有深厚的情感,热爱家乡。1.个人品德。践行以爱国库献、明礼遵规、勤劳善良、宽厚正直、自强自律为主要内容的道德要求,在日常生活中养成诚实守信、团结友爱、热爱劳动等个人美德和优良品行。2.家庭美德。践行以荨老爱幼、男女平等、勤劳节俭、邻里互助为主要内容的道德要求,做家的好成员。
3.社会公德。践行以文明礼貌、相互尊重、助人为乐、爱护公物、保护环境、遵纪守法学段目标
具备热爱国家、传统文化、中国特色主义的情感,增进中华民族价值认同和文化自信。培育学生道德修养,有助于他们经理从感性体验到理性认知的过程:传承中华民族传统,美德;弘扬中华民族精神和时代猜神,维护国家利益和安全,增强民族气节,明大义,守公德。
为主要内的道德要求,做社会的好公民。1.守法用法意识和行为。了解以民法典为代表的、与日常生活以及未成年人保护密切1.具有规则意识并学会遵守规则。相关的法律法规,树立法治意识,养成守法用法的思维方式和行为习惯。2. 生命安全意识和自我保护能力。了解和只另别问能危害自身安全的行为具备自我护意识,掌握基本拍自我方法
预防和远离伤害。1.理性平和。开放包客,理性表达意见,树立正确的合作与竞争观念,能的够换位思考,学会处理与家庭、他人、集体和社会的关系。2.友爱互助。真诚、友善,拥有同理心,相互支持,相互帮助,具有互助精神。
1.主人翁意识。对自己负责,关心集体,关心社会,积极参与班级管理,对家庭页献和负责。
2.担当静串。热爱自然,践飞色生活方式,懂利户不境、节约资原。(二)教材分析
2.了解社会交往的逼本规则,梳理平等意识,互相尊知道法律能保护自己的生活。
正确认识自己,自信乐观,与他人平等的交流与合作,建立良好的同伴关系。
具备承担责任的认知、态度和情感,并能转化为实际行动。
学业质量要求学生初步了解我国社会主义革命和建设的历程及形成的幸命精神,珍爱生命,具有安全意识,具备维护社会安全的基本技能,具有一定的法治意识和社会责任感。
懂得劳动最光荣的道理,崇尚劳动,热爱劳动;能够运用所学知识,分析和明辨日常生活中的是非善悉,平等待人,乐于合作,相互帮助,具有合作意识和集体主义精神,做到遵守公共秩序,遵纪守法,担当责任,养成亲社会的行为和品格,提升道德和人格修养。
3.能够增强对伟大祖国、中华民族、中华文化、中国共产觉、中国特色社会主义的认同,笑心国家大事,为实现中华民族伟大复兴而努力学习。
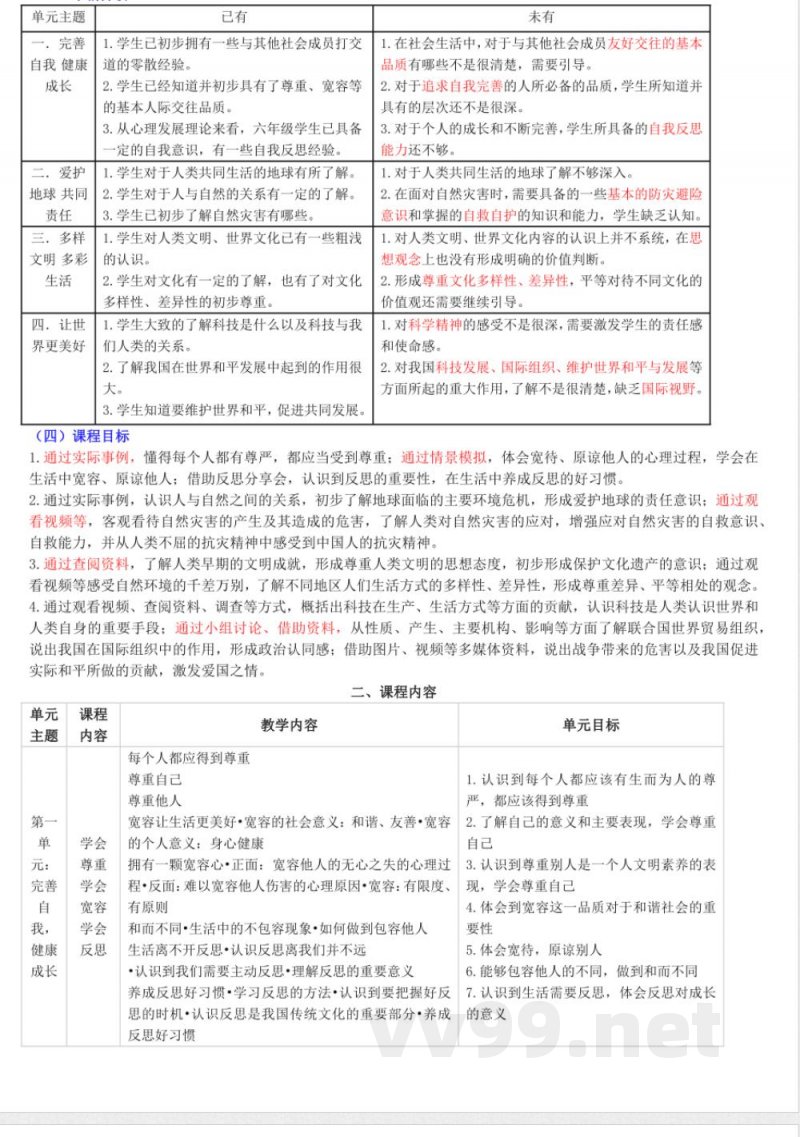
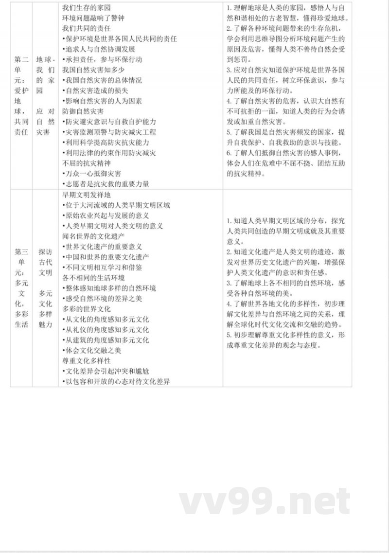
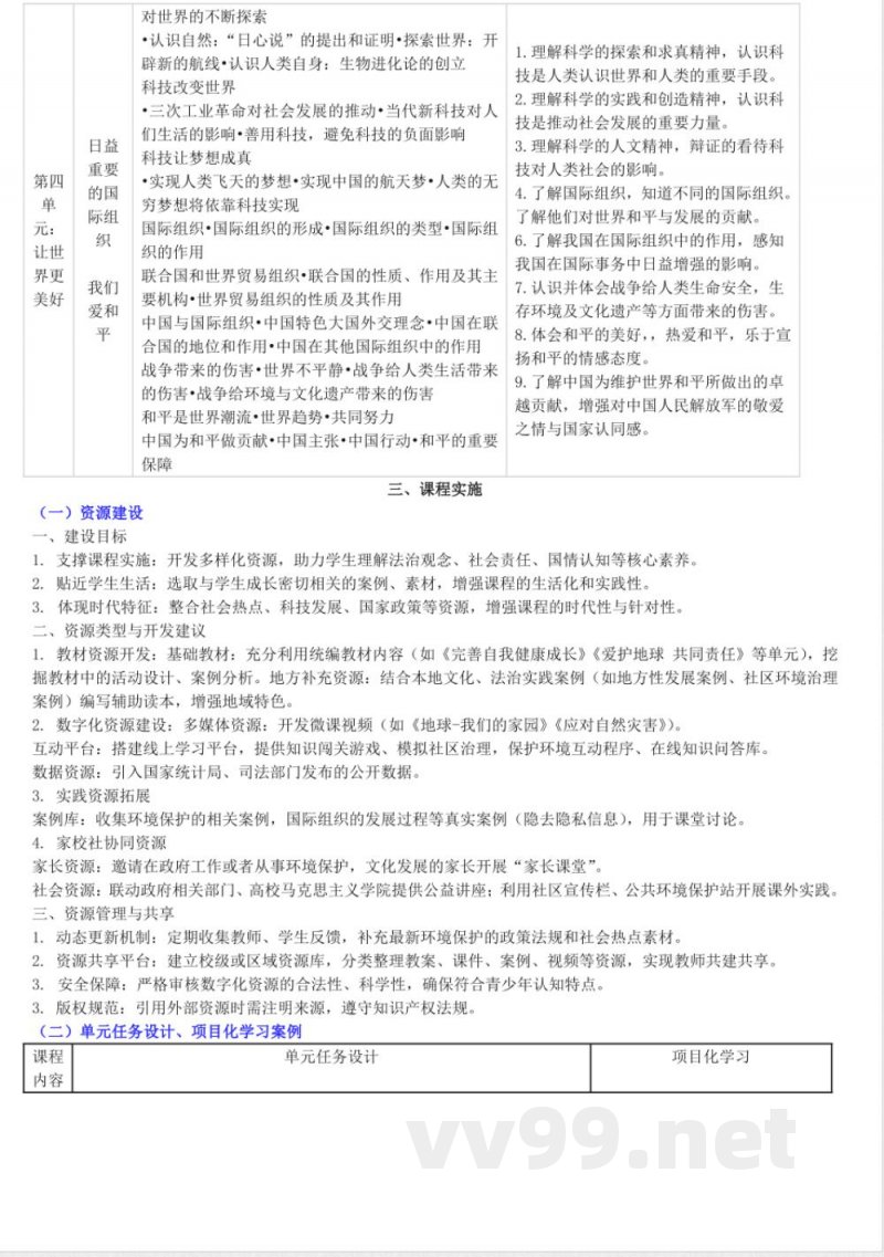
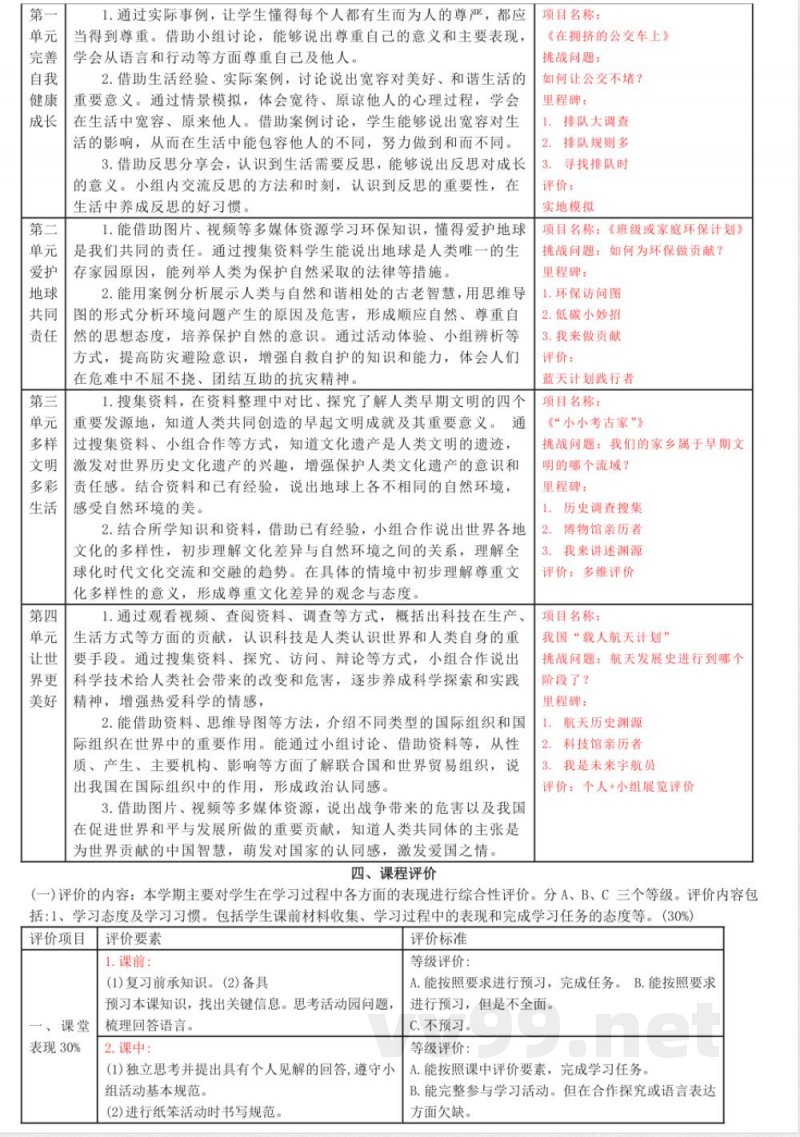
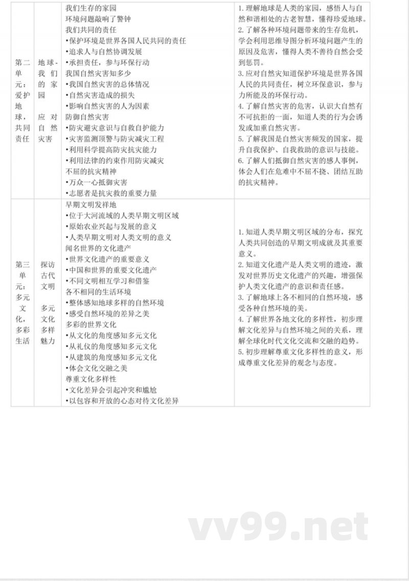
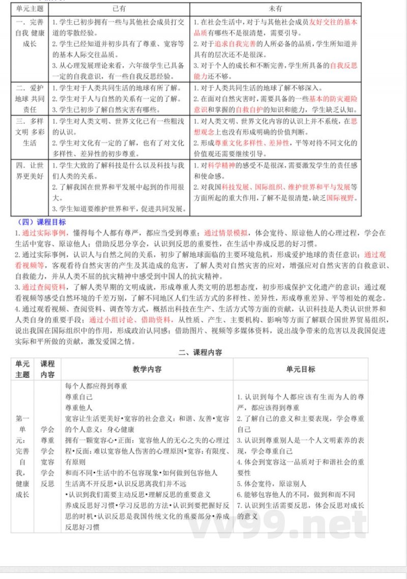
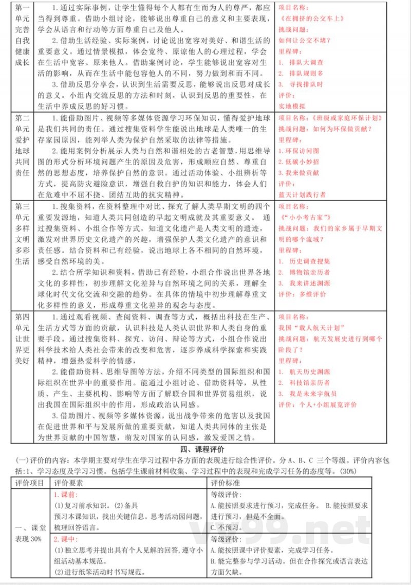
(1)整体呈现:本册教材根据“完善自我”“保护地球”“多元文化”“世界发展”4个学习主题,设计了“完善自我健康成长”“爱护地球.共同责任”“多样文明多彩世界”和“让世界更美好”四个单元。第一单元“完善自我健康成长”进一步关注学生自我的健康发展,引导他们学会尊重、宽容。第二单元“爱护地球共同责任”,旨在引导学生了解并关心我们生存的地球,保护地球的生态环境并学习正确应对自然灾害。第三单元“多样文明,多彩生活”旨在引导学生探寻古代文明,学会尊重文化差异。第四单元“让生世界更美好”,旨在引导学生了解现代科技的发展及其与人类生活的关系,关注重要的国际组织。(2)全册要点梳理:根据核心素养,我们围绕道德教育、生命安全与健康教育、法治教育、中华优秀传统文化与革命传统教育、国情教育等五个主题梳理了本册学习内容:单元主题
宽著自我健康方式教材内容学会尊重2.学会宽容
小提示:上面此文档内容仅展示完整文档里的部分内容, 若需要下载完整文档请 点击免费下载完整文档 。




