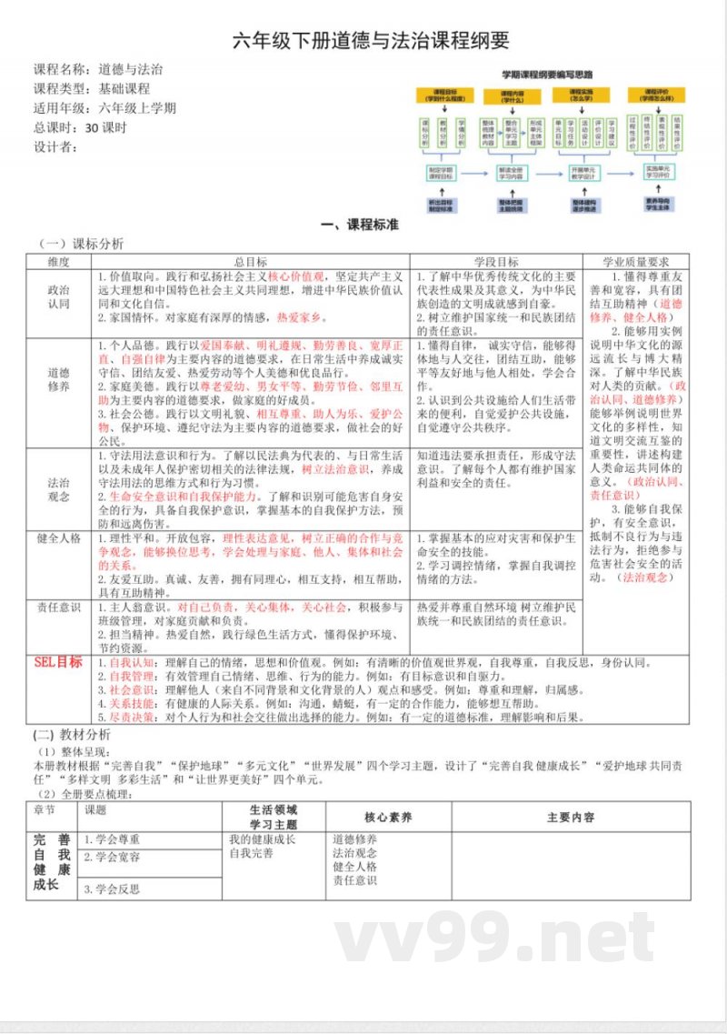
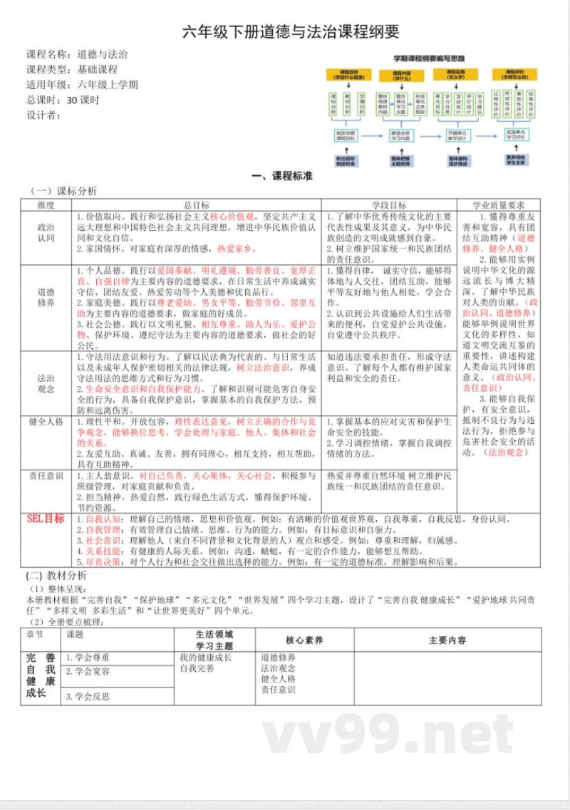
适用年级:六年级上学期总课时:30课时
设计者:(一)课标分析维度政治认同,道德修养法治观念健全人格责任意识SEL目标
六年级下册道德与法治课程纲要学期课程纲要编写思路
总目标1.价值取向。践行和弘扬社会主义核心价值观,坚定共产主义远大理想和中国特色社会主义共同理想,增进中华民族价值认同和文化自信。
2.家国情怀。对家庭有深厚的情感,热爱家乡。
1.个人品德。践行以爱国奉献、明礼遵规、勤劳善良、宽厚正直、自强自律为主要内容的道德要求,在日常生活中养成诚实守信、团结友爱、热爱劳动等个人美德和优良品行。
2.家庭美德。践行以尊老爱幼、男女平等、勤劳节俭、邻里互助为主要内容的道德要求,做家庭的好成员。
3.社会公德。践行以文明礼貌、相互尊重、助人为乐、爱护公物、保护环境、遵纪守法为主要内容的道德要求,做社会的好公民。
1.守法用法意识和行为。了解以民法典为代表的、与日常生活以及未成年人保护密切相关的法律法规,树立法治意识,养成守法用法的思维方式和行为习惯。
2.生命安全意识和自我保护能力。了解和识别可能危害自身安全的行为,具备自我保护意识,掌握基本的自我保护方法,预防和远离伤害。
1.理性平和。开放包容,理性表达意见,树立正确的合作与竞争观念,能够换位思考,学会处理与家庭、他人、集体和社会的关系。
2.友爱互助。真诚、友善,拥有同理心,相互支持,相互帮助,具有互助精神。
1.主人翁意识。对自已负责,关心集体,关心社会,积极参与班级管理,对家庭贡献和负责。
2.担当精神。热爱自然,践行绿色生活方式,懂得保护环境、节约资源。
1.了解中华优秀传统文化的主要代表性成果及其意义,为中华民族创造的文明成就感到自豪。
2.树立维护国家统一和民族团结的责任意识。
1.懂得自律,诚实守信,能够得体地与人交往,团结互助,能够平等友好地与他人相处,学会合作。
2.认识到公共设施给人们生活带来的便利,自觉爱护公共设施,自觉遵守公共秩序。
知道违法要承担责任,形成守法意识。了解每个人都有维护国家利益和安全的责任。
1.掌握基本的应对灾害和保护生命安全的技能。
2.学习调控情绪,掌握自我调控情绪的方法。
说明:本文档为学习资料,仅供教学与自学使用,资源免费下载,不含任何诱导下载或捆绑程序。
小提示:上面此文档内容仅展示完整文档里的部分内容, 若需要下载完整文档请 点击免费下载完整文档。




