一、选择题(每小题3分,共36分)
1.立德树人节约用水7“水是生命之源,滋润着世间万物。”国家节水标志由水滴、手掌和地球变形而成,寓意:像对待掌上明珠一样,珍惜每一滴水!以下通过平移节水标志(如图)得到的图形是()
A. B. D
2.真实情境题 体育赛事第33届夏季奥林匹克运动会于2024年7月26日至8月11日在法国巴黎举行。根据中国视听大数据(CVB)统计,在此期间,全国卫视共播出近5000期奥运相关节目,累计观看人次达159.9亿,将5000与159.9亿分别用科学记数法表示为()
B. 5×103,1.599×1010
A. 0.5×104,0.1599×1011
C. 5×103,15.99×109
D. 5×103,159.9×108
3.母题教材P162例1不等式组
2()A. B. C. D. 000012?5552345
4.新考向数学文化 我国古代数学著作《九章算术》记载了一道“牛马问题”:
“今有二马、一牛价过一万,如半马之价一马、二牛价不满一万,如半牛之价问牛、马价各几何?”其大意为:现有两匹马加一头牛的价钱超过一万,超过1/15的部分正好是半匹马的价钱;一匹马加二头牛的价钱不到一万,不足部分正好是半头牛的价钱,问一匹马、一头牛各多少钱?设一匹马为x钱,一头牛为y钱,则符合题意的方程组是()
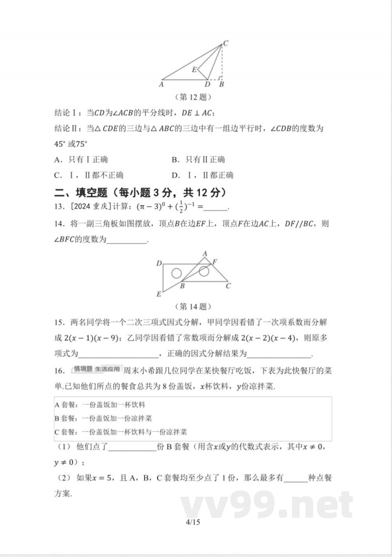
A. C (2x + y - 10000 = x)
B. D (2x + y - 10000 = (10000 - (x + 2y)) = 5
5.[2024盐城校级期中] 若x2 + (k-2)x + 9能用完全平方公式因式分解,则k的值为()
A. 6
B. -4或8
C. -6或6
D. 0
6.[2024张家口期末] 小明在作业本上求得方程组3x - 2y = (x = . (y = 4),由于不小心在作业本上滴上了墨水,刚好遮住了两个数●和■,则这两个数分别为()
A. -2和2
B. -2和4
C. 2和-4
D. 2和-2
7.[2024唐山模拟] 若k, n都是任意数,且(n+3)2 - kn2的值总能被3整除,则k不能取()
A. -2
B. 1
C. 2
D. 4
8.如图,在△ABC中,BO,CO分别平分∠ABC,∠ACB,CE为外角∠ACD的平分线,交BO的延长线于点E,记∠BAC = θ1,∠BEC = θ2,则下列结论中错误的是()
A. θ1 = 2θ2
B. ∠BOC = 90° + 2θ2
C. (第8题) D. 2∠BOC = 90° + θ2
9.[2024秦皇岛期末] 现有一张边长为a的大正方形卡片和三张边长为b的小正方形卡片(aA. 10
B. 8
C. 2b
D. 5
10.新趋势跨学科综合 光线照射到平面镜镜面会产生反射现象,物理学中,我们知道反射光线与法线(垂直于平面镜的直线叫法线)的夹角等于入射光线与法线的夹角。如图,一个平面镜斜着放在水平面上,形成∠AOB形状,∠A0B = 36°,在0B上有一点E,从点E射出一束光线(入射光线),经平面镜点D处反射,光线DC刚好与OB平行,则∠DEB的度数为()
A. 71°
B. 72°
C. 54°
D. 53°
说明:本文档为学习资料,仅供教学与自学使用,资源免费下载,不含任何诱导下载或捆绑程序。
小提示:上面此文档内容仅展示完整文档里的部分内容, 若需要下载完整文档请 点击免费下载完整文档。




