1. 算式8+2+6和8+(2+6)相比较:
(A. 结果相同 B. 运算顺序一样)
2. 下面各数中,要读出两个“零”的数是:
(A. 406005 B. 100.08)
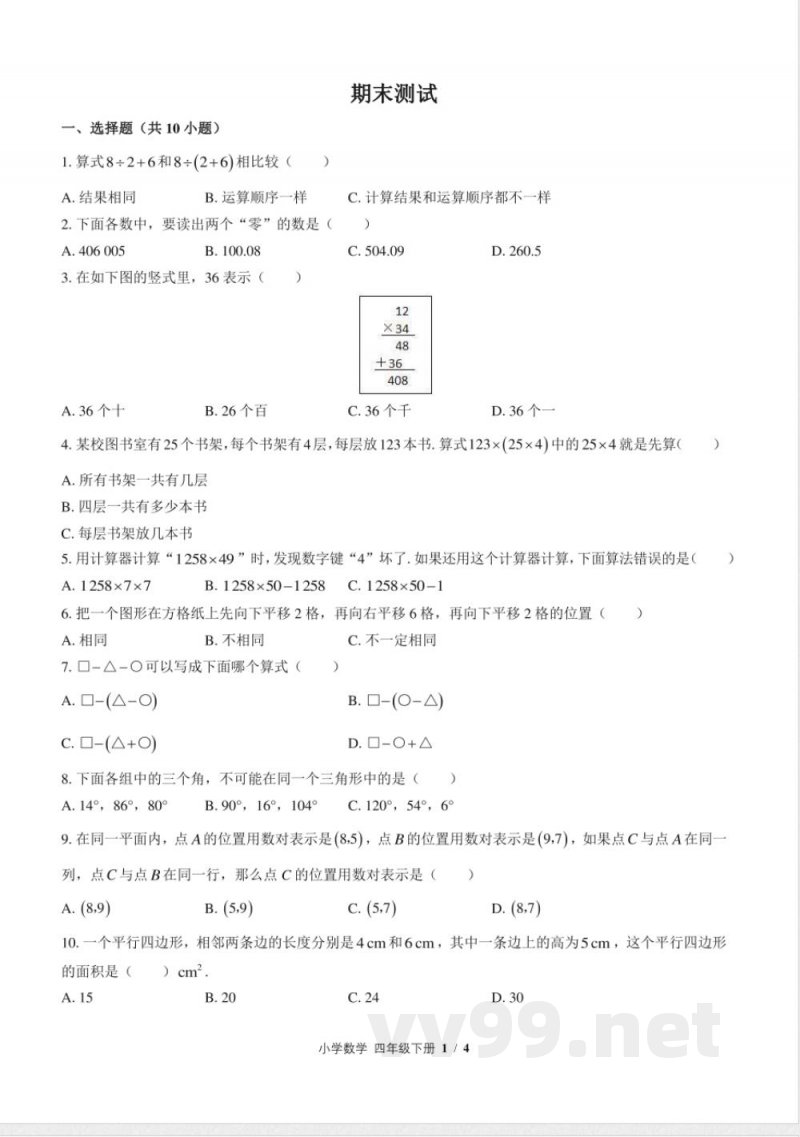
3. 在如下图的竖式里,36表示:
(A. 36个+ B. 26个百)
4. 某校图书室有25个书架,每个书架有4层,每层放123本书。算式123×(25×4)中的25×4就是先算:
(A. 所有书架一共有几层 B. 四层一共有多少本书 C. 每层书架放几本书)
5. 用计算器计算“1258×49”时,发现数字键“4”坏了。如果还用这个计算器计算,下面算法错误的是:
(A. 1258×7×7 B. 1258×50-1258)
6. 把一个图形在方格纸上先向下平移2格,再向右平移6格,再向下平移2格的位置:
(A. 相同 B. 不相同)
7. 口-△-○可以写成下面哪个算式:
(A. -(△-O) B. -(△+O) C. -(O-△) D. □-O+△)
8. 下面各组中的三个角,不可能在同一个三角形中的是:
(A. 14°,86°,80° B. 90°,16°,104° C. 120°,54°,6°)
9. 在同一平面内,点A的位置用数对表示是(8,5),点B的位置用数对表示是(9,7),如果点C与点A在同一列,点C与点B在同一行,那么点C的位置用数对表示是:
(A. (8,9) B. (5,9) C. (5,7) D. (8,7))
10. 一个平行四边形,相邻两条边的长度分别是4cm和6cm,其中一条边上的高为5cm,这个平行四边形的面积是:
(A. 15cm² B. 20cm² C. 24cm² D. 30cm²)
二、填空题(共8小题)
11. 如果一个小正方形的对角线长20m,则点(0,0)东偏北45°方向40m处是点(6,3);点(4,6)南偏东45°方向80m处是点(8,8);点(8,8)南偏西45°方向20m处是点(8,6);
12. 一个平行四边形的底和高分别是12dm和8dm,与它等底等高的三角形的面积是:
13. 一个三角形三条边的长度分别是4cm,5cm,5cm,按边分类这个三角形应是:
14. 8×8=64;8×7=56;8×6=48。
15. 一个三角形三条边的长度分别是4cm,5cm,5cm,按边分类这个三角形应是:
16. 8×87×125=87×(8×125),运用了分配律。
17. 星期天,小丽在家做下面的这些事:烧开水15分、洗红领巾7分,她至少需要分才能做完这些事。
三、判断题,对的打“√”,错的打“×”(共5小题)
说明:本文档为学习资料,仅供教学与自学使用,资源免费下载,不含任何诱导下载或捆绑程序。
小提示:上面此文档内容仅展示完整文档里的部分内容, 若需要下载完整文档请 点击免费下载完整文档。




