口算三位数除以一位数的口算三位数除以一
位数,商是两位数的笔算除法三位数除以一
位数商中间或末尾有0的除法知识点认识
对称对现象称和轴对称图形48÷4=(第一单元总结
被除数(两位数)各个数位上的数都想:40寸4=10,8→4=2,
10+2=12,所以48÷4=124804=(想:480里有48个十,48个十除以4得12个十即120
2388416242402044/8168161601603/482318182能被整除的口算,可以把被除数拆成几个十和几个一后再口算,最后把结果相加
几百几十数除以一位数的口算,可以把被除数看成是多少个十,然后再计算
笔算三位数除以一位数,商是两位数的方法:从被除数的高位除起,被除数最高位上的数除以除数不够商1,就看前两位,除到被除数的哪
位,就把商写在那一位的上面,每次除后余下的数要比除数小
笔算三位数除以一位数商中间有0的除法的方法:当被除数的百位正好除尽,被除数十位上的数是0或者比除数小,不够商1,就在商的十位上写0占位。
笔算三位数除以一位数商末尾有0的除法的方法:除到被除数的十位正好除尽,而个位上的数是0或者比除数小,就不必再除,只要在商的个位上写0即可,把被除数个位上的数直接落下来作为余数
第二单元总结举例说明下面这些物体都是对称的。
9下面的图形都是轴对称图形金点子1.认识对称:以一条直线为界,如果物体左右两边的形状完全相同,就说这种物体具有对称性
2.轴对称图形:把一个图形沿着条直线对折后,折痕两边能够完全重合,这样的图形叫作轴对称图形知识点
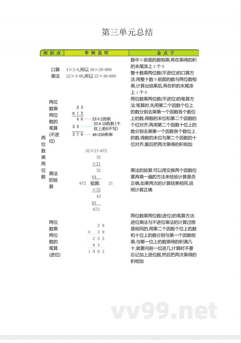
口算乘法两位数乘两位数的笔算(不进两
位数乘两位数位)乘法的验算两位数乘
两位数的笔算(进位)第三单元总结举例说明
金点子数中0前面的数相乘,再在乘得的积4×2=8,所以40×20=800
说明:本文档为学习资料,仅供教学与自学使用,资源免费下载,不含任何诱导下载或捆绑程序。
小提示:上面此文档内容仅展示完整文档里的部分内容, 若需要下载完整文档请 点击免费下载完整文档。




