中文

位置: 唯久文档> 小学数学> 青岛版> 三年级下册

三年级(下册)青岛版数学全册重点(1)

本网站 发布时间:2025-12-15 21:20:28

基本信息

  • 文档名称:

    三年级(下册)青岛版数学全册重点(1)
  • 教材学段:

    小学数学
  • 教材版本:

    青岛版
  • 所属年级:

    三年级下册
  • 创建时间:

    2025-12-15
  • 下载格式:

    zip (包含 docx pdf)
  • 文件大小:

    1.26 MB
  • 下载方式:

    免费下载
文章内容 文章内容

文档内容简介:

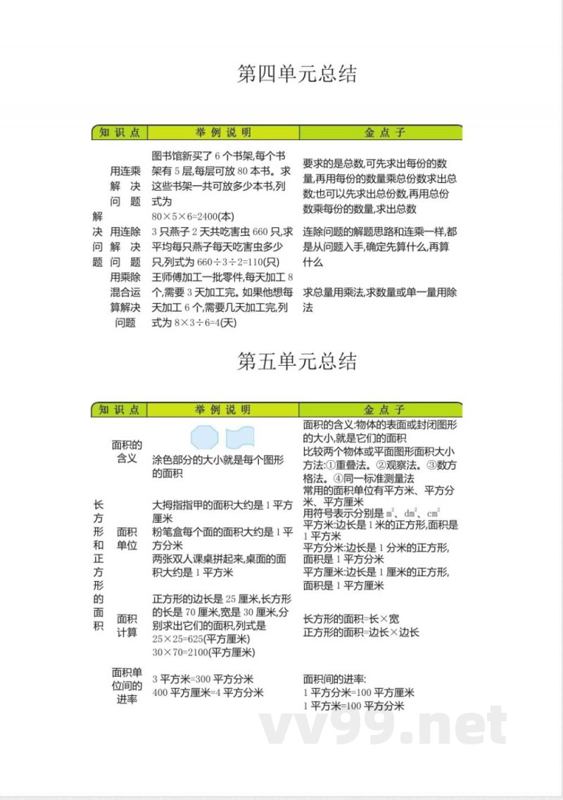
两、三位数除以一位数的口算。三位数除以一位数,商是两位数的笔算除法。三位数除以一位数商中间或末尾有0的除法。知识点:认识对称现象及轴对称图形。48÷4=12,80÷4=20,10+2=12,所以48÷4=12。三位数除以一位数,商中间有0的方法:当被除数的百位正好除尽,十位上的数是0或比除数小,不够商1,在商的十位上写0占位。笔算三位数除以一位数,商末尾有0的方法:除到十位正好除尽,个位上的数是0或比除数小,不必再除,在商的个位上写0,余数直接是个位上的数。第二单元总结:认识对称,以一条直线为界,物体左右两边形状完全相同,具有对称性。轴对称图形:图形沿直线对折后,折痕两边完全重合的图形是轴对称图形。口算乘法,两位数乘两位数的笔算,不进位。第三单元总结:数中0前面的数相乘,乘得积后再计算,4×2=8,40×20=800。

说明:本文档为学习资料,仅供教学与自学使用,资源免费下载,不含任何诱导下载或捆绑程序。


小提示:上面此文档内容仅展示完整文档里的部分内容, 若需要下载完整文档请 点击免费下载完整文档。
文档图片预览文档图片预览

文档图片预览:

三年级(下册)青岛版数学全册重点(1)
三年级(下册)青岛版数学全册重点(1)
三年级(下册)青岛版数学全册重点(1)
三年级(下册)青岛版数学全册重点(1)
三年级(下册)青岛版数学全册重点(1)

小提示:上述图片仅展示文档样图,需要清晰和完整的文档,请直接下载完整文档。