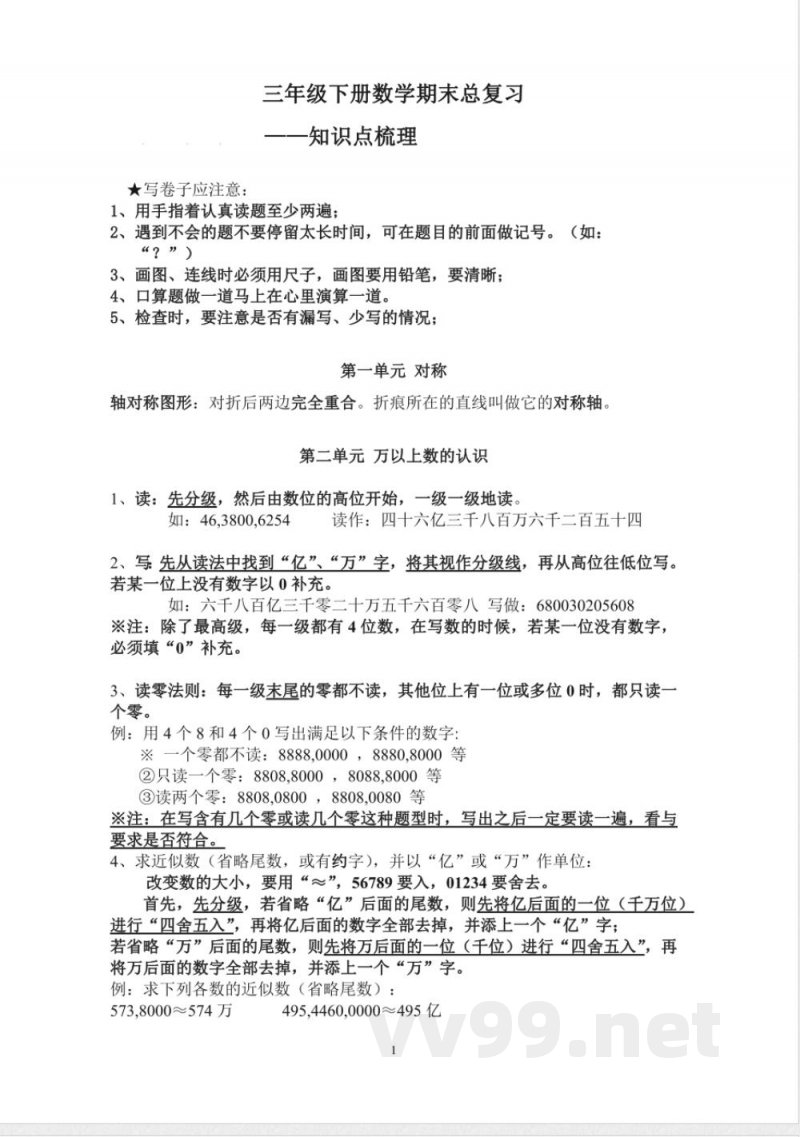
1、用手指着认真读题至少两遍。
2、遇到不会的题不要停留太长时间,可在题目的前面做记号(如:‘?’)。
3、画图、连线时必须用尺子,画图要用铅笔,且要清晰。
4、口算题做一道马上在心里演算一道。
5、检查时,要注意是否有漏写、少写的情况。
第一单元:轴对称图形
对称轴:对折后两边完全重合,折痕所在的直线叫做对称轴。
第二单元:方以上数的认识
1、读数时,先分级,再由数位的高位开始,一级一级地读。例如:46,3800.6254读作:四十六亿三千八百万六千二百五十四。
2、写数时,先从读法中找到‘亿’、‘万’字,将其视作分级线,再从高位往低位写。若某一位上没有数字,要用0补充。
3、读零法则:每一级末尾的零不读,其他位上有一位或多位0时,只读一个零。
4、求近似数时,应先分级,省略尾数时,要将相应位置上的数字进行‘四舍五入’,并附加‘亿’或‘万’单位。
5、改写为‘亿’或‘万’单位时,要注意小数点的插入,去掉尾部的0,并附加单位。
6、比较大小:位数越多,数值越大,若位数相同,则从高位开始比较。
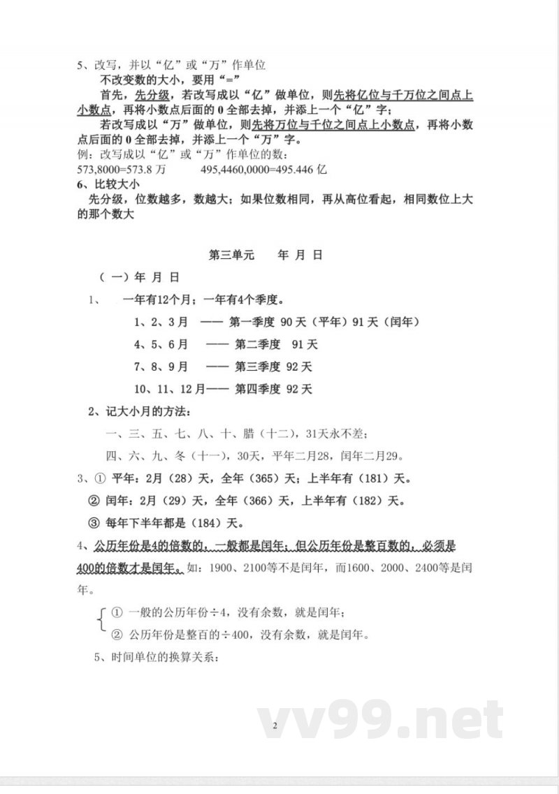
第三单元:年月日
1、一年有12个月,一年有四个季度。
2、记大小月的方法:一、三、五、七、八、十、腊(十二),31天;四、六、九、冬(十一),30天,平年二月28天,闰年二月29天。
3、平年:2月28天,全年365天;闰年:2月29天,全年366天。
4、公历年份是4的倍数为闰年,整百年份需要能被400整除才为闰年。
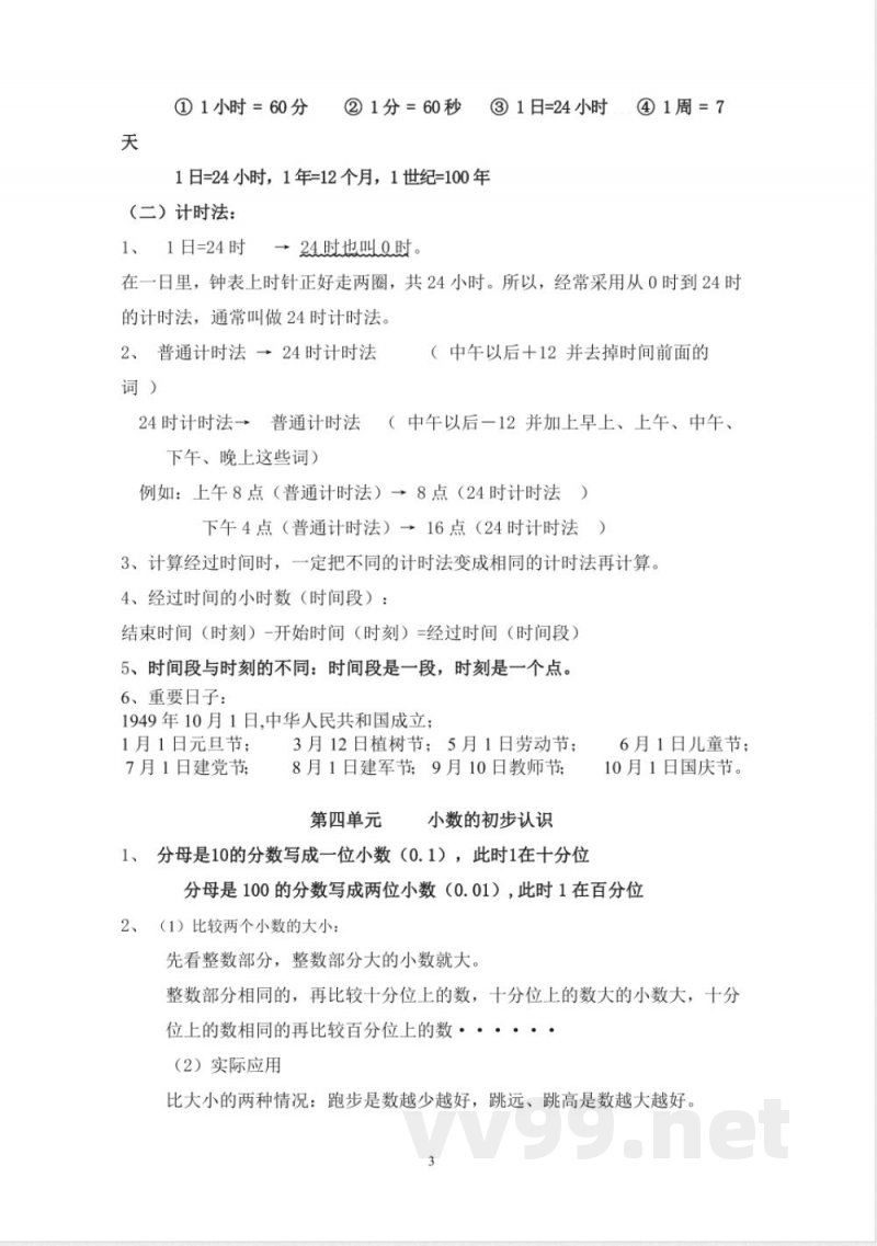
5、时间单位换算:1日=24小时,1小时=60分钟,1分钟=60秒。
说明:本文档为学习资料,仅供教学与自学使用,资源免费下载,不含任何诱导下载或捆绑程序。
小提示:上面此文档内容仅展示完整文档里的部分内容, 若需要下载完整文档请 点击免费下载完整文档。




