一、选择题(20小题,每小题2分,共40分)1、【2020四川攀枝花】将少量下列物质分别放入水中,充分搅拌,可以得到无色溶液的是(A.高锰酸钾
【答案】DB.菜籽油c.面粉D.白糖【解析】A、高锰酸钾溶于水形成紫红色溶液,不符合题意;B、菜籽油不溶于水,与水混合形成乳浊液,不符合题意;C、面粉不溶于水,与水混合形成悬浊液,不符合题意;D、白糖溶于水形成无色溶液,符合题意。故选D。2、【2020江苏扬州】不同的物质溶于水后会形成酸碱性不同的溶液,下列溶液显酸性的是(A.食醋
【答案】AB.氨水C.NaCI溶液D.NazCO3溶液【解析】A、食醋的成分有醋酸,溶液显酸性,选项正确:B、氨水是碱,溶液呈碱性,选项错误;C、NaCI溶液溶液呈中性,选项错误;D、NazCO3俗称纯碱,溶液呈碱性,选项错误。故选A。
3、下列物质属于碱的是(A.H,O【答案】C
B.NaHCOC.Ca (OH)2D.H,BO3【解析】碱是由金属离子和氢氧根离子构成的,A为氧化物,B属于盐,C属于碱,D是酸,故选C。4、【2020湖南邵阳】下列有关溶液的说法正确的是(A.均一、稳定的液体一定是溶液B.稀释浓硫酸时,会放出大量的热C.降低温度,不饱和溶液一定能变成饱和溶液D.实验室利用氯化钠固体和水配制50g质量分数为6%的氯化钠溶液的步骤是:计算、量取、溶解、贮存【答案】B
【解析】A、均一的、稳定的液体不一定是溶液,如水,故A错误;B、稀释浓硫酸时,会放出大量的热,故B正确:C、降低温度,不饱和溶液不一定能变成饱和溶液,有些溶质的溶解度随温度降低而升高,温度降低后还是不饱和溶液,故C错误
D、实验室配制50克溶质质量分数为6%的氯化钠溶液,首先计算配制溶液所需氯化钠的质量和水的体积,再称量所需的氯化钠和量取水,最后进行溶解。故实验室配制50克溶质质量分数为6%的氯化钠溶液的步骤是计算、称量、量取、溶解、贮存。故D错误。故选B。
5、【2020山东滨州】已知A、B、C、D是四种金属单质,A能从B的硝酸盐溶液中置换出B,但A不能与稀盐酸反应;相同条件下,C、D能与稀盐酸反应产生H2,且D比C反应剧烈。则四种金属的活动性由强到弱的顺序是(
A. D>C>A>B【答案】AB. A>B>C>DC.B>A>C>DD.D>C>B>A
【解析】A能置换出B,说明A比B活泼,C、D能与稀盐酸反应产生H且D比C反应剧烈,而A不能,说明D比C活泼,C比A活泼,故活动顺序为D>C>A>B,故选A。6、【2020湖南株洲】常温下,一些饮料或食物的近似pH如下:食物
pH柠檬汁2.2~2.4橙子汁3.6~4.3下列说法中正确的是(
西瓜汁5.3~6.1A.胃酸过多的人应多喝柠檬汁
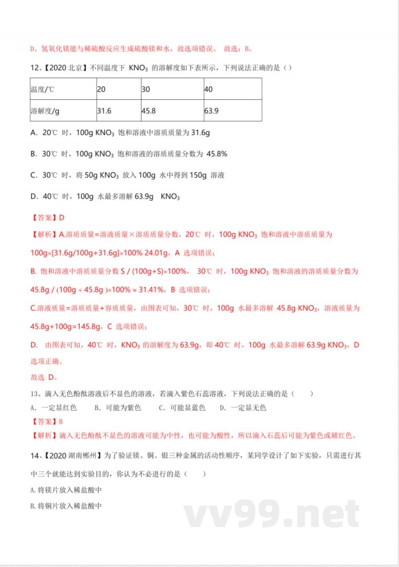
B.西瓜汁和鸡蛋清显碱性C.西瓜汁比柠檬汁酸性强
D.柠檬汁和橙子汁显酸性【答案】D鸡蛋清
7.6~8.0【解析】A、柠檬汁pH范围是2.2~2.4,pH<7,显酸性,胃酸过多的人应尽量少喝柠檬汁,否则会加重病情,故错误。
B、西瓜汁pH范围是5.3~6.1,pH<7,显酸性,鸡蛋清pH范围是7.6~8.0,pH>7,显碱性,故错误。C、西瓜汁pH范围是5.3~6.1,柠檬汁pH范围是2.2~2.4,均小于7,且柠檬汁的pH小于西瓜汁,则柠檬汁比西瓜汁的酸性强,故错误。D、柠檬汁pH范围是2.2~2.4,橙子汁pH范围是3.6~4.3,均小于7,则柠檬汁和橙子汁显酸性,故正确。故选D。
7、【2019广西北部湾】下列措施中,不能防止金属制品锈蚀的是()A.在表面刷漆B.在表面涂油C.在表面镀铬D.用湿布擦拭【答案】D
【解析】A、在表面刷漆,能隔绝氧气和水,能防止金属制品锈蚀,故选项错误,B、在表面涂油,能隔绝氧气和水,能防止金属制品锈蚀,故选项错误。C、在表面镀铬,能隔绝氧气和水,能防止金属制品锈蚀,故选项错误。D、用湿布擦拭,金属制品能与氧气、水分充分接触,不能防止金属制品锈蚀,故选项正确。故选:D。
8、下列关于浓硫酸的说法正确的是()A.易挥发
说明:本文档为学习资料,仅供教学与自学使用,资源免费下载,不含任何诱导下载或捆绑程序。
小提示:上面此文档内容仅展示完整文档里的部分内容, 若需要下载完整文档请 点击免费下载完整文档。




