4.力的单位是:牛顿(简称:牛),符合是N。1牛顿大约是你拿起两个鸡蛋所用的力。5.实验室测力的工具是:弹簧测力计。6.弹簧测力计的原理:在弹性限度内,弹簧的伸长与受到的拉力成正比。7.弹簧测力计的用法:(1)要检查指针是否指在零刻度,如果不是,则要调零;(2)认清最小刻度和测量范围;(3)轻拉秤钩几次,看每次松手后,指针是否回到零刻度,(4)测量时弹簧测力计内弹簧的轴线与所测力的方向一致;(5)观察读数时,视线必须与刻度盘垂直。(6)测量力时不能超过弹簧测力计的量程。8力的三要素是:力的大小、方向、作用点,叫做力的三要素,它们都能影响力的作用效果。
9.力的示意图就是用一根带箭头的线段来表示力。具体的画法是:(1)用线段的起点表示力的作用点;(2)沿力的方向画一条带箭头的线段,箭头的方向表示力的方向:(3)若在同一个图中有几个力,则力越大,线段应越长。10.重力:地面附近物体由于地球吸引而受到的力叫重力。重力的方向总是竖直向下的。11.重力的计算公式:G=mg,(式中g是重力与质量的比值:g-9.8牛顿/千克,在粗略计算时也可取g-10牛顿/千克,物理意义:质量是1千克物体受到的重力是9.8牛顿);重力跟质量成正比。
12.重垂线是根据重力的方向总是竖直向下的原理制成。13.重心:重力在物体上的作用点叫重心。14.摩擦力:两个互相接触的物体,当它们要发生或已经发生相对运动时,就会在接触面是产生一种阻碍相对运动的力,这种力就叫摩擦力。15.摩擦力的方向:与物体运动或相对运动方向16.滑动摩擦力的大小跟接触面的粗糙程度和压力大小有关系。压力越大、接触面越粗糙,滑动摩擦力越大。
17.增大有益摩擦的方法:增大压力和使接触面粗糙些。减小有害摩擦的方法:(1)使接触面光滑和减小压力;(2)用滚动代替滑动;(3)加润滑油:(4)利用气垫。(5)让物体之间脱离接触(如磁悬浮列车)。18.杠杆:一根在力的作用下能绕着固定点转动的硬棒就叫杠杆,19.什么是支点、动力、阻力、动力臂、阻力臂?(1)支点:杠杆绕着转动的点(o)(2)动力:使杠杆转动的力(F)(3)阻力:阻碍杠杆转动的力(F2)(L)。
(4)动力臂:从支点到动力的作用线的距离(5)阻力臂:从支点到阻力作用线的距离(L2)20杠杆平衡的条件:动力×动力臂=阻力×阻力臂.或写作:FiL=F2L2。这个平衡条件也就是阿基采德发现的杠杆原理。21.三种杠杆:
(1)省力杠杆:L>L2,平衡时F
轮)22.定滑轮特点:不省力,但能改变动力的方向。(实质是个等臂杠杆)23.动滑轮特点:省一半力,但不能改变动力方向,要费距离(实质是动力臂为阻力臂二倍的杠杆)
24.滑轮组:使用滑轮组时,滑轮组用几段绳子吊着物体,提起物体所用的力就是物重的几分之一。
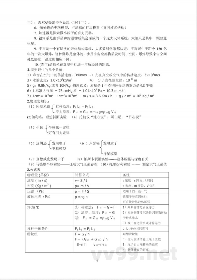
25.公式:F=(G+G动)S=nhV编=nV物第七章力和运动
1.机械运动:物体位置的变化叫机械运动。2.参照物:在研究物体运动还是静止时被选作标准的物体(或者说被假定不动的物体)叫参照物
3.运动和静止的相对性:同一个物体是运动还是静止,取决于所选的参照物。4.匀速直线运动:快慢不变、经过的路线是直线的运动。这是最简单的机械运动。5.速度:用来表示物体运动快慢的物理量。6.物体在单位时间内通过的路程。公式:V-s\\t速度的单位是:米/秒;千米/小时。1米/秒=3.6千米/小时
7.变速运动:物体运动速度是变化的运动。8.平均速度:在变速运动中,用总路程除以所用的时间可得物体在这段路程中的快慢程度,这就是平均速度。用公式:V=s\\t;日常所说的速度多数情况下是指平均速度。9.根据可求路程:s=vt和时间:t=siv10.人类发明的计时工具有:日暑→沙漏→摆钟→石英钟→原子钟。11:牛顿第一定律:一切物体在没有受到外力作用的时候,总保持静止状态或匀速直线运动状态。(牛顿第一定律是在经验事实的基础上,通过进一步的推理而概括出来的,因而不能用实验来证明这一定律)。
12.惯性:物体保持运动状态不变的性质叫惯性。牛顿第一定律也叫做惯性定律。质量是惯性唯一量度。
13.物体平衡状态:物体受到几个力作用时,如果保持静止状态或匀速直线运动状态,我们就说这几个力平衡。当物体在两个力的作用下处于平衡状态时,就叫做二力平衡,14.二力平衡的条件:作用在同一物体上的两个力,如果大小相等、方向相反、并且在同一直线上,则这两个力平衡,二力平衡时合力为零。15.物体在不受力或受到平衡力作用下都会保持静止状态或勾速直线运动状态。16.物体在受到非平衡力作用下运动状态会改变,第八章 压强知识归纳
1.压力:垂直作用在物体表面上的力叫压力。2.压强:物体单位面积上受到的压力叫压强。3.压强公式:P=F/S,式中p单位是:帕斯卡,简称:帕,1帕=1牛/米2,压力F单位是:牛;受力面积S单位是:米24.增大压强方法:(1)S不变,F↑;(2)F不变,SI(3)同时把F↑,SI。而减小压强方法则相反。
5.液体压强产生的原因:是由于液体受到重力。6.液体压强特点:(1)液体对容器底和壁都有压强,(2)液体内部向各个方向都有压强;(3)液体的压强随深度增加而增大,在同一深度,液体向各个方向的压强相等;(4)不同液体的压强还跟液体密度有关系。
27.液体压强计算公式:P=pgh,(p是液体密度,单位是千克/米3;g=9.8牛/千克;h是深度,指液体自由液面到液体内部某点的竖直距离,单位是米。)8.根据液体压强公式:P=pgh可得,液体的压强与液体的密度和深度有关,而与液体的体积、质量和容器形状无关。9.证明大气压强存在的实验是马德堡半球实验。10.大气压强产生的原因:空气受到重力作用而产生的,大气压强随高度的增大而减小。11.测定大气压强值的实验是:托里拆利实验。12.测定大气压的仪器是:气压计,常见气压计有水银气压计和无液气压计(金属盒气压计)。
13.标准大气压:把等于760毫米水银柱的大气压。1标准大气压=760毫米汞柱1.013×10°帕=10.34米水柱。
14.沸点与气压关系:一切液体的沸点,都是气压减小时降低,气压增大时升高。15.流体压强大小与流速关系:在流体中流速越大地方,压强越小;流速越小的地方,压强越大。
说明:本文档为学习资料,仅供教学与自学使用,资源免费下载,不含任何诱导下载或捆绑程序。
小提示:上面此文档内容仅展示完整文档里的部分内容, 若需要下载完整文档请 点击免费下载完整文档。




