◆物理是研究声、光、热、力、电等各种物理现象的规律和物质结构的一门科学。
◆近代物理学的研究方法就是意大利科学家伽利略开创的。观察和试验是进行科学探究的基本方法,也是认识自然规律的重要途径。◆英国科学家牛顿建立了科学的物理概念,运用归纳和数学分析的方法,总结出物体运动的定律,发现了万有引力定律,统一了天地间的运动,构建了经典力学体系。
◆出生于19世纪的物理学家爱因斯坦是理性思维的代表,他建立的相对论使人们对时空有了新的认识。◆物理学中最基本的两种测量是长度和时间的测量,◆在使用刻度尺测量长度记录测量结果时,既要记录准确值,又要记录估算值,还要注明单位。
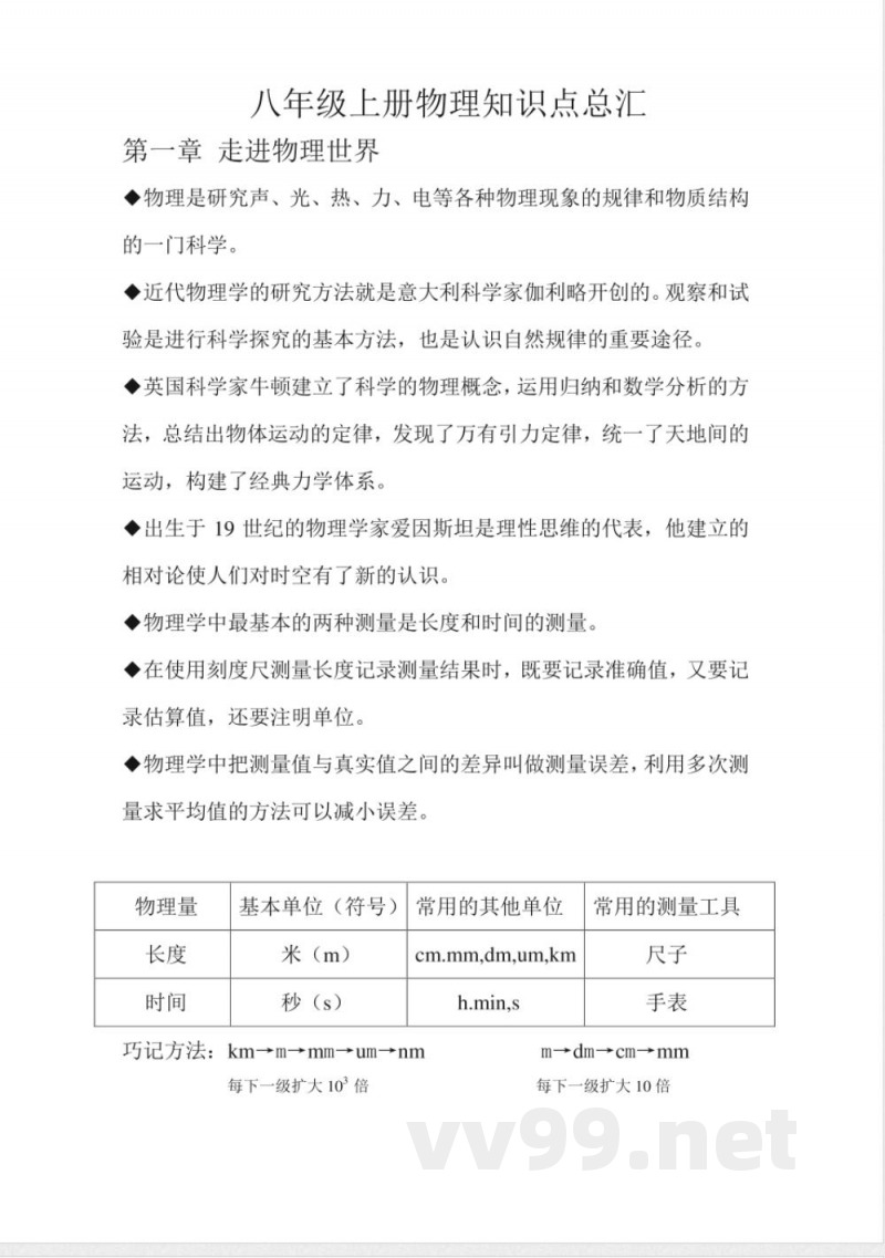
◆物理学中把测量值与真实值之间的差异叫做测量误差,利用多次测量求平均值的方法可以减小误差。物理量
长度时间基本单位(符号)米(m)秒(s)
常用的其他单位cm.mm,dm,um,kmh.min,s巧记方法:km→m→mm→um→nm
每下一级扩大103倍常用的测量工具尺子
手表m→dm→cm→mm每下一级扩大10倍◆科学探究过程:①提出问题②猜想与假设③设计实验与制定计划④进行试验与收集证据③分析与论证③评估第二章声音与环境
◆声音是由物体的振动产生的,正在发声的物体叫做声源。◆声音需要气体,液体,固体等作为传播的介质:在相同温度下三者关系如下:V固>V液>V气。真空不能传声。◆声在各种物质的传播速度:
物质空气(15°C)水(常温)尼龙冰松木
水泥铁声音的三要素:特性定义决定因素
音调声音的高低音调与发生物体震动的频
率有关,频率越高,音调越高。(人能听到的声音频
率范围是20—20000Hz;人的发声频率是85Hz—1100Hz。高于
20000Hz的声音叫超生波,低于20Hz的声音叫次
声波)噪声的危害和控制:(1)噪声的两种定义:
速度340m/s1500m/s2600m/s3230m/s3320m/s4800m/s5200m/s
响度声音的强弱响度与发声体的振幅有关,振幅越大,响度
越大,单位是分贝。响度还和人耳距发声体
说明:本文档为学习资料,仅供教学与自学使用,资源免费下载,不含任何诱导下载或捆绑程序。
小提示:上面此文档内容仅展示完整文档里的部分内容, 若需要下载完整文档请 点击免费下载完整文档。




