1.电影《地道战》中的日军指挥官让人在地下埋几口水缸,并时不时把头探进缸里,以下有几种解释,你认为哪种说法正确?()
A.甲说:“从水缸中能看见地道里游击队员的像,判断有无游击队员。”
B.乙说:“从水缸中能听见地面下传来的声音,判断有无游击队员挖地道。”
C.丙说:“防止自已的讲话被游击队员偷听。”
D.丁说:“是为了藏匿物品。”
2.下列的实验和实例,能说明声音的产生或传播条件的一组是()
①在鼓面上放些碎纸屑,敲鼓时可观察到纸屑在不停地跳动;②放在真空罩里的手机,当有来电时,只见指示灯闪炼,听不见铃声;③拿一张硬纸片,让它在木梳齿上划过,一次快些,一次慢些,比较两次的不同;④锣发声时用手按住锣,锣声就消失了。
A.②③④
B.③④
C.③④
D.④
3.唐诗《枫桥夜泊》中的名句“姑苏城外寒山寺,夜半钟声到客船”中包含着声学知识.对其中声现象的解释中,错误的是()
A.客船上的人根据音调知道是钟发出的声音
B.客船上的人根据音色知道是钟发出的声音
C.钟声通过空气传播到客船
D.钟声是由钟的振动产生的
4.植树时,要想判断这行树直不直,采用的方法是:人站在第一棵树前面,如果后面的树都被第一棵树挡住,说明这行树栽直了,其理由是()
A.光的直线传播
B.光的折射现象
C.光的反射现象
D.光的漫反射现象
5.下列现象中属于光的反射的是()
A.在颐和园内昆明湖的水中可看到十七孔桥的倒影
B.注满水的游泳池,池底看起来变浅了
C.人在阳光下,地面上出现影子
D.筷子斜插入水中,水下的部分看起来上折了
6.下列事例中,能看到物体实像的是()
A.在岸边看到水中游动的鱼
B.在水中通过潜望镜看到水面上的景物
C.在电影院看到银幕上的画面
D.通过放大镜看报纸上的字
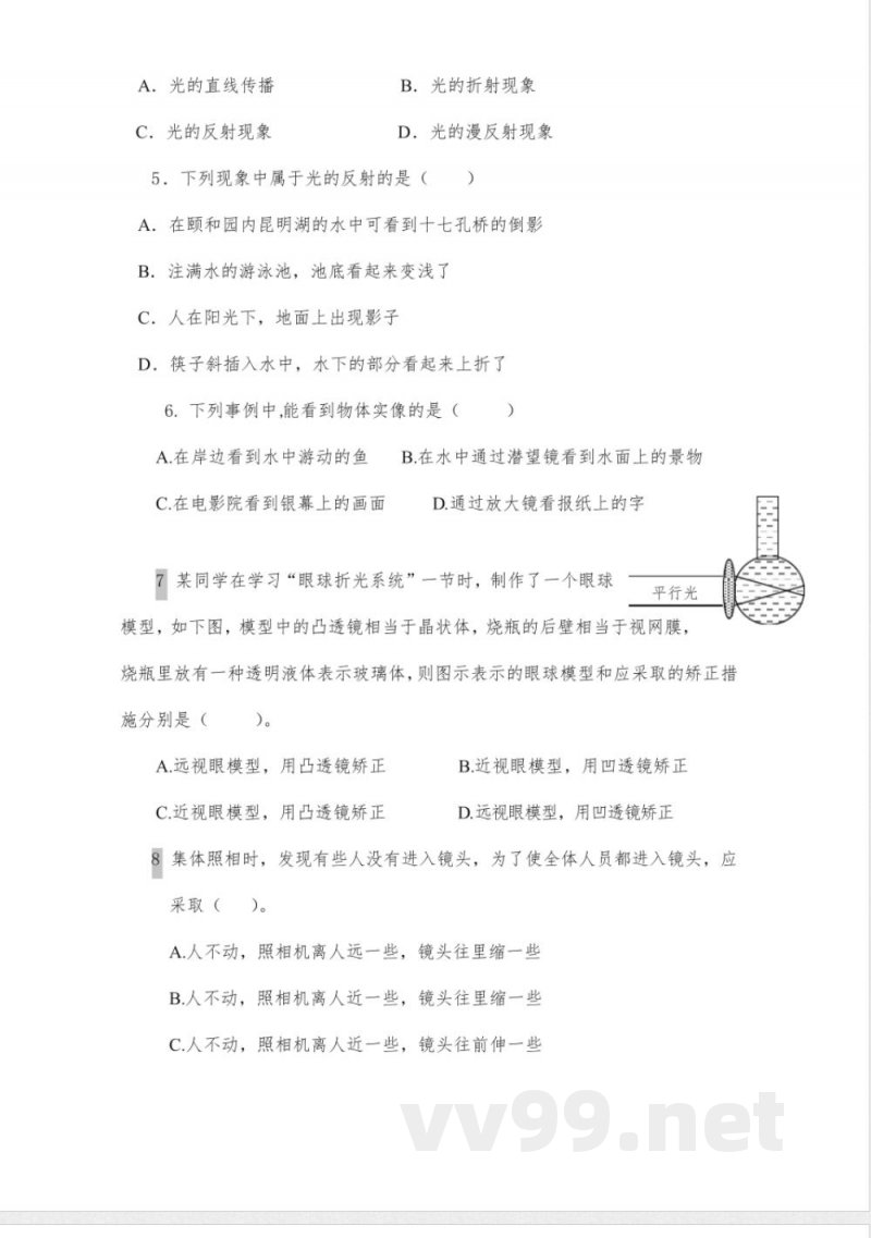
7.某同学在学习“眼球折光系统”一节时,制作了一个眼球平行光模型,如下图,模型中的凸透镜相当于晶状体,烧瓶的后壁相当于视网膜,烧瓶里放有一种透明液体表示玻璃体,则图示表示的眼球模型和应采取的矫正措施分别是()
A.远视眼模型,用凸透镜矫正
B.近视眼模型,用凹透镜矫正
C.近视眼模型,用凸透镜矫正
D.远视眼模型,用凹透镜矫正
8.集体照相时,发现有些人没有进入镜头,为了使全体人员都进入镜头,应采取()
A.人不动,照相机离人远一些,镜头往里缩一些
B.人不动,照相机离人近一些,镜头往里缩一些
C.人不动,照相机离人近一些,镜头往前伸一些
D.照相机和镜头都不动,人站近一些
9.物体放在焦距为16厘米的凸透镜主光轴上,在透镜的另一侧光屏上得到一个缩小的像,则该物体离透镜的距离可能是()
A.10厘米
B.20厘米
C.30厘米
D.40厘米
二、填空题(每题2分,共10分)
1.如图,医生正在用听诊器为病人诊病,听诊器运用了声音(填“具有能量”或“传递信息”)的道理;来自患者的声音通过橡皮管传送到医生的耳朵,这样可以提高声音的(填“音调”或“响度”)。
2.一只小鸟在平静的湖面上飞过,当小鸟距水面3m时,小鸟在湖面的“倒影”是
说明:本文档为学习资料,仅供教学与自学使用,资源免费下载,不含任何诱导下载或捆绑程序。
小提示:上面此文档内容仅展示完整文档里的部分内容, 若需要下载完整文档请 点击免费下载完整文档。




