1. 我想把树皮的图案弄到纸上,我一般用 A.拓印
2. 金鱼在水里不停地张嘴是因为 A. 它要不停地喝水
3. 我们可以用 A. 把蜗牛放进水里 B. 它在寻找食物 C. 它在呼吸水中的氧气叫醒正在睡觉的蜗牛
4. 用量筒测量液体读数据时,视线要与液面平行 A. 液面 B. 刻度 C. 量筒
5. 用铁锅炒菜是利用了金属的性质 A. 能导电 B. 容易传热 C. 有光泽 D. 有延展性
6. 下列的纸中哪一种吸水最快 A. 白纸 B. 卫生纸 C. 报纸
7. 要测量一粒米的质量,比较合适的方法是 A. 直接称出一粒米的质量 B. 称出 10 粒米的质量后再除以 10 C. 称出 100 粒米的质量后再除以 100
二、判断题
8. 为了观察的方便,我们可以任意的从各种树上摘取树叶。 ×
9. 水葫芦能浮在水上是因为叶柄里有气囊,充满着空气。 √
10. 大树有生命,小草太小了,所以没有生命。 ×
11. 陶瓷、棉花都是人工制造的材料。 √
12. 只要能买到的材料,我们可以任意使用。 ×
13. 通过观察,我们发现食用油和水的唯一区别是:食用油有颜色,水没有颜色。 √
14. 空气看不见、摸不着,我们无法证明空气的存在。 ×
三、操作题
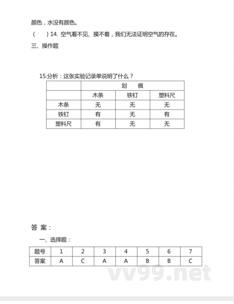
15. 答:记录单说明木条、铁钉、塑料尺的硬度不同,铁钉的硬度大于塑料尺的硬度,塑料尺的硬度大于木条的硬度。
说明:本文档为学习资料,仅供教学与自学使用,资源免费下载,不含任何诱导下载或捆绑程序。
小提示:上面此文档内容仅展示完整文档里的部分内容, 若需要下载完整文档请 点击免费下载完整文档。


