一、选择题
1. 抗击疫情,人人有责,下列防疫措施中一定发生化学变化的是(A.戴口罩 B.少聚集 C.常消毒 D.勤洗手)
2. 下列操作错误的是(A.倾倒液体 B.量取液体 C.滴加液体 D.加热液体)
3. 化学学习不能满足于单纯和机械的书本知识.这是因为()①化学与社会生活实际有着广泛而深刻的联系,生活无处无化学 ②化学需要观察和实验,需要掌握技能和方法,而不仅局限于书本知识 ③化学需要感受、体验和运用,从而更加热爱化学、热爱生活 ④化学学习需要善于发现和提出问题,善于质疑和探究 A.①③ B.②④ C.①④ D.③④
4. 实验室长期保存下列试剂的方法中,错误的是()A.白磷保存在水中 B.生石灰保存在烧杯中 C.浓盐酸密封保存在试剂瓶中 D.硝酸保存在棕色试剂瓶中
5. 化学兴趣小组设计如下图所示的装置测定空气中氧气的含量。胶头滴管中的水滴入生石灰,一段时间后,试管内的白磷开始燃烧,待白磷熄灭并冷却至室温后打开弹簧夹。下列关于该实验的说法错误的是()A.试管中的细沙可防止试管炸裂 B.胶头滴管中的水和注射器中的水作用相同 C.若实验测得氧气的体积分数偏低,可能是试管中白磷的量不足 D.若注射器中的水最终减少了10mL,说明空气中氧气的体积分数约为20%
6. 下列物质的性质与用途对应关系错误的是()A.CO具有还原性——可冶炼金属 B.O2具有助燃性——可用作燃料 C.N2化学性质不活泼——可用作保护气 D.金刚石硬度大——可用来加工坚硬的金属
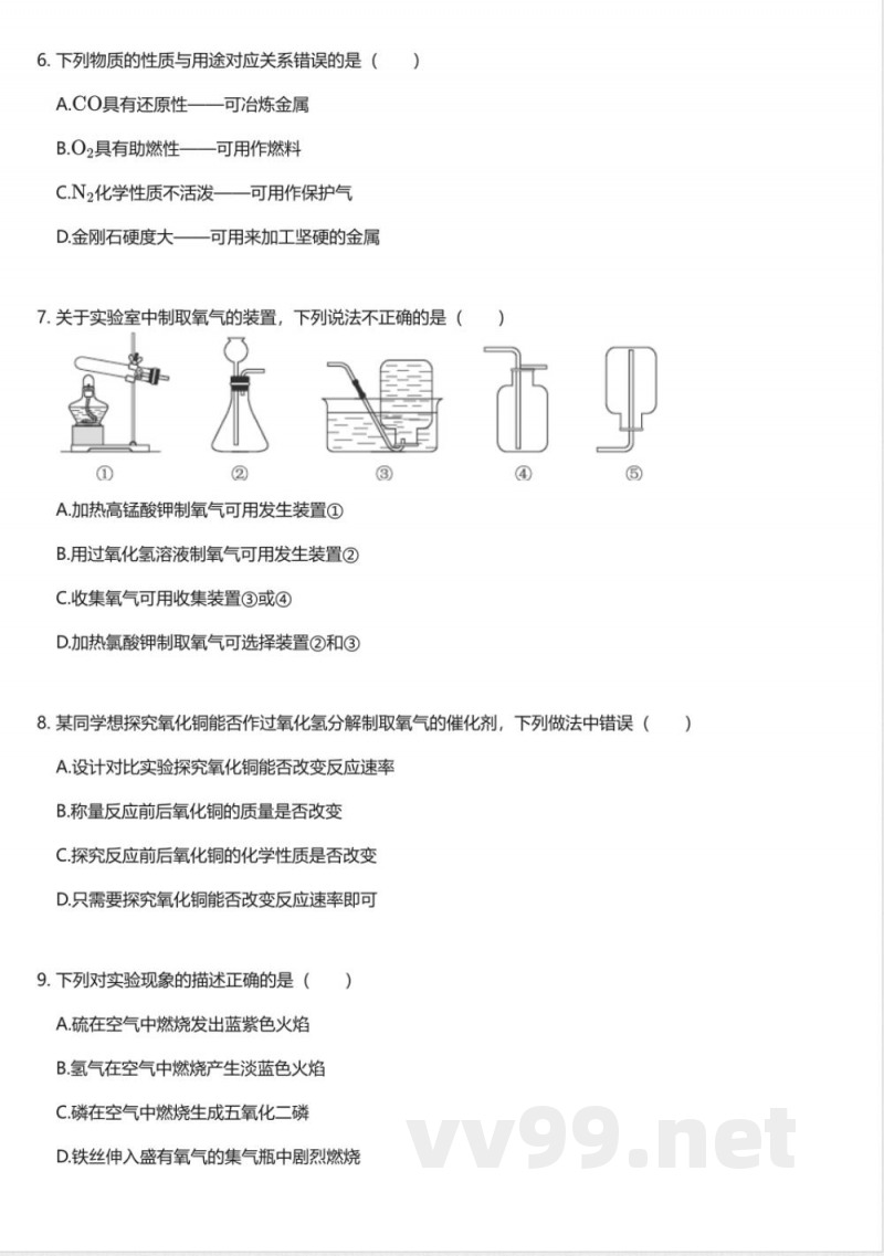
7. 关于实验室中制取氧气的装置,下列说法不正确的是(①A.加热高锰酸钾制氧气可用发生装置① B.用过氧化氢溶液制氧气可用发生装置② C.收集氧气可用收集装置③或④ D.加热氯酸钾制取氧气可选择装置②和③)
8. 某同学想探究氧化铜能否作过氧化氢分解制取氧气的催化剂,下列做法中错误的是()A.设计对比实验探究氧化铜能否改变反应速率 B.称量反应前后氧化铜的质量是否改变 C.探究反应前后氧化铜的化学性质是否改变 D.只需要探究氧化铜能否改变反应速率即可
9. 下列对实验现象的描述正确的是()A.硫在空气中燃烧发出蓝紫色火焰 B.氢气在空气中燃烧产生淡蓝色火焰 C.磷在空气中燃烧生成五氧化二磷 D.铁丝伸入盛有氧气的集气瓶中剧烈燃烧
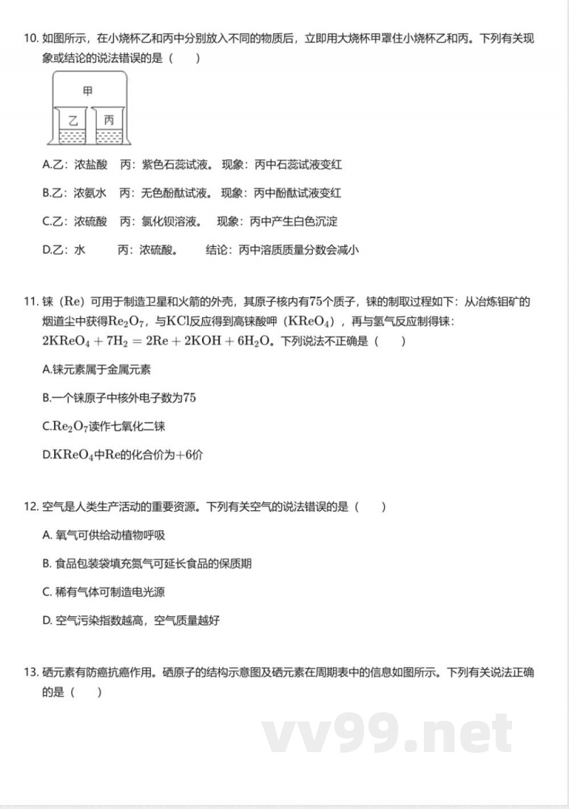
10. 如图所示,在小烧杯乙和丙中分别放入不同的物质后,立即用大烧杯甲罩住小烧杯乙和丙。下列有关现象或结论的说法错误的是()A.乙:浓盐酸 丙:紫色石蕊试液。现象:丙中石蕊试液变红 B.乙:浓氨水 丙:无色酚酞试液。现象:丙中酚酞试液变红 C.乙:浓硫酸 丙:氯化钡溶液。现象:丙中产生白色沉淀 D.乙:水 丙:浓硫酸。结论:丙中溶质质量分数会减小
11. (Re)可用于制造卫星和火箭的外壳,其原子核内有75个质子,的制取过程如下:从冶炼矿的烟道尘中获得Re2O7,与KC1反应得到高酸呷(KReO4),再与氢气反应制得:2KReO4+7H2=2Re+2KOH+6H2O。下列说法不正确的是()A.元素属于金属元素 B.一个原子中核外电子数为75 C.Re2O7读作七氧化二 D.KReO4中Re的化合价为+6价
12. 空气是人类生产活动的重要资源。下列有关空气的说法错误的是()A.氧气可供给动植物呼吸 B.食品包装袋填充氮气可延长食品的保质期 C.稀有气体可制造电光源 D.空气污染指数越高,空气质量越好
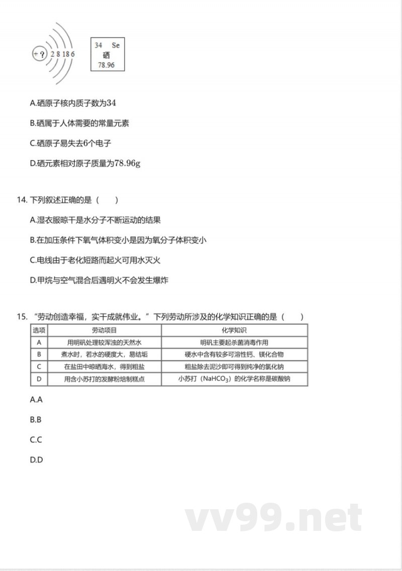
13. 硒元素有防癌抗癌作用。硒原子的结构示意图及硒元素在周期表中的信息如图所示。下列有关说法正确的是()A.硒原子核内质子数为34 B.硒属于人体需要的常量元素 C.硒原子易失去6个电子 D.硒元素相对原子质量为78.96g
说明:本文档为学习资料,仅供教学与自学使用,资源免费下载,不含任何诱导下载或捆绑程序。
小提示:上面此文档内容仅展示完整文档里的部分内容, 若需要下载完整文档请 点击免费下载完整文档。




