原题:
题型:整本书阅读
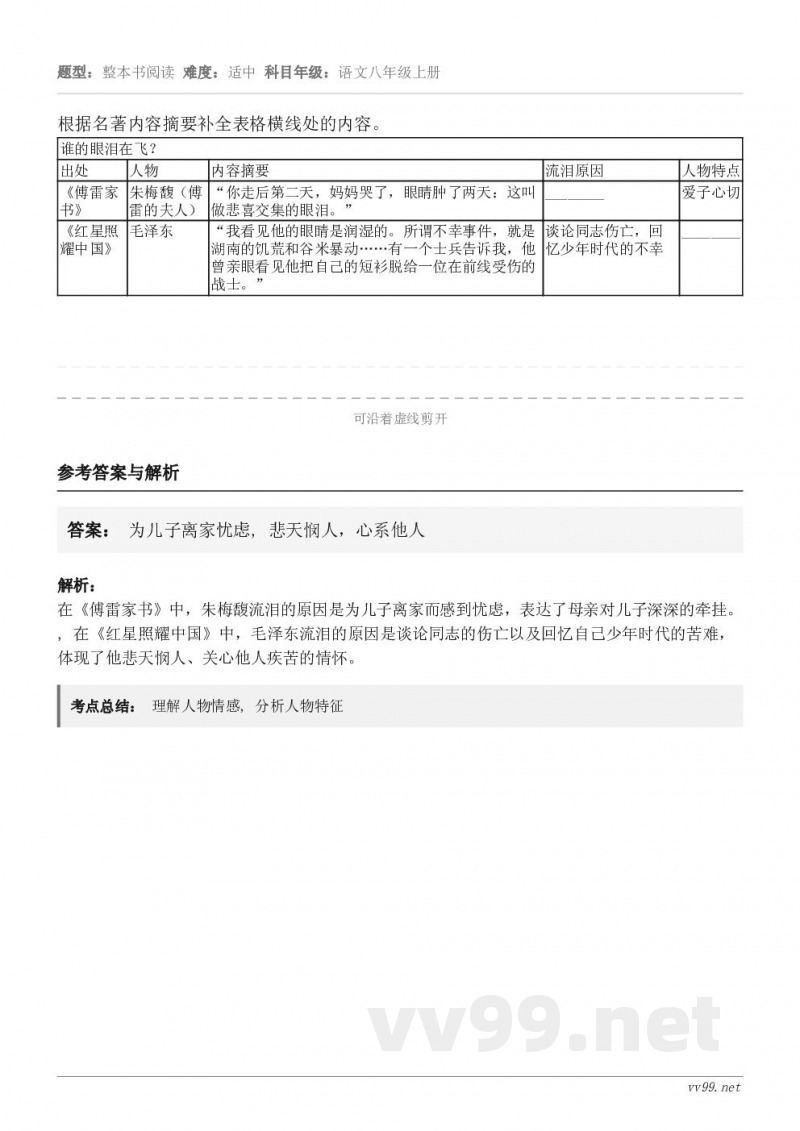
根据名著内容摘要补全表格横线处的内容。
谁的眼泪在飞? | ||||
| 出处 | 人物 | 内容摘要 | 流泪原因 | 人物特点 |
| 《傅雷家书》 | 朱梅馥(傅雷的夫人) | “你走后第二天,妈妈哭了,眼睛肿了两天:这叫做悲喜交集的眼泪。” |
爱子心切 | |
| 《红星照耀中国》 | 毛泽东 | “我看见他的眼睛是润湿的。所谓不幸事件,就是湖南的饥荒和谷米暴动……有一个士兵告诉我,他曾亲眼看见他把自己的短衫脱给一位在前线受伤的战士。” |
谈论同志伤亡,回忆少年时代的不幸 | |
题目考点:理解人物情感, 分析人物特征
