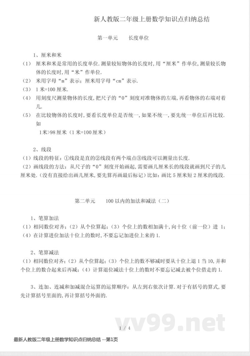
2、线段的特征:①线段是直的;②线段有两个端点;③线段可以测量出长度。
3、笔算加法:100以内的加法从个位算起,个位上的数相加满十,向十位进1。
4、笔算减法:从个位算起,个位上的数不够减时要从十位上退1。
5、角是由一个顶点和两条边组成。画角时,要用尺子从一个点起,画两条直线。角的大小与边的长短无关,与两条边的张开大小有关。
6、直角的判断方法:用三角尺上的直角比一比,判断是否为直角。比直角小的是锐角,比直角大的是钝角。
7、从不同角度观察物体,看到的形状可能不同。
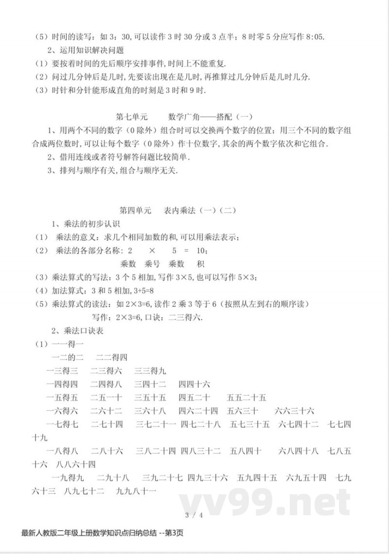
8、钟面上有时针和分针,分针较长,时针较短,1时=60分,半小时=30分,时针和分针能形成直角的时刻是3时和9时。
说明:本文档为学习资料,仅供教学与自学使用,资源免费下载,不含任何诱导下载或捆绑程序。
小提示:上面此文档内容仅展示完整文档里的部分内容, 若需要下载完整文档请 点击免费下载完整文档。



