学情分析教学策略教学内容教学目标教学
重点教学难点教学准备课时安排教学环节
一、创设情境复习导入练习五练习五课型
新授课《练习五》是在学生学习了三位数除以两位数,除数是整十数的口算,和除数是两位数的笔算后,进行的练习课,学生已经对估算,试商,调商的算法掌握了,通过这节的练习经历知识的回顾和应用,体验归纳、整理的数学方法。学生在学习了三位数除以两位数的笔算方法后,对试商和调商的过程有了清晰的认识,这节内容让学生通过练习来巩固所学的知识,在巩固中得到发展和提高。
1.利用学生已有的知识经验,先回顾知识要点。
2.通过练习让学生在三位数除以两位数的笔算过程中,对试商、调商进行更深的理解和巩固。
3.培养学生归纳、整理的数学方法和解题的多样化。
北师大版四年级上册教科书第75-76页
1.通过整理与复习,使学生进一步巩固掌握三位数除以两位数笔算方法的过程,并能正确地进行笔算。
2.培养学生总结、归纳的能力,提高学生的学习能力。
3.让学生在解决简单的实际问题的过程中,进一步体会数学与生活的联系,增强数学的应用意识。
能正确计算除数是两位数的除法。对计算知识进行系统整理,提高计算能力。
多媒体课件
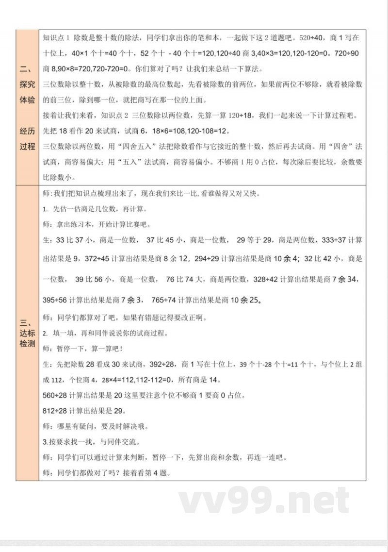
1课时导学案同学们我们已经学习了三位数除以两位数的除法,今天让我们来梳理一下所学的知识点,三、
探究体验经历过程三、达标检测知识点1除数是整十数的除法,同学们拿出你的笔和本,一起做下这2道题吧。520-40,商1写在十位上,40×1个十=40个十,52个十-40个十=120,120+40商3,40×3=120,120-120=0。720-90商8,90×8=720,720-720=0。你们算对了吗?让我们来总结一下算法。三位数除以整十数,从被除数的最高位数起,先看被除数的前两位,如果前两位不够除,就看被除数的前三位,除到哪一位,就把商写在那一位的上面。接着让我们来看,知识点2三位数除以两位数,先算一算120-18,我们一起来说一下计算过程吧。先把18看作20来试商,试商6,18×6=108,120-108=12。三位数除以两位数,用“四舍五入”法把除数看作与它接近的整十数,然后再去试商。用“四舍”法试商,商容易偏大;用“五入”法试商,商容易偏小。不够商1用0占位,每次除后要比较,余数要比除数小。
师:我们把知识点梳理出来了,现在我们来比一比,看谁做得又对又快。1.先估一估商是几位数,再计算。师:拿出练习本,开始计算比赛吧。生:33比37小,商是一位数,37比45小,商是一位数,29等于29,商是两位数,333+37计算出结果是9,372+45计算出结果是商8余12,294+29计算出结果是商10余4;32比42小,商是一位数,39比56小,商是一位数,76比74大,商是两位数,328-42计算出结果是商7余34,395-56计算出结果是商7余3,765-74计算出结果是商10余25。师:同学们都算对了吧,如果有错题记得要改正啊。2.填一填,再和同伴说说你的试商过程。师:暂停一下,算一算吧!
生:先把除数28看成30来试商,392-28,商1写在十位上,39个十-28个十=11个十,与个位上2组成112,个位商4,28×4=112,112-112=0,所有商是14。560-28计算出结果是20这里要注意个位不够商1要商0占位。812+-28计算出结果是29
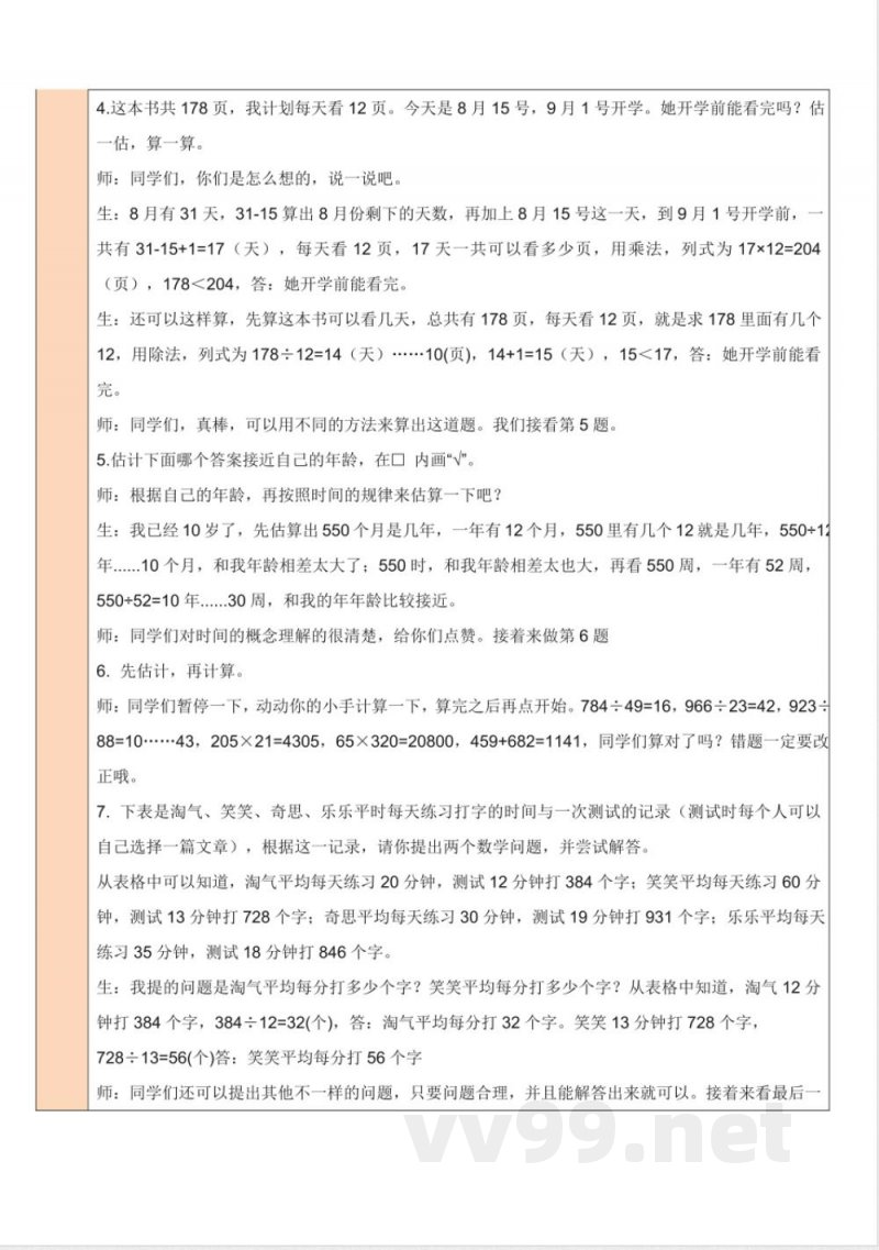
师:哪里有疑问,要及时解决哦。3.按要求找一找,与同伴交流。师:同学们可以通过计算来判断,暂停一下,先算出商和余数,再连一连吧,师:同学们都做对了吗?接着看第4题4.这本书共178页,我计划每天看12页。今天是8月15号,9月1号开学。她开学前能看完吗?估一估,算一算。
师:同学们,你们是怎么想的,说一说吧。生:8月有31天,31-15算出8月份剩下的天数,再加上8月15号这一天,到9月1号开学前,一共有31-15+1=17(天),每天看12页,17天一共可以看多少页,用乘法,列式为17×12=204(页),178<204,答:她开学前能看完。生:还可以这样算,先算这本书可以看几天,总共有178页,每天看12页,就是求178里面有几个12,用除法,列式为178一12=14(天)*..**10(页),14+1=15(天),15<17,答:她开学前能看完。
师:同学们,真棒,可以用不同的方法来算出这道题。我们接看第5题。5.估计下面哪个答案接近自已的年龄,在口内画\。师:根据自已的年龄,再按照时间的规律来估算一下吧?生:我已经10岁了,先估算出550个月是几年,一年有12个月,550里有几个12就是几年,550+11年.....10个月,和我年龄相差太大了;550时,和我年龄相差太也大,再看550周,一年有52周,550+52=10年....3
说明:本文档为学习资料,仅供教学与自学使用,资源免费下载,不含任何诱导下载或捆绑程序。
小提示:上面此文档内容仅展示完整文档里的部分内容, 若需要下载完整文档请 点击免费下载完整文档。



