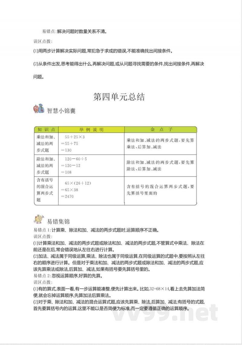
两位数乘整十数的口算笔算乘法估算乘数末尾有0的乘法用两步乘法解决实际问题
第一单元总结
举例说明:32×10=320,想:32×1=32,32×10=320
60×40=2400,想:6×4=24,60×40=2400
34×13=44234×13的积为442。
估算:29×41,可以把29看作30,把41看作40,30×40=1200。
68×30=2040,68×230=2040。
实验小学有6个年级,每个年级有5个班,每班有8人参加合唱队,求参加合唱队的一共有多少人,列式计算为6×5×8=240(人)。
易错集锦
易错点1:积的末尾0的个数判断易出错。误区点拨:两位数乘整十数时,可以先用整十数0前面的数与两位数相乘,计算结果后再在积的末尾添一个0。
估算两位数乘两位数,分别把它们看作和它们接近的整十数,口算出结果,乘数末尾有0的乘法,先把0前面的数对齐,再按照笔算乘法的法则计算,最后把0写在积的末尾。
易错点2:笔算乘法容易出错。误区点拨:笔算时,乘数哪个数位上的数去乘,乘得的积的末位就和那个数位对齐。竖式计算时,在用第二个乘数十位上的数乘第一个乘数时,结果的末位要和十位对齐。
易错点3:估算时只用“四舍五入”法取整十数。误区点拨:估算不能死板地用“四舍五入”法。根据实际情况,有时需要将乘数看大些或看小些。
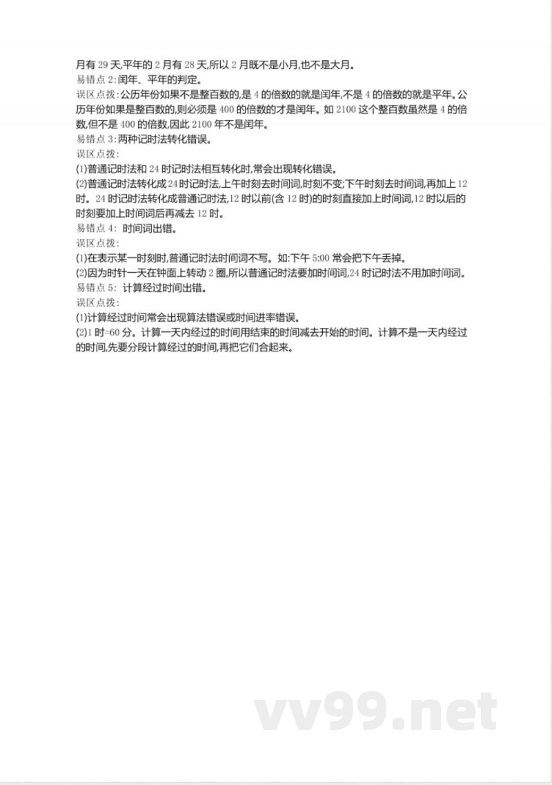
第二单元总结
智慧小锦囊知识点
千米的认识,吨的认识
易错集锦
举例说明:1千米=1000米,4千米=4000米;1吨=1000千克,9吨=9000千克。
易错点:单位之间的换算。误区点拨:在进行单位之间的换算时,记不清单位之间的进率而计算错误。千米与米、吨与千克之间的进率都是1000。
第三单元总结
说明:本文档为学习资料,仅供教学与自学使用,资源免费下载,不含任何诱导下载或捆绑程序。
小提示:上面此文档内容仅展示完整文档里的部分内容, 若需要下载完整文档请 点击免费下载完整文档。




