一、凸透镜
外观:表面是球面的一部分,中间厚、边缘薄,由透明材料制成。
光学特点:对光线具有会聚作用,光线经透镜折射后更靠近主轴。凸透镜越厚,表面弯曲程度越大,折光能力越强,焦距越短。
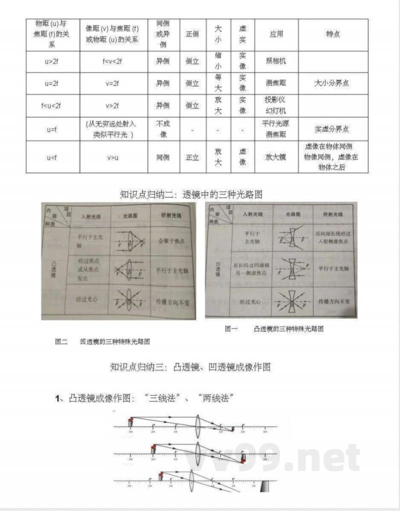
成像规律:
① 当U>2f时,成倒立缩小的实像。
② 当U=2f时,成倒立等大的实像。
③ 当f④ 当U
成实像时:物远像近小,物近像远大。
成虚像时:像与物上下、左右均相同。
应用:照相机、幻灯机、投影仪、放大镜等。
二、光学仪器的操作
1. 照相机:通过改变暗箱长度来改变像距,从而使像清晰。镜头上少量灰尘一般不成像,只会使像的亮度减弱。
2. 幻灯机:幻灯片成倒立像,所以幻灯片要倒插;若屏幕上像太小,应减小幻灯片到镜头的距离,同时增大镜头到屏幕的距离。
3. 放大镜:要看到正立放大的虚像,物距必须小于一倍焦距;若想放大得更多,应适当增大物距,但不能超过一倍焦距。
三、眼睛
1. 成像原理:成倒立缩小的实像,晶状体相当于照相机的镜头,瞳孔相当于光圈,眼睑相当于快门,视网膜相当于底片。
2. 调焦方式:照相机通过改变像距调焦;眼睛通过改变晶状体形状(改变焦距)调焦。
3. 远点与近点:远点是能看清最远处的点,正常人在无穷远;近点是能看清的最近点,正常眼约为10cm。
4. 明视距离:正常眼在最放松情况下看得清又不易疲劳的距离,一般为25cm。
5. 近视眼:晶状体过厚或眼球过长,像成在视网膜前;矫正方法是佩戴凹透镜或使眼睛靠近物体。
6. 远视眼:晶状体变薄或眼球变短,像成在视网膜后;矫正方法是佩戴凸透镜或使眼睛远离物体。
7. 养成良好用眼习惯:不在光线过强或过弱环境下看书,不长时间用眼,保持合适读写距离等。
四、凹透镜
外形特点:中间薄、边缘厚,由透明材料制成。
光学特点:对光线具有发散作用。
成像特点:成正立、缩小的虚像,像与物在透镜同侧。
五、作图与规律总结
通过光心的光线方向不改变。
从焦点射出的光线经凸透镜后变为平行光,从平行光经凸透镜后通过焦点。
物体射到透镜上的光经折射后最终会聚在像的位置。
说明:本文档为学习资料,仅供教学与自学使用,资源免费下载,不含任何诱导下载或捆绑程序。
小提示:上面此文档内容仅展示完整文档里的部分内容, 若需要下载完整文档请 点击免费下载完整文档。




