鲁教版(五四制)六年级数学下册知识点汇总
第五章《基本平面图形》
1、线段:绷紧的琴弦,人行横道线都可以近似的看做线段。线段有两个端点。
2、射线:将线段向一个方向无限延长就形成了射线。射线有一个端点。
3、直线:将线段向两个方向无限延长就形成了直线。直线没有端点,二条直线上有n个点,则在这条直线上一共直×(n-)条线段,一共有2n条射线。
4、点、直线、射线和线段的表示:在几何里,我们常用字母表示图形。一个点可以用一个大写字母表示。一条直线可以用一个小写字母表示或用直线上两个点的大写字母表示。
5、点和直线的位置关系有两种:①点在直线上,或者说直线经过这个点。②点在直线外,或者说直线不经过这个点。
6、直线的性质:直线是向两方面无限延伸的,无端点,不可度量,不能比较大小。
7、线段的性质:两点之间的所有连线中,线段最短。两点之间线段的长度,叫做这两点之间的距离。
8、线段的中点:点M把线段AB分成相等的两条相等的线段AM与BM,点M叫做线段AB的中点。
9、角:有公共端点的两条射线组成的图形叫做角。
10、平角和周角:所形成的角叫做平角。终边继续旋转,当它又和始边重合时,所形成的角叫做周角。
11、角的表示:角的表示方法有四种。
12、角的度量:1°=60',1' = 60''。
13、角的性质:角的大小与边的长短无关,只与构成角的两条射线的幅度大小有关。
14、角的平分线:从一个角的顶点引出的一条射线,把这个角分成两个相等的角,这条射线叫做这个角的平分线。
第六章《整式的乘除》(本章知识点另行列出)
第七章《相交线与平行线》
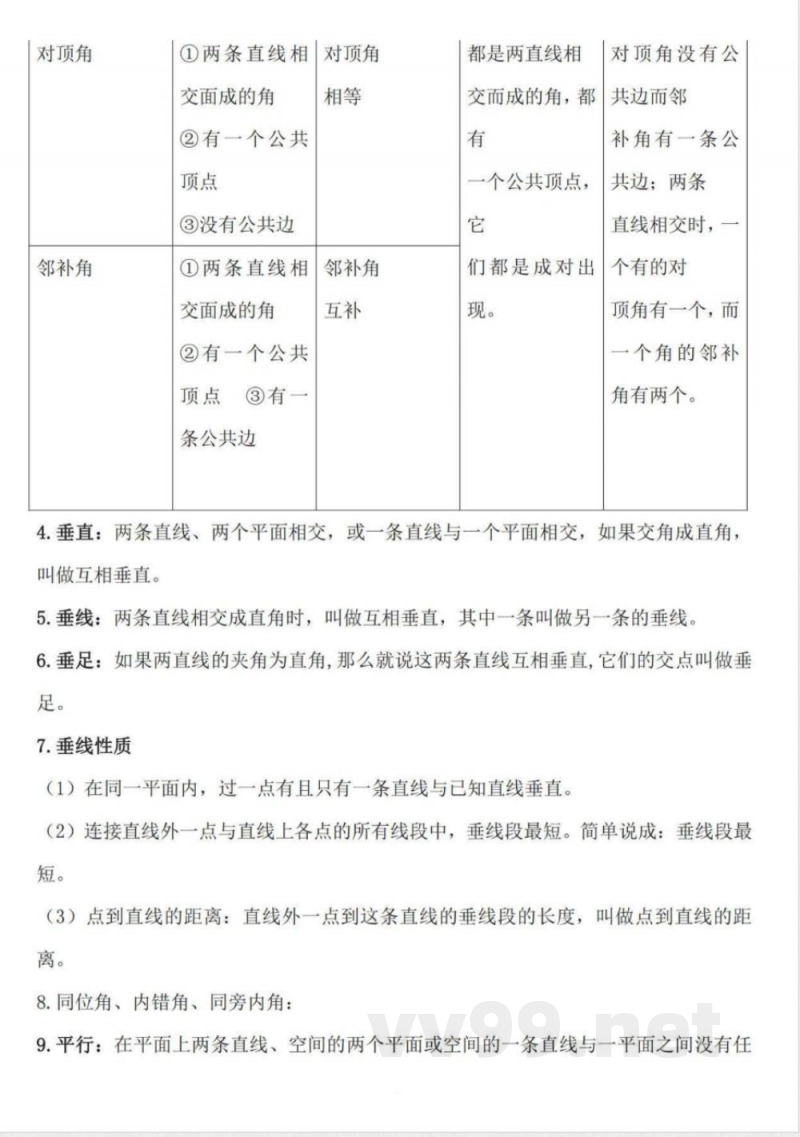
1.邻补角:两条直线相交所构成的四个角中,有公共顶点且有一条公共边的两个角是邻补角。
2.对顶角:一个角的两边分别是另一个角的两边的反向延长线,像这样的两个角互为对顶角。
说明:本文档为学习资料,仅供教学与自学使用,资源免费下载,不含任何诱导下载或捆绑程序。
小提示:上面此文档内容仅展示完整文档里的部分内容, 若需要下载完整文档请 点击免费下载完整文档。




