Class:Group:Name:Module2LoveAnimals and respect others单元概述
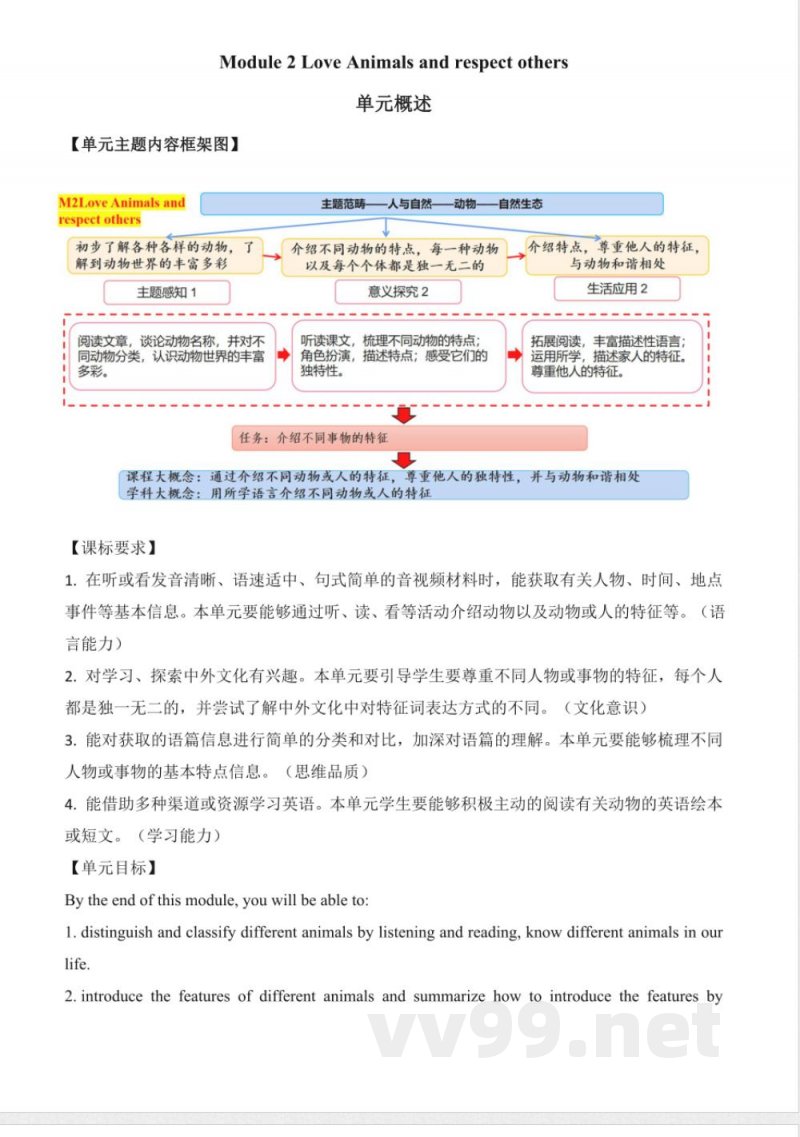
【单元主题内容框架图】M2LoveAnimals and
respectothers初步了解各种各样的动物,了
解到动物世界的丰富多彩主题感知1阅读文章,谈论动物名称,并对不同动物分类,认识动物世界的丰富多彩
主题范畴—人与自然动物—自然生态介绍不同动物的特点,每一种动物以及每个个体都是独一无二的
意义探究2听读课文,社梳理不同动物的特点;
角色扮演,描述特点;感受它们的独特性。
任务:介绍不同事物的特征介绍特点,尊重他人的特征,
与动物和谐相处生活应用2拓展阅读,丰富描述性语言
运用所学,描述家人的特征。尊重他人的特征。
课程大概念:通过介绍不同动物或人的特征,尊重他人的独特性,并与动物和谐相处学科大概念:用所学语言介绍不同动物或人的特征【课标要求】
1.在听或看发音清晰、语速适中、句式简单的音视频材料时,能获取有关人物、时间、地点事件等基本信息。本单元要能够通过听、读、看等活动介绍动物以及动物或人的特征等。(语言能力)
2.对学习、探索中外文化有兴趣。本单元要引导学生要尊重不同人物或事物的特征,每个人都是独一无二的,并尝试了解中外文化中对特征词表达方式的不同。(文化意识)3.能对获取的语篇信息进行简单的分类和对比,加深对语篇的理解。本单元要能够梳理不同人物或事物的基本特点信息。(思维品质)4.能借助多种渠道或资源学习英语。本单元学生要能够积极主动的阅读有关动物的英语绘本或短文。(学习能力)
【单元目标】Bytheendofthismodule.youwillbeableto1.distinguish and classifydifferent animalsbylistening and reading,know different animals in ourlife.
2.introduce the features of different animals and summarize how to introduce the features bymaking anewdialogue,findour differentfeatures of differentanimals3.find outmore animals and introduceyour familymembers'featuers, espect others'features.【学习导航】
Stage2Learning objectives1.Read and distinguish the animals2.Classify the animals with their characters1.introducetheanimalsbylisteningandreading2.Talk abouttheanimals'featuresbymakinganewdialogue.3.Sunmmarize how to introduce the features.1. Find out more animals and their color features by reading and singing2.Introduce your family members' or animalsfeatuers and respectothers'features.
【我的单元目标追求】Stagel:Distinguishdifferentanimals1.Listenand circle.
What can you see in the chant? (P8 Activity 1)2.Chooseandclassify
TaskDistinguishdifferent animalsIntroducethefeatures of
小提示:上面此文档内容仅展示完整文档里的部分内容, 若需要下载完整文档请 点击免费下载完整文档 。


